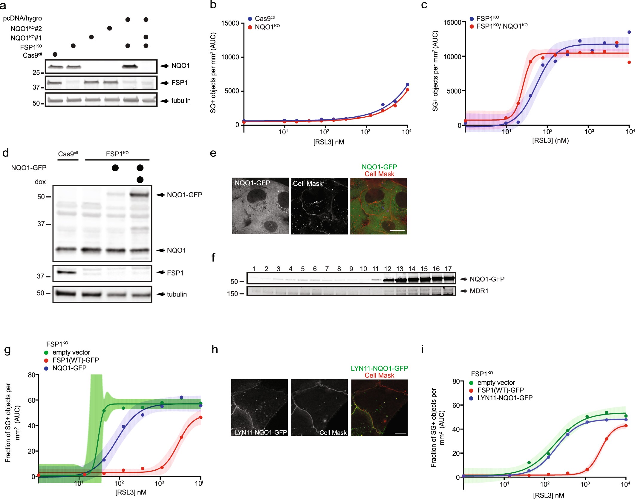
Extended Data Fig. 9: Role of NQO1 in ferroptosis resistance.
From: The CoQ oxidoreductase FSP1 acts parallel to GPX4 to inhibit ferroptosis

a, Western blot analysis of lysates from NQO1KO and NQO1KO FSP1KO cells. b, Dose response of RSL3-induced death of control and NQO1KO cells. c, Dose response of RSL3-induced death of FSP1KO and NQO1KO FSP1KO cells. Cells in b and c were generated using NQO1 sgRNA 1. d, Western blot analysis of lysates of FSP1KO cells that express doxycycline-inducible NQO1–GFP. e, Live-cell microscopy of inducible NQO1–GFP cells labelled with 5 μg ml-1 Cell Mask. f, Plasma-membrane subdomains from FSP1KO cells that express NQO1–GFP were enriched by OptiPrep gradient centrifugation. g, Dose response of RSL3-induced death of FSP1KO cells expressing the indicated inducible constructs. h, Live-cell microscopy of FSP1KO cells that express inducible LYN11–NQO1–GFP labelled with 5 μg ml-1 Cell Mask. i, Dose response of RSL3-induced death of FSP1KO cells that express the indicated inducible constructs. For panels b, c, g, i, shading indicates 95% confidence intervals for the fitted curves and each data point is the average of three technical replicates. Panels are representative of two biological replicates except for f and i, which show the results of single experiments. In e and h, the images are representative of at least n = 10 imaged cells. Scale bars, 10 μm.