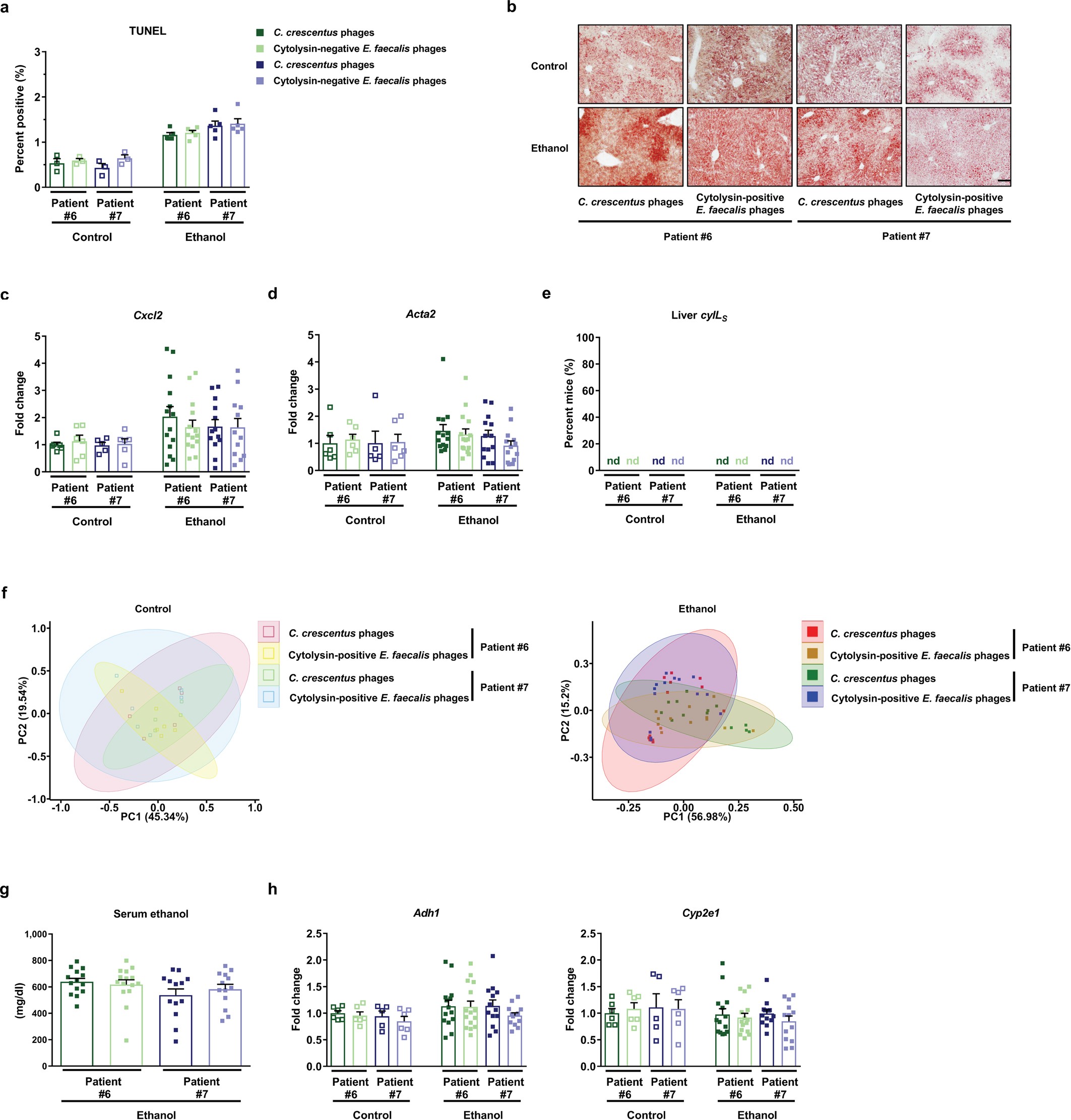
Extended Data Fig. 9: Phages that target non-cytolytic E. faecalis do not reduce ethanol-induced liver disease in gnotobiotic mice.
From: Bacteriophage targeting of gut bacterium attenuates alcoholic liver disease

a–h, C57BL/6 germ-free mice were colonized with faeces from two cytolysin-negative patients with alcoholic hepatitis. Transplanted gnotobiotic mice were fed oral isocaloric (control) or chronic–binge ethanol diets and gavaged with control phages against C. crescentus (1010 PFUs) or a cocktail of four different phages targeting non-cytolytic E. faecalis (1010 PFUs), 1 day before an ethanol binge. a, Percentage of TUNEL-positive hepatic cells. b, Representative oil red O-stained liver sections. c, d, Hepatic levels of mRNAs that encode the inflammatory cytokine Cxcl2, and Acta2 (a marker of activated hepatic stellate cells). e, Proportions of mice that were positive for cytolysin in the liver, measured by qPCR for cylLS. f, Faecal samples were collected and 16S rRNA genes were sequenced. PCoA based on Jaccard dissimilarity matrices found no significant difference in faecal microbiota among mice gavaged with control phages and phages that target cytolytic E. faecalis in each group. g, h, Serum levels of ethanol and hepatic levels of Adh1 and Cyp2e1 mRNAs did not differ significantly among colonized mice after ethanol feeding. Scale bar, 100 μm. Results are expressed as mean ± s.e.m. (a, c, d, g, h). P values were determined by two-way ANOVA with Tukey’s post hoc test (a, c, d, g, h), two-sided Fisher’s exact test followed by FDR procedures (e) or PERMANOVA followed by FDR procedures (f). All results were generated from at least three independent replicates. The exact group size (n) and P values for each comparison are listed in Supplementary Table 10.