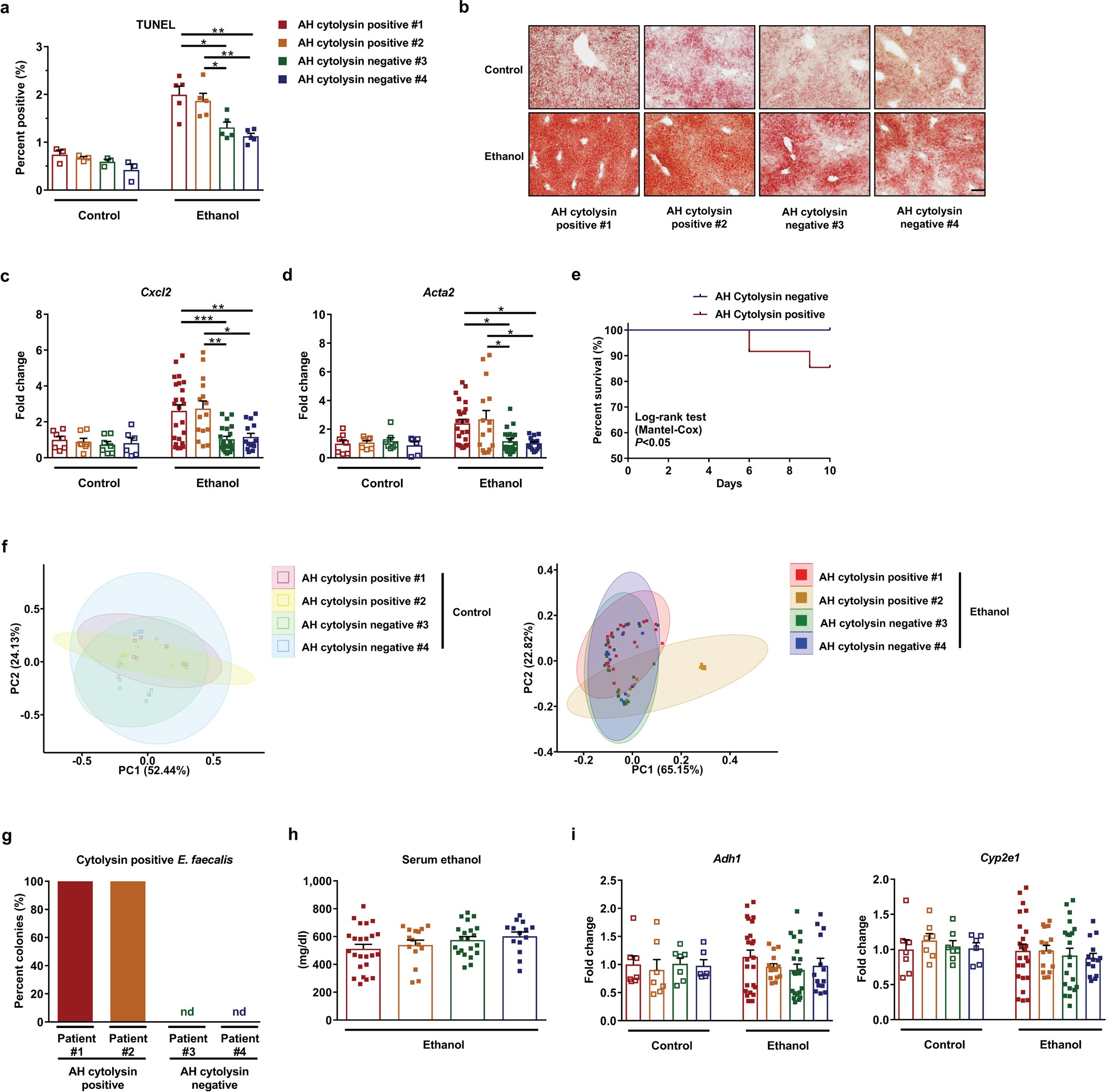
Extended Data Fig. 3: Transplantation of cytolysin-positive faeces increases ethanol-induced liver disease in gnotobiotic mice.
From: Bacteriophage targeting of gut bacterium attenuates alcoholic liver disease

a–f, h, i, C57BL/6 germ-free mice were colonized with faeces from two cytolysin-positive and two cytolysin-negative patients with alcoholic hepatitis, and then fed isocaloric (control) or chronic–binge ethanol diets. a, Percentage of TUNEL-positive hepatic cells. b, Representative oil red O-stained liver sections. c, d, Hepatic levels of mRNAs that encode the inflammatory cytokine Cxcl2 and Acta2 (a marker of activated hepatic stellate cells). e, Kaplan–Meier curve of survival of mice on chronic–binge ethanol diets (day 0 denotes the start of ethanol feeding), gavaged with faeces from cytolysin-positive (n = 48 mice) or cytolysin-negative (n = 32 mice) patients with alcoholic hepatitis. f, Faecal samples were collected and 16S rRNA genes were sequenced. The graph shows PCoA of faecal microbiomes. No significant difference was observed between mice colonized with faeces from cytolysin-positive or cytolysin-negative donors with alcoholic hepatitis, following the control diet. Mice transplanted with faeces from a cytolysin-positive patient with alcoholic hepatitis (patient no. 2) showed a microbiota that was significantly different to that of the other mouse groups following ethanol administration (P < 0.01). g, Percentage of cytolysin-positive E. faecalis in four patients with alcoholic hepatitis. Stool samples from the four patients were placed on plates with selective medium, and Enterococcus colonies were identified by the production of a dark brown or black colour. Enterococcus colonies were confirmed to be E. faecalis by qPCR. The cytolysin status of each E. faecalis colony was determined by qPCR. h, Serum levels of ethanol were comparable among colonized mice after ethanol feeding. i, Hepatic levels of Adh1 and Cyp2e1 mRNAs did not differ significantly among colonized mice on control or ethanol diets. Scale bar, 100 μm. Results are expressed as mean ± s.e.m. (a, c, d, h, i). P values were determined by one-way ANOVA with Tukey’s post hoc test (a, c, d, h, i), two-sided log-rank (Mantel–Cox) test (e) or PERMANOVA followed by FDR procedures (f). All results were generated from at least three independent replicates. The exact group size (n) and P values for each comparison are listed in Supplementary Table 10. *P < 0.05, **P < 0.01, ***P < 0.001.