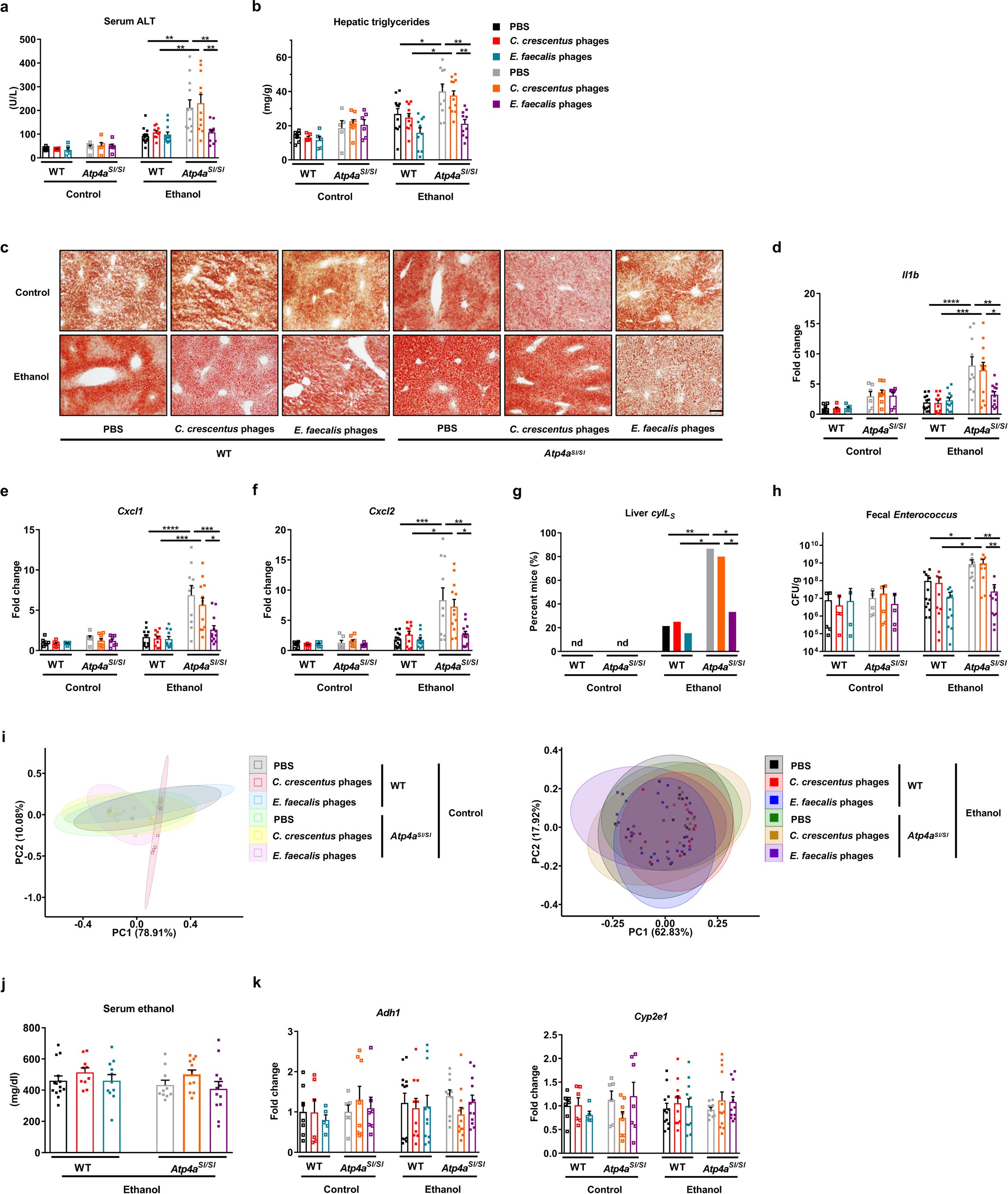
Extended Data Fig. 5: Phages reduce translocation of cytolysin to the liver and reduce ethanol-induced liver disease in Atp4aSl/Sl mice.
From: Bacteriophage targeting of gut bacterium attenuates alcoholic liver disease

a–k, Wild-type (WT) and Atp4aSl/Sl littermates were fed oral isocaloric (control) or chronic–binge ethanol diets, and gavaged with vehicle (PBS), control phages against C. crescentus (1010 PFUs) or a cocktail of four different phages that target cytolytic E. faecalis (1010 PFUs), 1 day before an ethanol binge. a, Serum levels of ALT. b, Hepatic triglyceride content. c, Representative oil red O-stained liver sections. d–f, Hepatic levels of mRNAs. g, Proportions of mice that were positive for cytolysin in the liver, measured by qPCR for cylLS. h, Faecal CFUs of Enterococcus. i, Faecal samples were collected and 16S rRNA genes were sequenced. PCoA based on Jaccard dissimilarity matrices found no significant difference in faecal microbiota among mice given PBS, control phage or phages that target cytolytic E. faecalis in each group. j, k, Serum levels of ethanol and hepatic levels of Adh1 and Cyp2e1 mRNAs did not differ significantly among colonized mice after ethanol feeding. Scale bar, 100 μm. Results are expressed as mean ± s.e.m. (a, b, d–f, h, j, k). P values were determined by two-way ANOVA with Tukey’s post hoc test (a, b, d–f, h, j, k), two-sided Fisher’s exact test followed by FDR procedures (g) or PERMANOVA followed by FDR procedures (i). All results were generated from at least three independent replicates. The exact group size (n) and P values for each comparison are listed in Supplementary Table 10. *P < 0.05, **P < 0.01, ***P < 0.001, ****P < 0.0001.