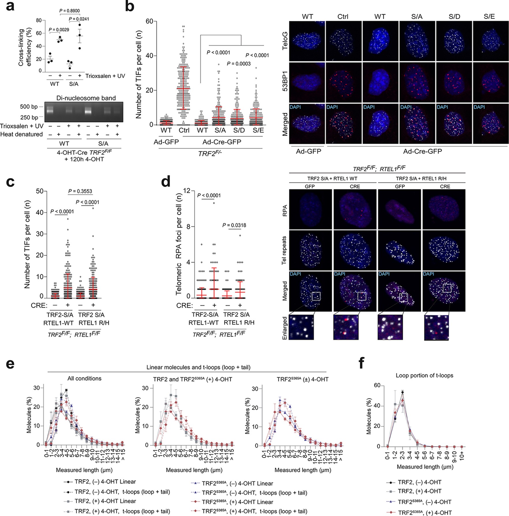
Extended Data Fig. 8: TRF2(S367A) mutation induces TIFs and impairs formation of t-loops.
From: CDK phosphorylation of TRF2 controls t-loop dynamics during the cell cycle

a, Quantification (top) of the cross-linking efficiency test (bottom) in the Trf2F/F MEFs stably expressing wild-type or S367A mutant Myc–TRF2 120 h after treatment with 4-OHT (n = 3 independent biological replicates). Data are mean ± s.e.m. b, Left, quantification of TIFs per interphase in Trf2F/− MEFs complemented with empty vector, wild-type Myc–TRF2, phospho-dead mutant TRF2(S367A), or phospho-mimetic Myc–TRF2(S367D) and Myc–TRF2(S367E) mutants 96 h after infection with Cre-expressing adenovirus. Right, representative interphase TIF images. c, Quantification of TIFs per interphase in Trf2F/F;Rtel1F/F mouse ear fibroblasts stably expressing Myc–TRF2(S367A) together with wild-type V5–RTEL1 or mutant V5–RTEL1(R1237H) 96 h after infection with GFP- or Cre-expressing adenovirus. d, Quantification (left) and representative images (right) of RPA staining at TIFs in Trf2F/F;Rtel1F/F mouse ear fibroblasts complemented as in c. Analysis was carried out 96 h after infection with Cre-expressing adenovirus. Data in b–d are mean ± s.d. from three independent experiments (n = 100 cells in each treatment group analysed per independent experiment). e, Measurement of linear and t-loop molecules shown in Fig. 4c (n = 3 biological replicates scoring ≥1,192 molecules per replicate). T-loop measurements are a sum of the loop and tail portions of the molecule. Data are mean ± s.e.m. f, Measurement of the loop portion of t-loops from the experiments depicted in Fig. 4c (n = 3 biological replicates scoring ≥1,192 molecules per replicate). All P values were determined by one-way ANOVA.