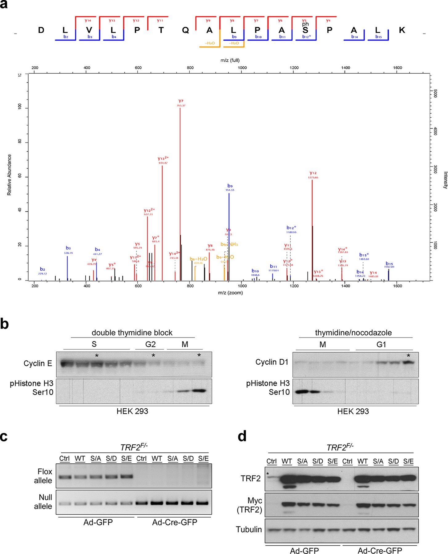
Extended Data Fig. 1: TRF2 is phosphorylated at Ser365.
From: CDK phosphorylation of TRF2 controls t-loop dynamics during the cell cycle

a, Annotated spectrum for the TRF2 phosphorylated peptide. The data were acquired on the LTQ Orbitrap Velos and processed in MaxQuant v.1.3.0.5 with the database search performed against the canonical sequences Homo sapiens from UniProt. For the spectrum shown, the posterior error probability value was 0.018258 and the localization score for the site was 1 DLVLPTQALPAS(1)PALK. b, HEK 293 cells were released from a double-thymidine block (left) or a thymidine plus nocodazole block (right). Cells were subjected to SDS–PAGE analysis and progression through the cell cycle was monitored by immunoblotting with cell cycle markers as indicated. Asterisks indicate time points after synchronization. c, PCR analysis of genomic DNA isolated from Trf2F/− MEFs stably expressing empty vector, wild-type or mutant TRF2, 96 h after infection with control or Cre-expressing adenovirus. d, Western blotting analysis of the cells described in c to monitor loss of endogenous TRF2 after Cre expression and to determine complementation efficiency with ectopic wild-type and mutant TRF2. The asterisk indicates endogenous TRF2. In a–d, the experiments were independently repeated at least twice with similar results.