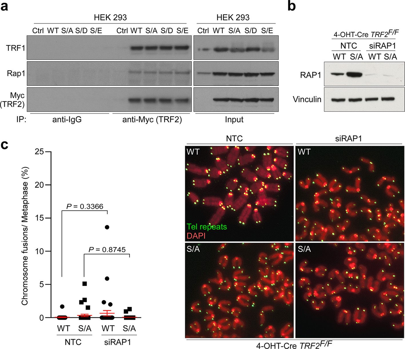
Extended Data Fig. 2: Mutations of TRF2 at the Ser365 or Ser367 phospho-site do not affect interaction with shelterin components.
From: CDK phosphorylation of TRF2 controls t-loop dynamics during the cell cycle

a, Whole-cell extracts from HEK 293 cells stably expressing empty vector, wild-type or mutant Myc-tagged TRF2 as indicated were immunoprecipitated with anti-Myc antibody or normal mouse IgG. Protein complexes were analysed with antibodies against RAP1, TRF1 and Myc. b, Trf2F/F MEFs expressing wild-type or phospho-dead (Ser367Ala mutant) TRF2 were transfected with either control siRNA (non-targeting control, NTC) or siRNA against RAP1 (siRAP1) and treated with 4-OHT for 96 h. Whole-cell extracts were analysed 72 h later as indicated. c, Quantification (left) and representative images (right) of chromosome fusions in the Trf2F/F MEFs depicted in b performed 96 h after 4-OHT treatment (n = 30 metaphases analysed). Data are mean ± s.e.m. P values were determined by one-way ANOVA. In a–d, the experiments were independently repeated at least twice with similar results.