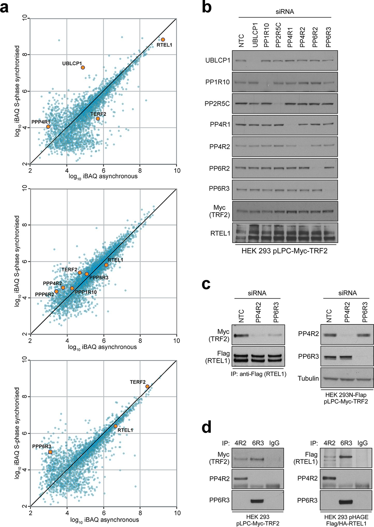
Extended Data Fig. 4: Identification of TRF2- and RTEL1-interacting phosphatases and protein phosphatase regulatory subunits.
From: CDK phosphorylation of TRF2 controls t-loop dynamics during the cell cycle

a, Intensity-based absolute quantification (iBAQ) scatter plots comparing protein abundance in cells synchronized during S phase versus asynchronous control cells. Immunoprecipitates from asynchronous or S-phase-synchronized HEK 293 cells stably expressing Flag–haemagglutinin (HA)-tagged RTEL1 (top), N-terminal FLAP (Flag–GFP)-tagged RTEL1 (middle) or Myc–TRF2 (bottom) were separated by SDS–PAGE and stained with Coomassie blue to visualize proteins. Immunoprecipitations with haemagglutinin (top), GFP (middle) and Myc (bottom) antibodies were performed. The proteins along the entire length of the gel were extracted and analysed by liquid chromatography–tandem mass spectrometry (LC/MS–MS). b, HEK 293 cells stably expressing wild-type Myc–TRF2 were transfected with either non-target control or siRNA against protein phosphatase regulatory subunits, as specified. Three days later, protein levels were analysed with the indicated antibodies. c, FLAP-tagged RTEL1 HEK 293 cells expressing Myc-tagged wild-type TRF2 were transfected with either control siRNA or siRNA against PP4R2 or PP6R3. Whole-cell extracts were immunoprecipitated with anti-Flag antibody and immunocomplexes were analysed for Myc (TRF2) and Flag (RTEL1). Inputs (5%) are shown on the right. d, HEK 293 cells expressing wild-type Myc–TRF2 (left) or Flag–HA-tagged RTEL1 (right) were subjected to immunoprecipitation with normal rabbit IgG or antibodies against PP4R2 and PP6R3. Immune complexes were analysed by western blotting with the indicated antibodies. In b–d, the experiments were independently repeated at least twice with similar results.