Extended Data Fig. 2: Visually evoked hyperpolarization and depolarization, during and after cue presentation.
From: Sensorimotor experience remaps visual input to a heading-direction network

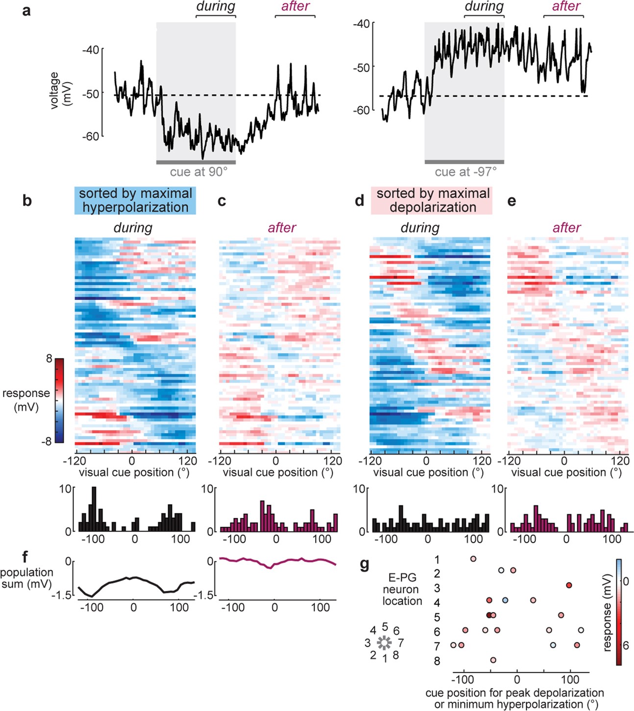
a, Example voltage responses of the same E–PG neuron to two cue positions. Dashed lines indicate the mean baseline voltage before the cue. This neuron is hyperpolarized by the cue at 90° and depolarized by the cue at −97°. Note that hyperpolarization decays more rapidly than depolarization. In b, to quantify visual receptive fields, we measured the change in voltage during cue presentation and after cue removal in the 250-ms windows marked in a with brackets, in both cases relative to baseline. b, Summary of E–PG visual receptive fields measured during cue presentation. Cells are sorted by the cue position that evokes maximal hyperpolarization. The histogram shows the number of E–PG neurons with maximal hyperpolarization at each cue position (73 E–PG neurons in 68 flies). c, Summary of E–PG visual receptive fields measured after cue removal. Cell order is the same as in b. Note that hyperpolarizing responses tend to decay, whereas depolarizing responses tend to persist; this is consistent with the hypothesis that the hyperpolarization during cue presentation is due to direct synaptic inhibition from R neurons, whereas depolarization is polysynaptic and caused by withdrawal of tonic synaptic inhibition. The histogram shows the number of E–PG neurons with maximal hyperpolarization after cue removal for each cue position. d, Same as b, but sorted by the cue position that evoked maximal depolarization (minimal hyperpolarization), as in Fig. 1g. e, Same as c, but with the cell order as in d. f, Summed response across all neurons measured during (left) and after (right) the cue. The left curve has a pair of minima around ±100°; this bias is probably inherited from R neuron receptive fields, which are biased towards positions offset from the visual midline5. By contrast, the right curve is relatively flat. g, Visual cue position eliciting maximal depolarization (minimum hyperpolarization), plotted versus E–PG neuron location, for the 21 recorded E–PG neurons that were filled. No signification correlation was observed (circular correlation coefficient = −0.15, P = 0.49)36. For experiments shown in this figure, we used UAS-mCD8::GFP/UAS-mCD8::GFP; R60D05-Gal4/R60D05-Gal4 flies.