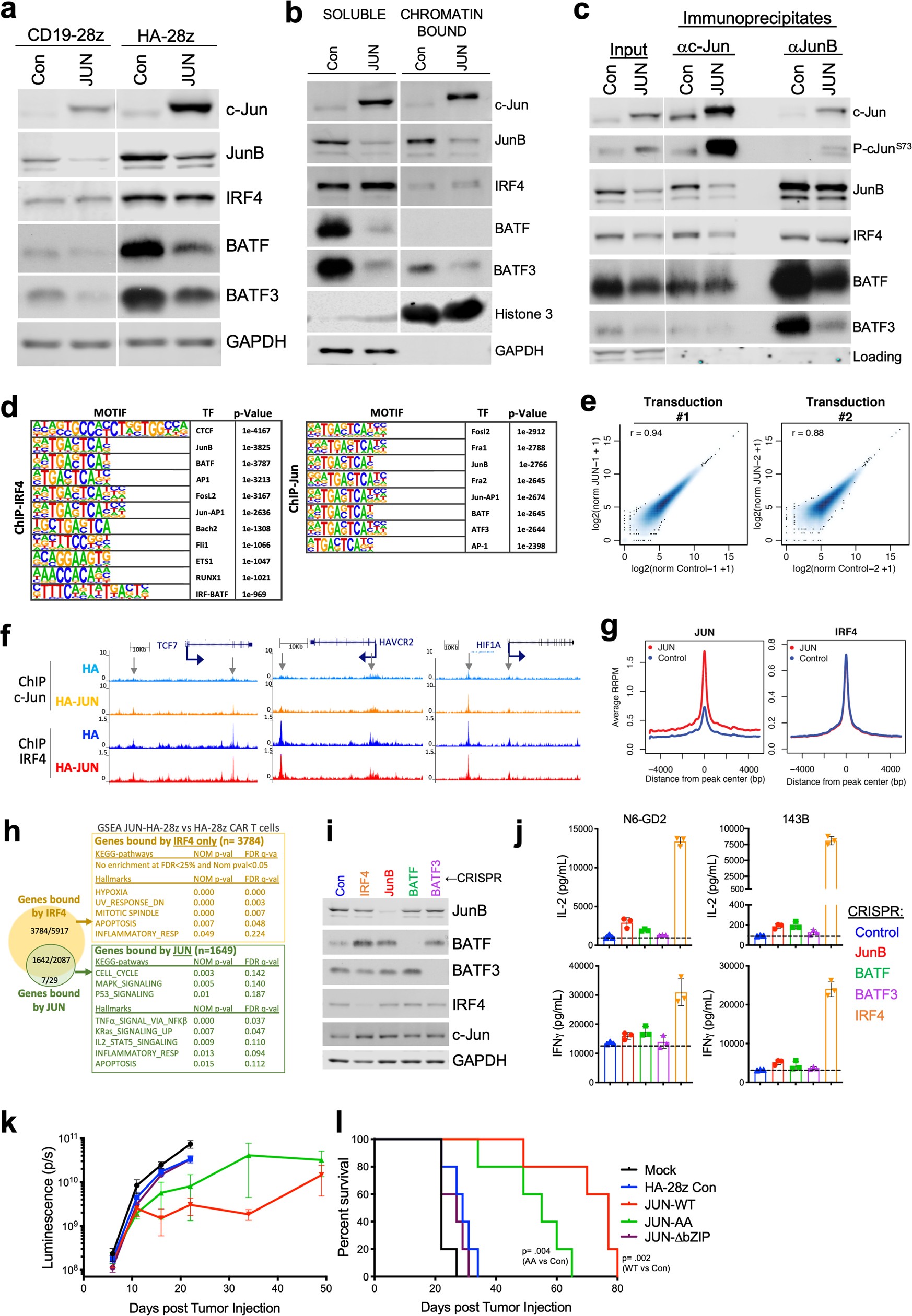
Extended Data Fig. 7: c-Jun overexpression decreases chromatin binding and complexing of JunB–BATF–BATF3–AP-1 complexes.
From: c-Jun overexpression in CAR T cells induces exhaustion resistance

a, Immunoblot analysis for the indicated AP-1–bZIP and IRF family member proteins in control and JUN CD19-28z and HA-28z CAR T cells (day 10). b, Immunoblot analysis for the indicated AP-1–bZIP and IRF family member proteins in control and JUN HA-28z CAR T cells (day 10) in either soluble or chromatin-bound cellular lysate fractions. c, c-Jun overexpression decreases JunB–BATF and JunB–BATF3 complexes by immunoprecipitation–immunoblot analysis. Input (left), immunoprecipitation for c-Jun (middle), or JunB (right) in control or JUN HA-28z CAR T cells. Levels of IRF4 protein and complexes with c-Jun are unchanged. d–h, ChIP–seq analysis for c-Jun and IRF4. d, Motif enrichment in IRF4-bound (left) or c-Jun-bound (right) loci. e, IRF4 signal genome-wide. Data shown for each transduction at all IRF4-bound sites. The x and y axes show log-transformed normalized count signal in control and JUN-overexpression cells, respectively. f, IRF4 and c-Jun ChIP–seq genome tracks in JUN or control HA-28z CAR T cells. c-Jun ChIP with reference exogenous genome (ChIP–Rx; top), with x axis representing genomic position and y axis representing reference-adjusted reads per million (RRPM). IRF4 ChIP (bottom), with x axis representing genomic position and y-axis representing reads per million (RPM). Arrows indicate peaks with increased c-Jun binding in HA-28z JUN cells at IRF4-bound sites within genes previously described to be regulated by IRF4 or BATF (TCF7, HAVCR2 and HIF1A)7. g, Overexpressed c-Jun is bound to IRF4-occupied sites in the genome. Enrichment plot of c-Jun ChIP–Rx signal (left) or IRF4 ChIP–seq signal (right) in either JUN overexpression (red) or control (blue) HA-28z CAR T cells at all JUN-bound sites. The x axis shows distance from centre of JUN-bound site, and y axis shows average RRPM across replicates for c-Jun ChIP or average RPM across replicates for IRF4 ChIP. h, Venn diagram showing number of genes bound by IRF4 and/or c-Jun (n genes expressed/n genes bound). GSEA analysis with genes bound only by IRF4 (top) and genes bound by c-Jun and IRF4 (bottom), comparing levels of expression in JUN versus control HA-28z CAR T cells (normalized P < 0.05, FDR < 25%) i, Immunoblot of indicated AP-1 and IRF protein in control or CRISPR-knockout HA-28z CAR T cells demonstrating productive knockout of target protein. j, IL-2 (top) and IFNγ (bottom) release in HA-28z CAR T cells with control or CRISPR-knockout of the indicated AP-1 or IRF4 gene after 24 h stimulation with Nalm6-GD2 or 143B target cells. Data are mean ± s.d. of triplicate wells; representative of six independent experiments. Fold change across all experiments in Fig. 4e. In k and l, NSG mice were inoculated with 1 × 106 Nalm6-GD2 leukaemia cells via intravenous injection. A stress-test dose of 1 × 106 mock, HA-28z control, JUN-WT, JUN-AA or JUN-ΔbZIP HA-28z CAR+ T cells was given intravenously on day 7. k, Tumour progression was monitored using bioluminescent imaging. l, JUN-WT and JUN-AA HA-28z CAR T cells enhanced long-term survival, and control and JUN-ΔbZIP HA-28z CAR T cells were almost non-functional compared with mock untransduced T cells at this dose. Data are mean ± s.e.m. of n = 5 mice per group. For gel source data see Supplementary Fig. 1.