Extended Data Fig. 1: High-affinity 14g2a-GD2(E101K) CAR T cells manifest an exaggerated exhaustion signature compared with the original 14g2a-GD2 CAR T cells.
From: c-Jun overexpression in CAR T cells induces exhaustion resistance

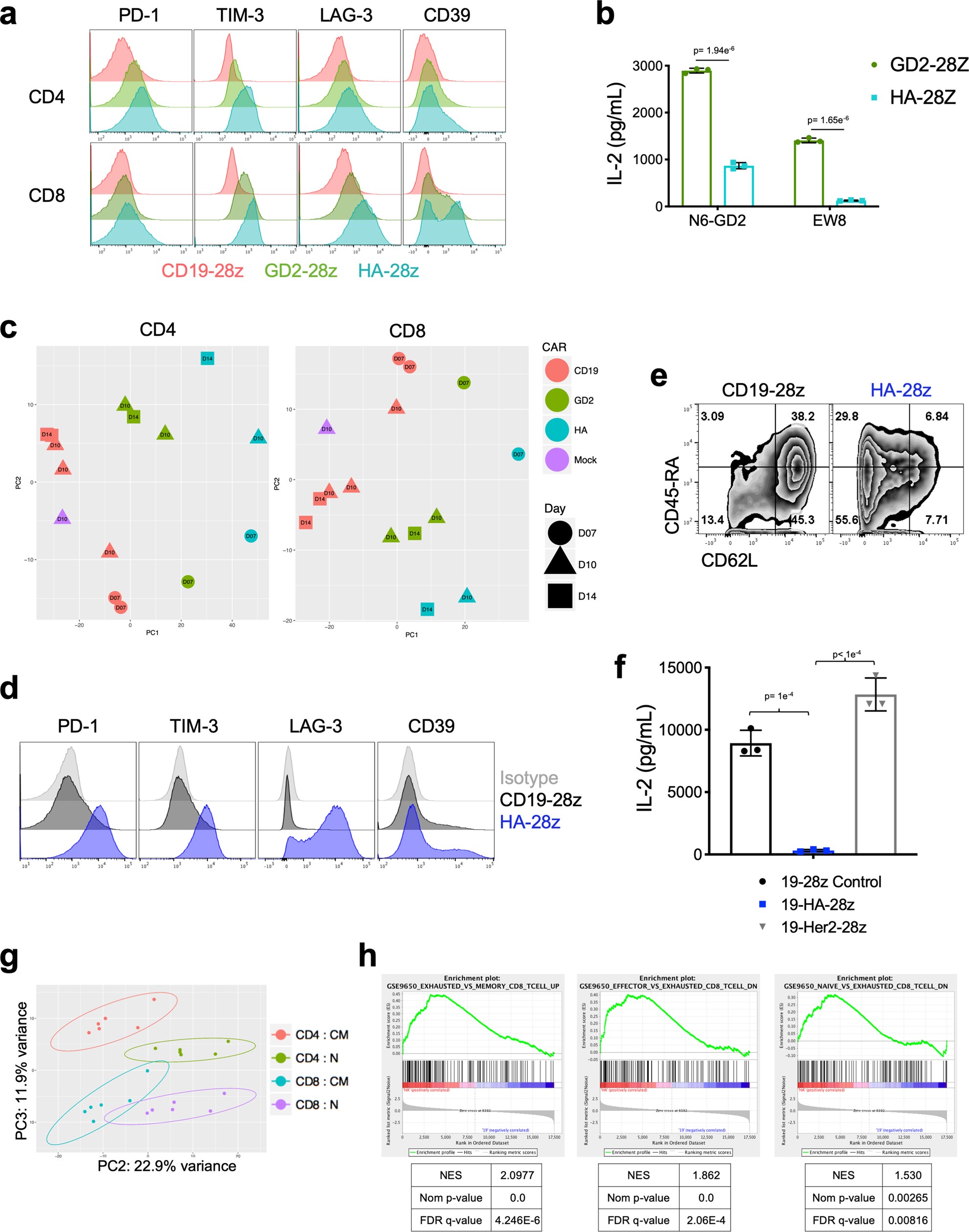
a, Surface inhibitory receptor expression in CD19, GD2 and HA-GD2(E101K) CAR T cells at day 10 of culture. High-affinity E101K mutation results in increased inhibitory receptor expression in CD4+ and CD8+ CAR T cells, compared with parental GD2 CAR T cells. b, IL-2 secretion after 24h co-culture of HA-GD2(E101K) or original GD2-28z CAR T cells with GD2+ target cells. The increased exhaustion profile of HA-GD2(E101K) CAR T cells corresponds to decreased functional activity, as measured by the ability to produce IL-2 after stimulation. Data are mean ± s.d. of triplicate wells; representative of four independent experiments. c, PCA of bulk RNA-seq demonstrates larger variance between HA-GD2(E101K) and CD19 CAR T cells, whereas GD2-28z (short hinge) CAR T cells are intermediary. Left, CD4+ T cells. Right, CD8+ CAR T cells, naive-derived. Number of replicates is indicated. d, e, HA-GD2(E101K) CAR expression causes enhanced inhibitory receptor expression (d) and decreased memory formation (e) in CD4+ CAR T cells. (See Fig. 1 for CD8+ data). f, IL-2 secretion from control CD19-28z CAR T cells or CD19 CAR T cells with bi-cistronic expression of tonically signalling HA-GD2(E101K) (19-HA-28z, blue) or bi-cistronic expression of Her2-28z (19-Her2-28z, grey) after 24-h stimulation with Nalm6 (CD19+GD2−Her2−) target cells to demonstrate that co-expression of HA-GD2-28z CAR induces T cell dysfunction in CD19-28z CAR T cells. Data are mean ± s.d. of triplicate wells; representative of three independent experiments. g, RNA-seq PCA from Fig. 1 showing PC2 separation is driven by central memory versus naive starting subset and PC3 separation driven by CD4 versus CD8. h, Gene set enrichment analysis (GSEA): gene sets upregulated in day-10 HA-28z CAR T cells versus CD19-28z CAR T cells showed significant overlap with genes upregulated in exhausted versus memory CD8+ cells (left), exhausted versus effector CD8+ cells (middle), and exhausted versus naive CD8+ cells (right) in a mouse model of chronic viral infection4. NES, normalized enrichment score. In b and f, P values determined by unpaired two-tailed t-tests.