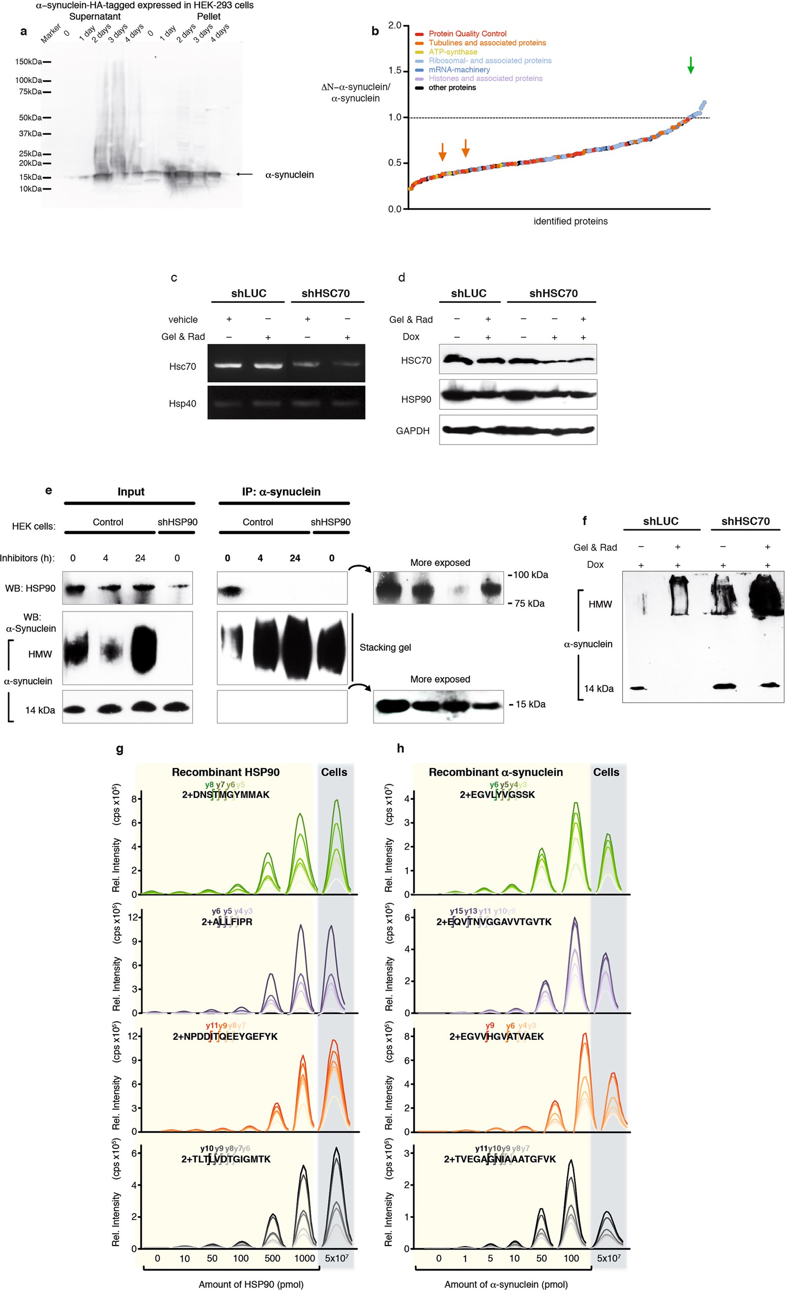
Extended Data Fig. 7: Interaction of α-synuclein and chaperones in cells.
From: Regulation of α-synuclein by chaperones in mammalian cells

a, Western blot analysis of the expression of α-synuclein fused to a C-terminal haemagglutinin (HA)-tag in HEK293 cells. The molecular mass marker and the band corresponding to α-synuclein–HA are indicated. With these samples, immunoprecipitation and subsequent mass-spectrometry analysis was performed (b and Fig. 2a). b, Intensity ratios of carboxy-terminally HA-tagged ∆N-α-synuclein and α-synuclein immunoprecipitation determined by relative quantitative mass-spectrometry analysis. Experiments were performed as duplicates in HEK293 cells. Identification of at least five peptides per protein was required for quantification. Data are mean. The dotted line represents an intensity ratio of 1. Proteins that belong to specific groups are highlighted in colours. The values for α-synuclein (green) as well as tubulin β4 and tubulin α1B (orange arrows from left to right) are indicated by coloured arrows. c, Efficiency of HSC70 knockdown in HEK293 cells (constitutively expressing the T-Rex repressor) stably transfected with an inducible shRNA targeting HSC70 mRNA (shHSC70). The image shows a representative semiquantitative reverse-transcription (RT)–PCR of HSC70 mRNA in cells treated with doxycycline to induce shHSC70 and geldanamycin (Gel) and radicicol (Rad) for 24 h (+). Cells transfected with a control shRNA targeting firefly luciferase (shLUC) as well as semiquantification of an unrelated chaperone (HSP40) were included as negative and loading controls. d, Semiquantification of HSC70 and HSP90 protein levels by western blot. HEK293 cells (constitutively expressing the T-Rex repressor) stably transfected with shHSC70 and shLUC were grown in normal (−) or doxycycline-containing (+) medium for HSC70 knockdown. The cells were subsequently treated with vehicle (−) or geldanamycin and radicicol for HSP90 inhibition. The constitutively expressed protein GAPDH was assayed as loading control. e, Efficiency of the combined treatment of geldanamycin and radicicol in disrupting the α-synuclein–HSP90 interaction. HEK293 cells were treated with geldanamycin and radicicol for 4 or 24 h and then electroporated with recombinant α-synuclein using the protocol for in-cell NMR experiments. Whole-cell lysates were collected and used in immunoprecipitation assays with anti-α-synuclein antibodies. The obtained precipitates were then resolved by SDS–PAGE and analysed by western blot using the indicated antibodies. In addition to HEK293 cells with normal levels of HSP90 (control cells), cells with reduced levels of HSP90 (shHSP90) were used to validate the HSP90 band. f, Inhibition of both HSP90 and HSC70 promotes aggregation of α-synuclein. The image shows a representative semiquantitative western blot of HSC70-depleted HEK293 cells treated with geldanamycin and radicicol. After 24 h of treatment, the cells were subjected to electroporation with recombinant α-synuclein and 4 h after electroporation the cells were collected and analysed by western blot. HMW and 14 kDa refer to high-molecular weight and monomeric α-synuclein species, respectively. g, h, Quantification of intracellular levels of HSP90 and electroporated α-synuclein in HEK293 cells by parallel reaction monitoring mass spectrometry. A standard curve (contained in the yellow boxes) using increasing amounts of recombinant HSP90 (g) or α-synuclein (h) enables the relative quantification of the intracellular protein levels. As surrogates for intracellular protein levels, at least four tryptic peptides of HSP90 (g) or human α-synuclein (h) were quantified. Targeted peptides are shown at the top of each plot, and at least four transitions of the y-series of the product ions were monitored over the chromatographic separation of the peptides (different colours). The determined cellular concentrations of HSP90 and α-synuclein were 30 µM and 2.5 µM, respectively (see Supplementary Methods for details of this calculation). cps, counts per second. The original and uncropped gels of a, c–f can be found in Supplementary Fig. 1. Western blot and PCR experiments (a, c–f) were done in duplicates, with in similar results.