Extended Data Fig. 8: Characterization of MOFA factors.
From: Multi-omics profiling of mouse gastrulation at single-cell resolution

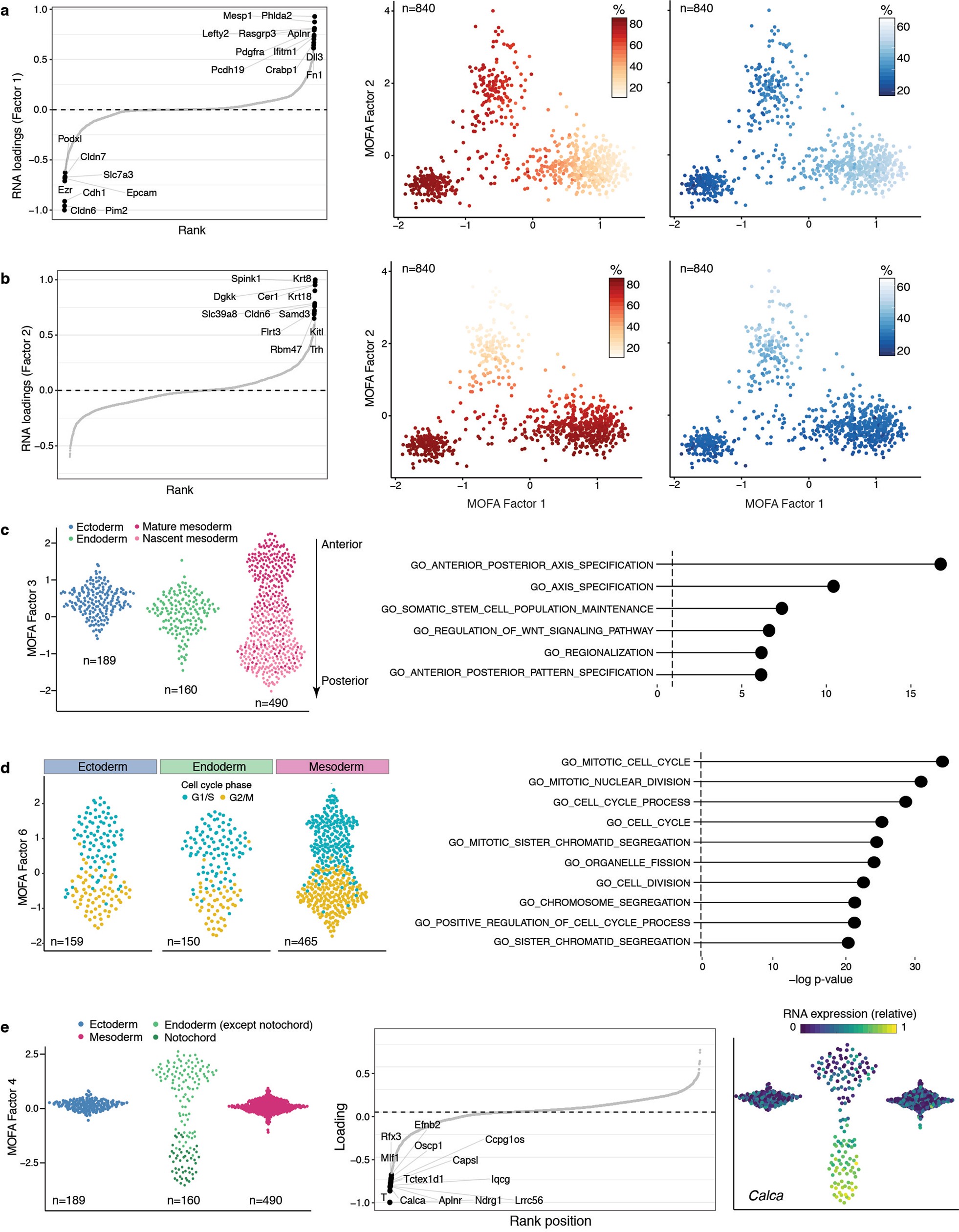
a, Factor 1 as mesoderm commitment factor. Left, RNA-expression loadings for factor 1. Genes with large positive loadings increase expression in the positive factor values (mesoderm cells). Middle, scatter plot of factor 1 (x axis) and factor 2 (y axis) values. Each dot corresponds to a single cell, coloured by the average methylation levels of the top 100 enhancers with highest loading. Right, as the middle panel, except cells are coloured by the average accessibility levels. b, Factor 2 as the endoderm commitment factor. Left, RNA-expression loadings for factor 2. Genes with large positive loadings increase expression in the positive factor values (endoderm cells). Middle, scatter plot of factor 1 (x axis) and factor 2 (y axis) values. Each dot corresponds to a single cell, coloured by the average methylation levels (%) of the top 100 enhancers with highest loading. Right, as the middle panel, but cells are coloured by the average accessibility levels. c, Characterization of MOFA factor 3 as anteroposterior axial patterning and mesoderm maturation. Left, bee swarm plot of factor 3 values, grouped and coloured by cell type. The mesoderm cells are subclassified into nascent and mature mesoderm (Extended Data Fig. 2). Right, gene set enrichment analysis of the gene loadings of factor 3. The top most significant pathways from MSigDB C255 (Methods) are shown. d, Characterization of MOFA Factor 6 as cell cycle. Left, bee swarm plot of factor 6 values, grouped by cell type and coloured by inferred cell-cycle state using cyclone56 (G1/2, cyan; G2/M, yellow). Right, gene set enrichment analysis of the gene loadings of factor 6. The top most significant pathways from MSigDB C255 are shown. e, Characterization of MOFA factor 4 as notochord formation. Left, bee swarm plot of factor 4 values, grouped and coloured by cell type. The endoderm cells are subclassified into notochord (dark green) and not notochord (green) (Extended Data Fig. 2). Middle, RNA-expression loadings for factor 4. Genes with large negative loadings increase expression in the negative factor values (notochord cells). Right, same bee swarm plots as in left but coloured by the relative RNA expression of Calca (gene with the highest loading).