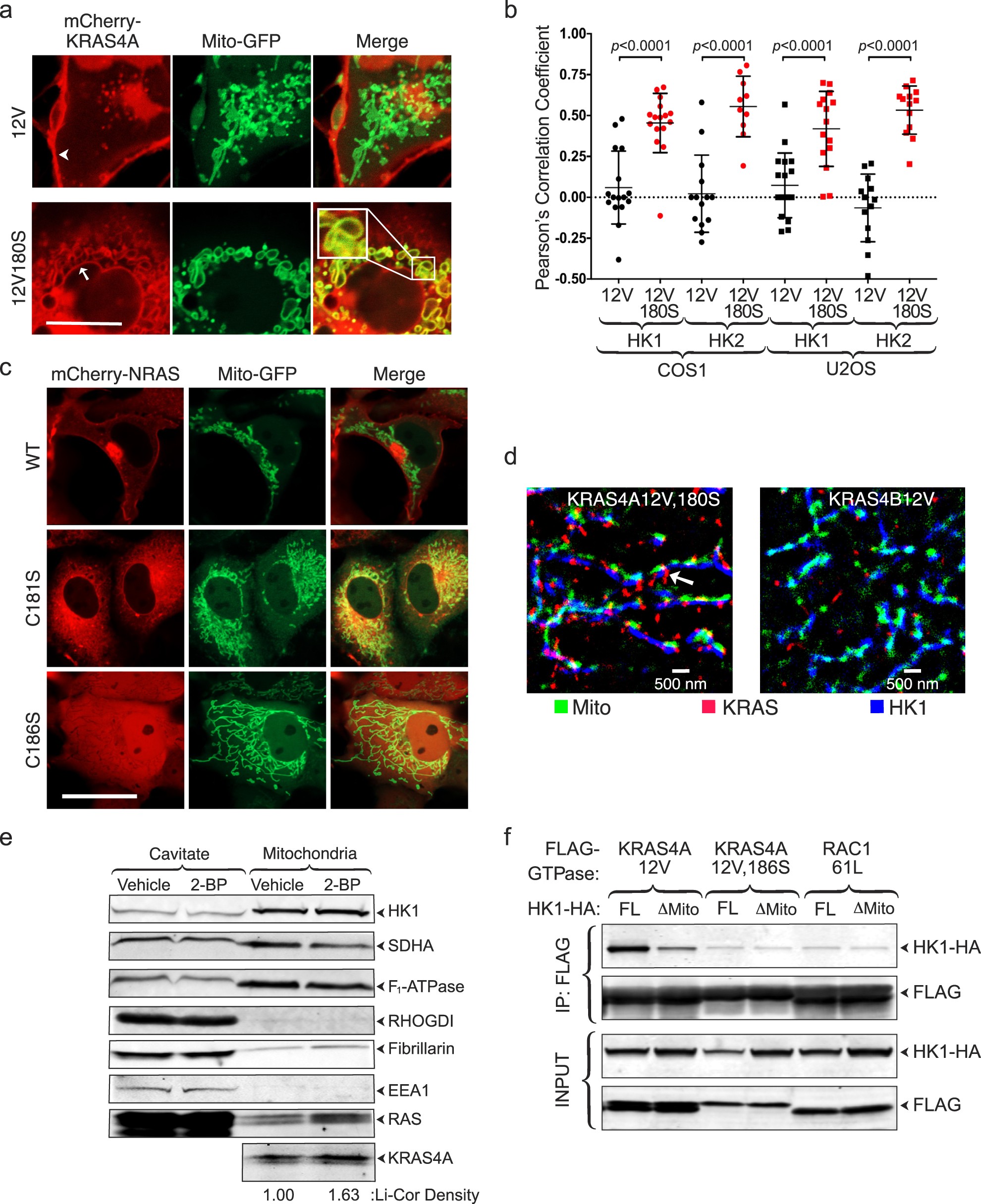
Extended Data Fig. 3: Colocalization of palmitoylation-deficient KRAS4A but not NRAS with HK1 on mitochondria.

a, Representative live-cell images of COS1 cells co-transfected with the indicated mCherry–KRAS4A constructs and GFP extended with the mitochondrial targeting sequence of HK1 (Mito-GFP). The arrowhead and the arrow indicate the plasma membrane and nuclear envelope, respectively. The cell shown is representative of hundreds on each plate of five independent transfections. Scale bar, 10 µm. b, Colocalization of KRAS4A (with or without palmitoylation) with HK1 and HK2. COS1 or U2OS cells were co-transfected with GFP-tagged HK1 or HK2 and mCherry-tagged, constitutively active KRAS4A(G12V), with or without mutation of cysteine 180 to serine (C180S) to block palmitoylation. The cells were imaged alive using a Zeiss 800 laser scanning confocal microscope and the Pearson’s correlation coefficient between the red and green channels was measured. Data are mean ± s.d. of the values measured in n = 15 cells examined. Significance was determined by unpaired, two-tailed Student’s t-test. c, Neither wild-type nor palmitoylation-deficient NRAS colocalizes with Mito-GFP on mitochondria. mCherry tagged wild-type, palmitoylation-deficient (C181S) or prenylation-deficient (C186S) NRAS were co-expressed in COS1 cells with Mito-GFP and imaged alive using an inverted Zeiss 800 laser scanning confocal microscope. Scale bar, 10 µm. The images shown are representative of hundreds of transfected cells on each plate in two independent experiments. d, Super-resolution (STORM) image of U2OS cells transfected with Flag–KRAS4A(G12V/C180S) or Flag–KRAS4B(G12V), showing colocalization with HK1 on the OMM (arrow) of KRAS4A(G12V/C180S) but not KRAS4B(G12V) (n = 3). Mito, mitochondria. e, Mitochondria were purified from HCT-15 cells that were pre-treated with vehicle or 2-BP and analysed by immunoblot with the indicated antibodies: succinate dehydrogenase (SDHA; mitochondrial matrix), F1-ATPase (inner mitochondrial membrane), RHOGDI (cytosol), fibrillarin (nucleolus) or EEA1 (endosomes). RAS indicates the total level of RAS detected by a pan-RAS antibody. The KRAS4A immunoblot was quantified by a Li-Cor Odyssey infrared scanner. The immunoblot shown is representative of two independent experiments. f, The interaction of KRAS4A with HK1 requires the HK1 OMM-targeting sequence. The indicated Flag-tagged KRAS4A constructs were co-expressed in HEK293 cells with HA-tagged full-length HK1 (FL) or HK1 missing its OMM-targeting region (Δ1–21; ΔMito). Flag–KRAS4A was immunoprecipitated, and binding to HK1 was assessed with an anti-HA immunoblot. The immunoblot shown is representative of four independent experiments.