Extended Data Fig. 8: Characterization of GPR174–GFP transgenic mice.
From: A GPR174–CCL21 module imparts sexual dimorphism to humoral immunity

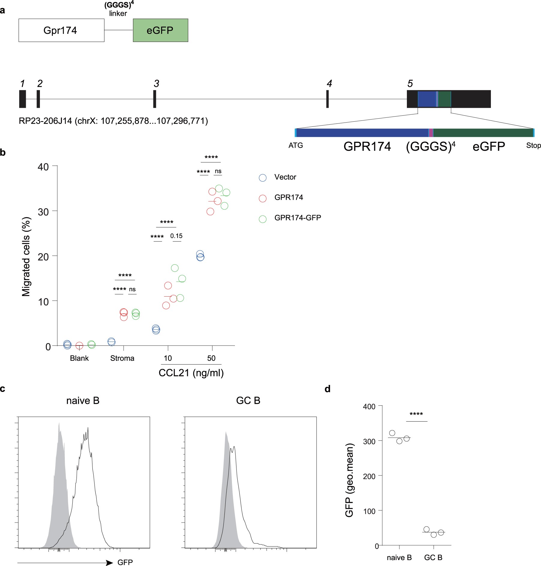
a, Diagrams of the GPR174–GFP fusion (top) and GPR174–GFP BAC construct (bottom) in the context of the Gpr174 genomic locus, with the five exons numbered in italics. b, Transwell migration of lipopolysaccharide-activated B cells that were transduced with a control, GPR174-expressing or GPR174-GFP-expressing vector in response to stroma-conditioned medium (stroma) or 10 ng ml−1 or 50 ng ml−1 recombinant CCL21. Data represent three biological replicates from one of two independent experiments with similar results. c, d, Histograms (c) and geometric MFI (geo.mean) (d) of GFP fluorescence from naive and germinal-centre B cells in B6 (grey histograms) or GPR174–GFP BAC (open histograms) transgenic mice. Each symbol in the MFI plot represents one mouse, and data represent two independent experiments with similar results. Two-way ANOVA with Bonferroni’s multiple comparisons (b) or two-tailed unpaired Student’s t-test (d) was used for comparisons between groups. ****P < 0.0001; ns, not significant.