Extended Data Fig. 9: GPR174 retards follicular-centre localization and germinal-centre formation by male B cells.
From: A GPR174–CCL21 module imparts sexual dimorphism to humoral immunity

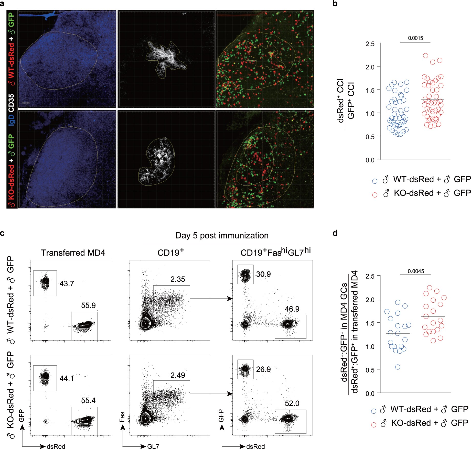
a, Representative distribution patterns of dsRed-expressing and GFP-expressing MD4 cells of the indicated genotypes in follicles of the draining lymph nodes 90 h after immunization of male recipient mice. Scale bar, 50 μm. b, Summary statistics of ratios between CCIs, as defined in Extended Data Fig. 1d, of dsRed+ cells and GFP+ cells of the indicated genotypes in the same follicles. Each symbol denotes one follicle (n = 42 and 43), with lines denoting mean. Data are pooled from two independent experiments with similar results. c, Representative contour plots and frequencies of dsRed-expressing and GFP-expressing cells of the indicated genotypes in the transferred MD4 (left panels) or in the germinal-centre compartment five days after immunization (middle and right panels). d, Summary statistics of the dsRed/GFP ratio in MD4 germinal centres normalized against the dsRed/GFP ratio in transferred MD4. Each symbol denotes one mouse (n = 19 and 19), with lines denoting mean. Data are pooled from three independent experiments with similar results. Two-tailed unpaired Student’s t-tests were used to compare groups, with P values given in the graph.