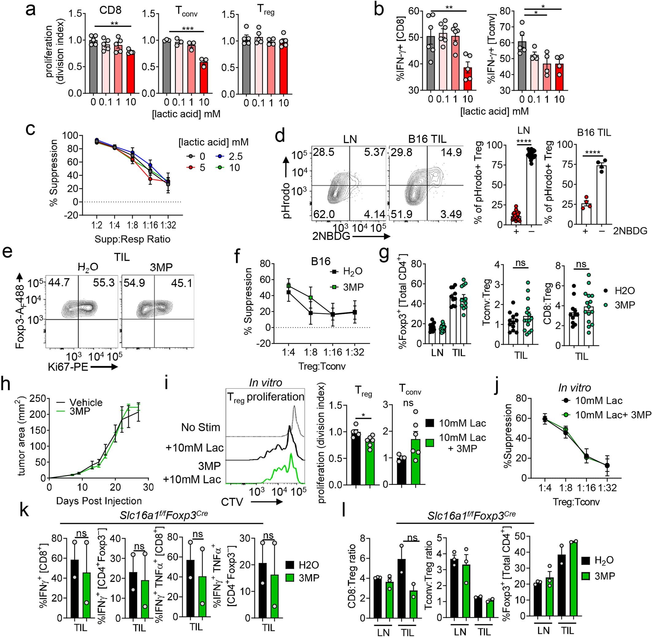
Extended Data Fig. 3: Treg cells are resistant to lactic acid and use PEPCK-mediated metabolic pathways to support their proliferation.
From: Metabolic support of tumour-infiltrating regulatory T cells by lactic acid

a, Proliferation of CD8+, Tconv and Treg CTV-labelled cells activated in media comprising lactic acid for three days. **P = 0.0058. b, Production of IFNγ by CD8+ and Tconv cells conditioned as in a and then restimulated overnight with PMA/ionomycin. CD8, **P = 0.0042; Tconv, *P = 0.02. c, Suppression assay carried out using Treg cells conditioned as in a. Supp:Resp, suppressor (Treg) to responder (Tconv) cell ratio. d, Representative histogram and quantification of pHrodo+ Treg cells taking up 2NBDG. e, Representative flow plot of Ki67 expression by B16-infiltrating Treg cells from mice treated with or without 3MP for 3 days. f, Suppressive capacity of Treg cells, isolated from mice as in Fig. 3k. g, Percentage of Foxp3+ cells, Tconv:Treg ratio, and CD8+:Treg ratio within the TILs of mice treated as in f. ns, not significant. h, Growth curve of B16 melanoma in C57BL/6 mice treated with water or 3MP. i, Proliferation of Treg and Tconv cells activated and cultured in 10 mM lactic acid with or without 3MP for 3 days. *P = 0.016. j, Capacity of activated Treg cells conditioned in 10 mM lactic acid with or without 250 μM 3MP for 3 days to suppress the proliferation of CTV-labelled Tconv cells. k, IFNγ expression by CD8+ and Tconv cells in Foxp3Cre or Slc16a1f/fFoxp3Cre mice treated as in f. l, Percentage of Foxp3+ cells, Tconv:Treg ratio, and CD8+:Treg ratio within LN and tumours of Slc16a1f/fFoxp3Cre mice treated as in f. Results are representative of four (d), three (a–c, f, g, i) or two (h, j, k, l) independent experiments. Significance (*P < 0.05; **P < 0.01; ***P < 0.001; ****P < 0.0001) was determined by unpaired two-tailed t-test (d, g, i, k, l), one-way ANOVA with Dunnett’s multiple comparisons test (a, b) or two-way ANOVA with Sidak’s multiple comparisons test (c, f, h, j). Data are means ± s.e.m. from biological replicates.