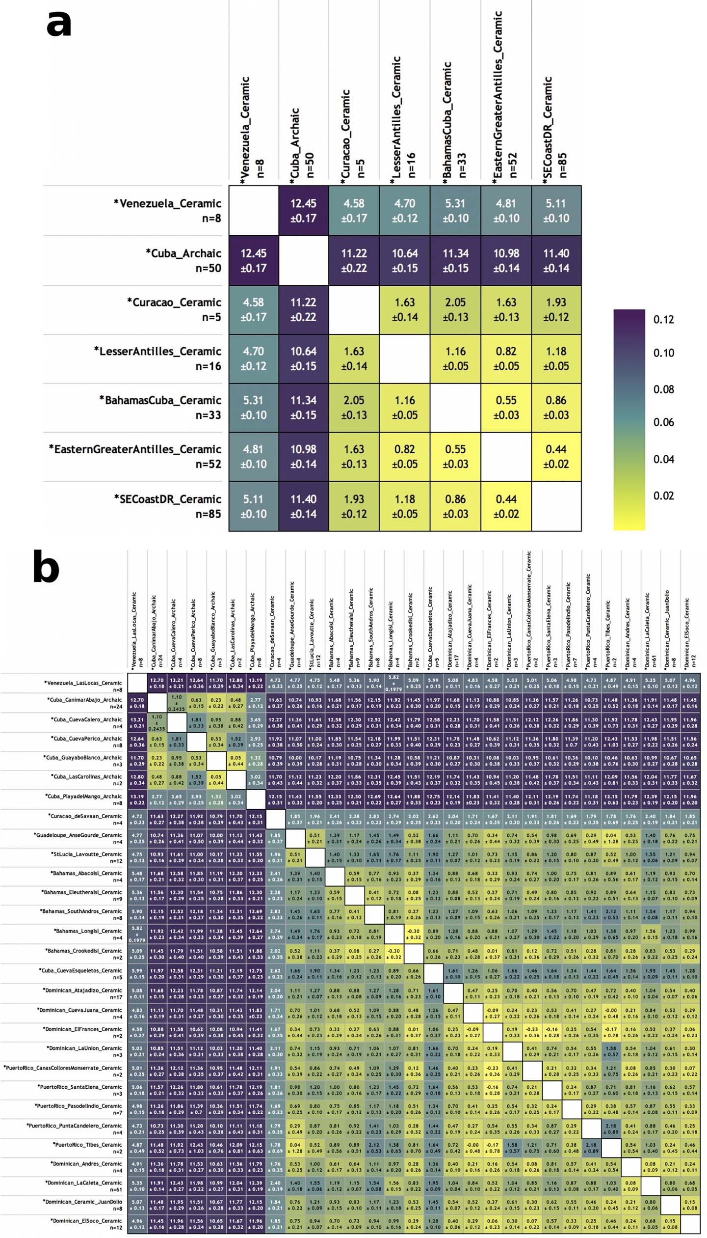
Extended Data Fig. 2: FST distances.

a, b, Average pairwise FST distances and standard errors (×100) between clades (a) and sites with more than two unrelated individuals (b), demonstrating both overall high levels of genetic similarity between the *Caribbean_Ceramic subclades and the sites composing them, as well as the magnitude of genetic differentiation between those and the groups with Archaic- and Venezuela-related ancestries.