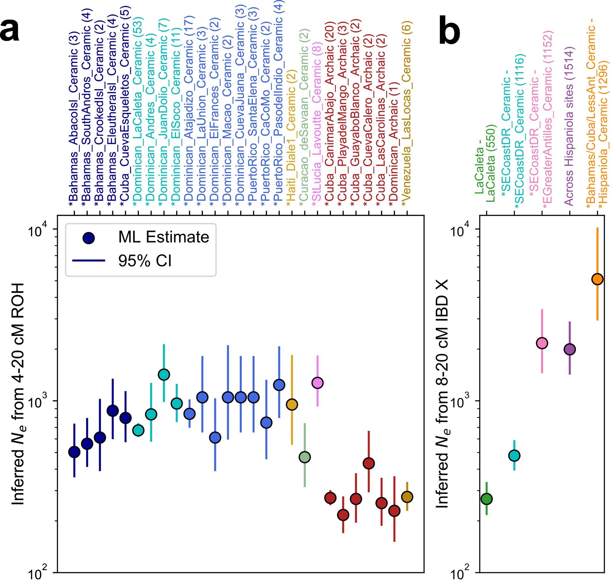
Extended Data Fig. 4: Estimated effective population sizes.

a, Estimates per site are based on ROH blocks 4–20 cM long using a likelihood model (Supplementary Information section 7). Colours as per subclades; numbers denote the count of analysed individuals. Highly consanguineous individuals with a sum of ROH > 20 above 50 cM were excluded. b, As in a, but for IBD segments 8–20 cM long shared on the X chromosome between all pairs of males. Closely related pairs of individuals with a sum of IBD X > 20 above 25 cM were excluded. Numbers denote counts of all remaining pairs. In a, b, points represent maximum-likelihood estimate and vertical bars represent 95% confidence interval.