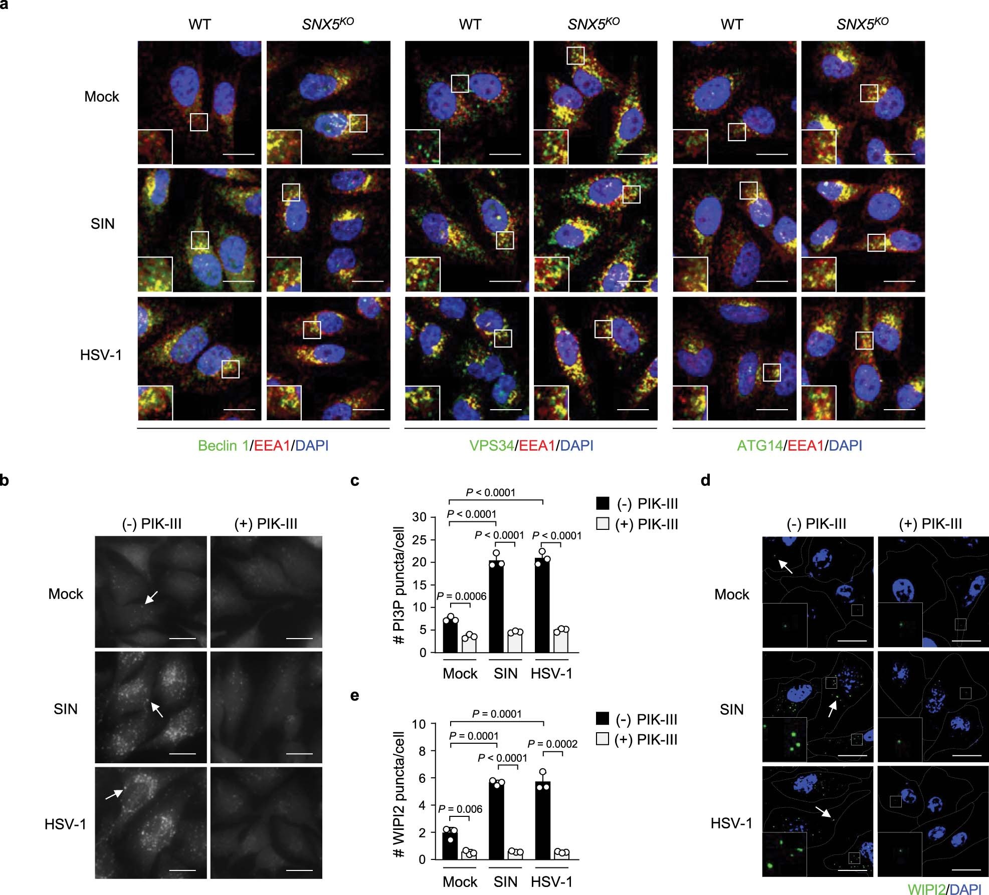
Extended Data Fig. 10: SNX5 is not required for virus-induced endosomal localization of PI3KC3-C1 complexes, and PI3KC3 is required for virus-induced formation of PI3P probe puncta and WIPI2 puncta in HeLa cells.
From: Sorting nexin 5 mediates virus-induced autophagy and immunity

a, Representative fluorescent micrographs of indicated immunostaining in parental wild-type and SNX5KO HeLa cells that were either mock-infected or infected with SIN and HSV-1ΔBBD (MOI = 10 and 5, respectively; 2 h). Scale bars, 20 μm. Boxed areas are magnified by fourfold in the insets. b–e, Representative fluorescent micrographs (b and d) and quantitation (c and e) of PI3P probe staining (b, c) or WIPI2 immunostaining (d, e) in HeLa cells that were either mock-infected or infected with SIN or HSV-1ΔBBD (MOI = 10 and 5, respectively; 4 h) and treated for 1 h with PIK-III (5 μM) or DMSO control before fixation (from 3 hpi to 4 hpi). Scale bars, 20 μm. Arrows in b and d denote representative PI3P probe puncta and WIPI2 puncta that would be scored as positive in c and e, respectively. In d, representative cells are outlined by dashed white lines and boxed areas are magnified by 16-fold in the insets. Bars in c and e represent mean ± s.d. of three replicates (100-150 cells analysed per sample). In c and e, unpaired two-tailed t-test was used to compare means of PIK-III- versus DMSO-treated cells, and one-way ANOVA with Dunnett’s test for multiple comparisons was used to compare means of SIN or HSV-1ΔBBD infection versus mock infection. For a, b, and d, similar results were observed in three independent experiments.