Extended Data Fig. 1: Genomics and transcriptomics before and after methotrexate resistance.
From: Chromothripsis drives the evolution of gene amplification in cancer

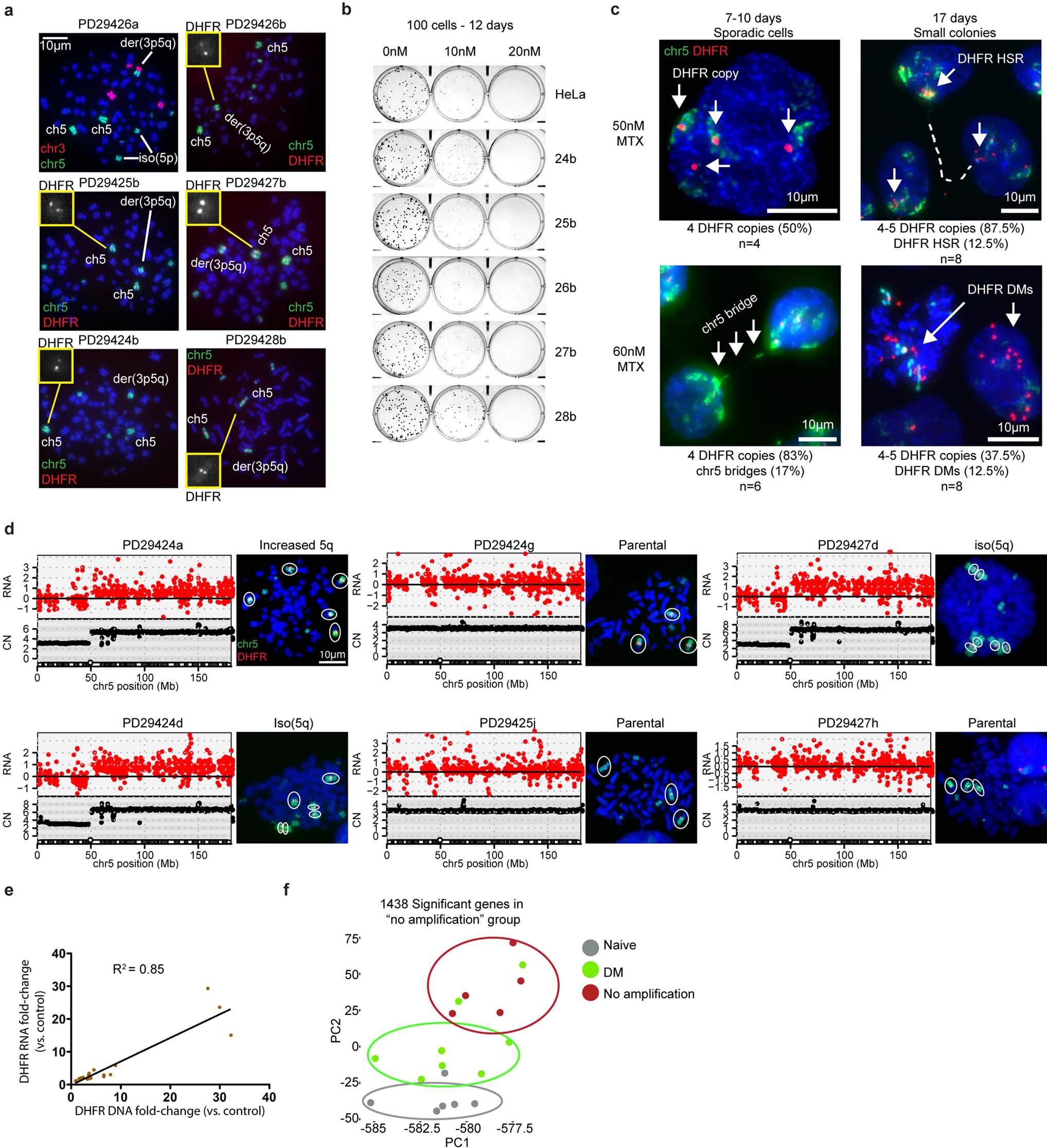
a, Representative DNA-FISH images showing parental HeLa karyotype of chromosome 5 found in the five primary clones used in the study. The parental der(3p5q) is shown in the top left image. b, Colony assay showing methotrexate sensitivity of the parental HeLa and five derivative clones. c, Representative DNA-FISH images (of the indicated independent experiments n displayed below each image) of surviving cells and colonies of naive HeLa cells treated with methotrexate at indicated concentrations for the indicated times. Increased DHFR signals over wild-type (>3 signals) were frequently observed, and DHFR aggregates indicative of HSR formation (with chromosome 5 interphase bridge detected in some cases – outlined with white dashed line in top right image) or DHFR+ DMs (dispersed signal) were found in surviving colonies of 100-200 cells at day 17. d, RNA expression and DNA copy number levels plotted on the linear maps of chromosome 5 of six methotrexate-resistant clones with no DHFR amplification. Representative DNA-FISH images are displayed (of at least 10 different chromosome spreads from each clone). e, Linear regression comparing DNA copy number and RNA expression levels of DHFR in methotrexate-resistant HeLa clones. f, Principal component analysis (PCA) of naive and resistant HeLa clones (with DMs or without DHFR amplification).