Extended Data Fig. 2: Behavioural tuning properties of latRM neurons.
From: A functional map for diverse forelimb actions within brainstem circuitry

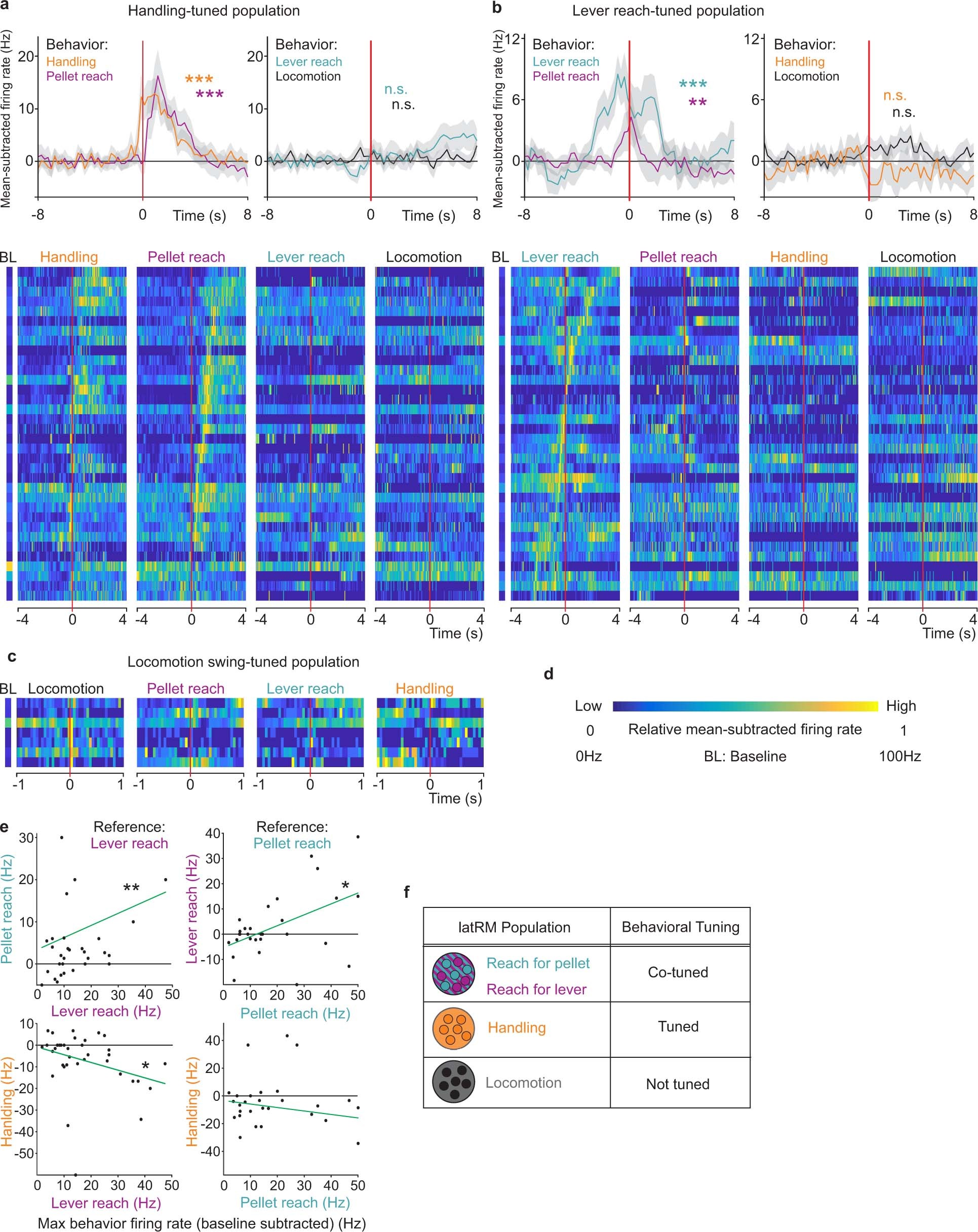
a–d, Analysis of handling-tuned (a) and lever-reach-tuned (b) latRM populations (n = 34 neurons each), depicting response properties of all respective neurons aligned to behavioural onset of handling, pellet reach, lever reach or locomotion swing phase (top: average of all neurons, bottom: raster plot for individual neurons ordered by peak time of pellet reach) (a) or lever reach (b). c, Data depicted in raster plots for the small number of latRM neurons making up a locomotion swing-phased tuned latRM population. Colour scale in d depicts low (0) to high (1) for relative mean-subtracted firing rate and low (0 Hz) to high (100 Hz) for baseline firing rate. e, Correlation analysis of behavioural tuning of all units analysed in lever, pellet and handling task (n = 5 mice; n = 38 neurons for lever-reach-tuned population, n = 30 neurons for pellet-reach-tuned population (Methods)). f, Summary scheme displaying population cotuning for latRM neurons during lever reaching and pellet reaching. By contrast, the handling-tuned latRM population is not engaged in reaching. Analysed neurons are not tuned to locomotion (swing phase). Grey shades, ±s.e.m.; **P < 0.0025; ***P < 0.00025; Wilcoxon non-parametric signed-rank test. Bonferroni correction was applied to account for multiple comparisons. In a, b, **P < 0.01; ***P < 0.001. Spearman’s rank correlation test (e).