Extended Data Fig. 1: Experiment 1 behaviour.
From: Activation and disruption of a neural mechanism for novel choice in monkeys

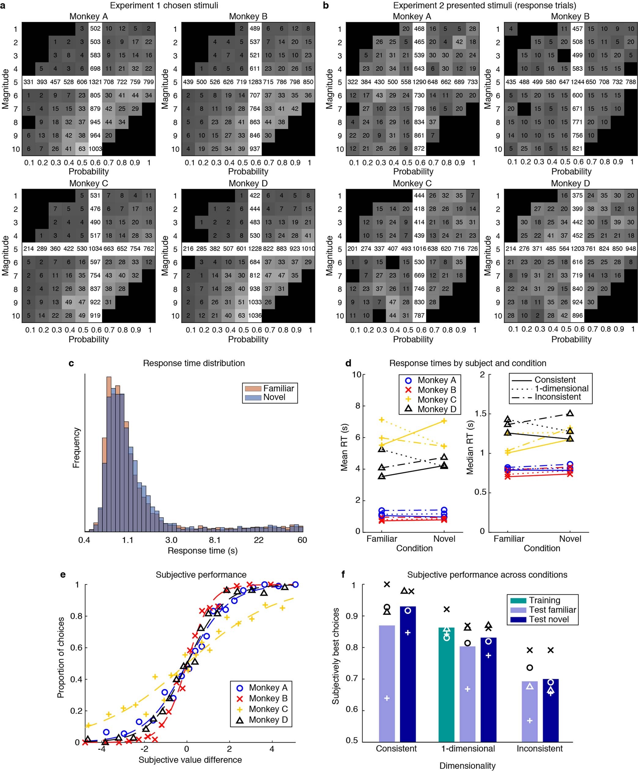
a, b, Number of times each stimulus was chosen within experiments 1 (a) and 2 (b). White: familiar options; grey: novel options (shading corresponds to relative frequency). Note that the same training trials were added to the familiar test trials in both a and b. c, Response time (RT) distribution. The x axis is on a logarithmic scale. Mean familiar and novel RT = 3.082 and 3.060 s respectively; median familiar and novel RTs = 0.931 s and 0.969 s respectively. d, Response times by subject and condition. We found no difference between familiar and novel response times (two-tailed paired t-test for mean: t11 = 0.1, P = 0.92 and median: t11 = 1.4, P = 0.19). Each dot in the graphs represents one subject and one level of dimensionality. A Bayesian ANOVA over all trials (n = 8,511) with subject as mixed effect and familiarity as fixed effect supported the null hypothesis—no difference between familiar and novel response times—with a posterior likelihood of 0.91. e, Logistic fit of the probability of choosing the left-hand option as a function of left minus right subjective value, as in Fig. 2c for objective performance. f, Subjective performance across conditions, as in Fig. 2d. Performance is expressed as the proportion of choices in favour of the option with highest subjective value, as estimated by our model. Bars represent the mean of four subjects. In all panels n = 4 subjects (55–75 training sessions each, merged; 12 test sessions each, merged).