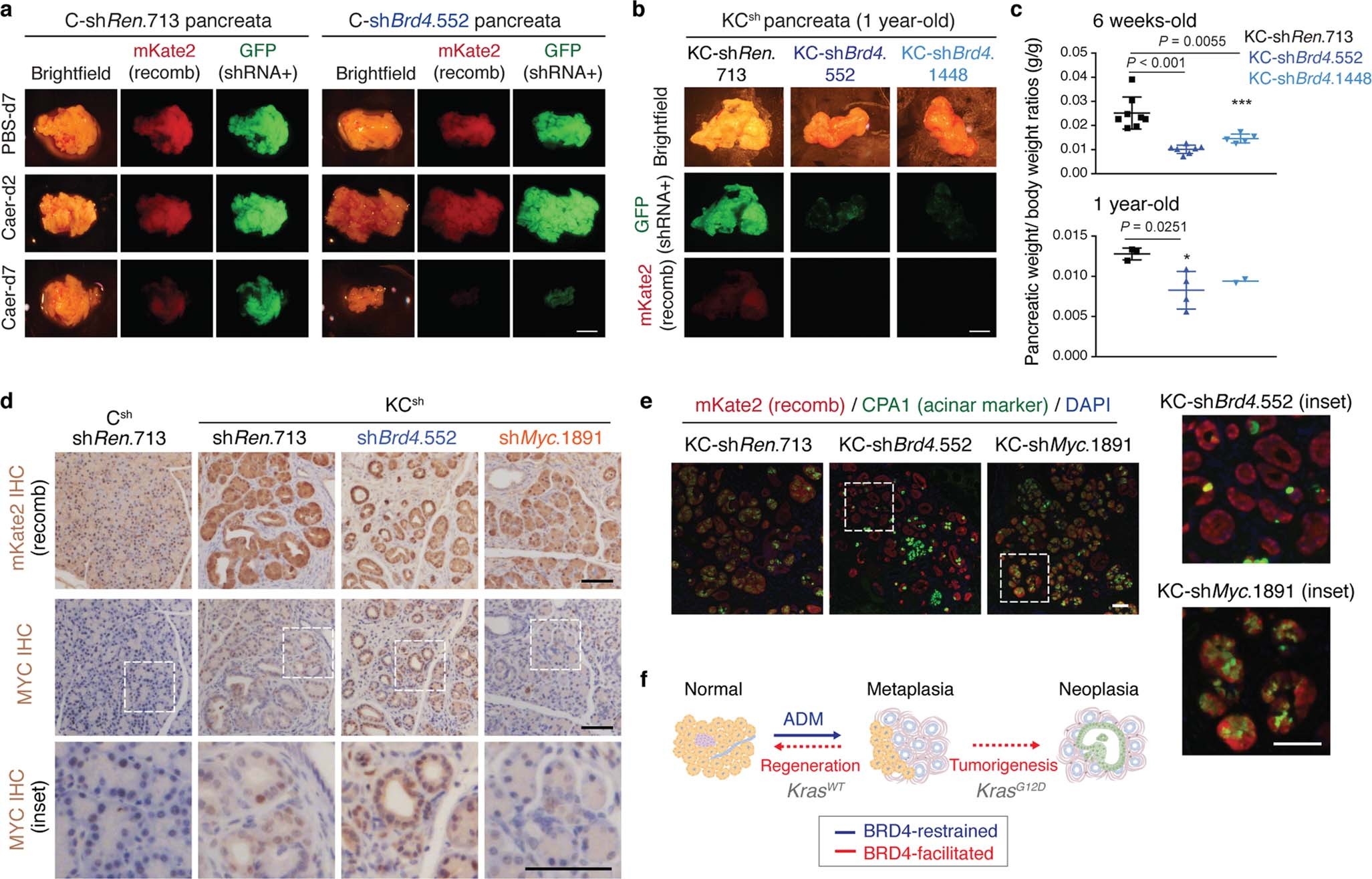
Extended Data Fig. 5: BRD4 suppression impairs regenerative and neoplastic fate outcomes of injury-driven pancreas plasticity.
From: A gene–environment-induced epigenetic program initiates tumorigenesis

a, Representative bright-field and fluorescence images showing gross morphology of pancreases of C-shRen and C-shBrd4 mice treated with caerulein or PBS control and analysed at the indicated time points. Lineage-traced pancreatic epithelial cells expressing shRNA are marked by the fluorescent reporters mKate2 and GFP. Reduced mKate2 and GFP signals denote loss of pancreatic tissue expressing shBrd4. Scale bar, 5 mm. b, Representative bright-field and fluorescence images showing gross morphology of pancreases of KC-shRen and KC-shBrd4 mice placed on doxycycline from postnatal day 10 to induce shRNA expression and analysed at 1 year of age. Reduced mKate2 and GFP signals denote loss of shBrd4-expressing Kras-mutant pancreatic epithelial cells. Scale bar, 5 mm. c, Quantification of pancreatic weight normalized to mouse body weight by genotype. Data are mean ± s.e.m.; n = 8, 7 or 5 mice (top, from left to right), or n = 3, 4 or 2 mice (bottom, from left to right); unpaired two-tailed Student’s t-test. d, Representative IHC stains of mKate2 (top) and MYC (bottom) in pancreases from six-week-old mice of the indicated genotypes that were placed on a doxycycline diet at day 10 after birth (stochastic tumorigenesis setting). Bottom, high-magnification images of regions marked with dashed boxes, for visualization of the nuclear localization of MYC. Although oncogenic expression of MYC can require BRD4-associated enhancers in some settings35,84,85 and is suppressed by systemic BET inhibition in KC mice86, epithelial-specific BRD4 suppression did not reduce MYC protein in our model. Scale bars, 100 μm. e, Representative co-immunofluorescence stains of mKate2 (red) and the acinar marker CPA1 (green) in pancreases from six-week-old KCsh mice of the indicated genotypes that were placed on a doxycycline diet at day 10 after birth, as above. Right, high-magnification images of regions marked with dashed boxes. KCsh mice that contain a validated shRNA targeting Myc (instead of Brd4) exhibited impaired rather than accelerated ADM. The reduction of CPA1 that was observed in KC-shBrd4 mice is not phenocopied in KC-shMyc mice, which retain CPA1 expression. Scale bar, 100 μm. f, Schematic representation of the phenotypic output of pancreas-specific suppression of BRD4 during mutant-Kras-driven neoplasia and tissue-injury-driven regeneration: BRD4 is dispensable for acinar-to-ductal metaplasia induction in both contexts but mediates subsequent neoplastic progression to PanIN or regenerative plasticity, respectively.