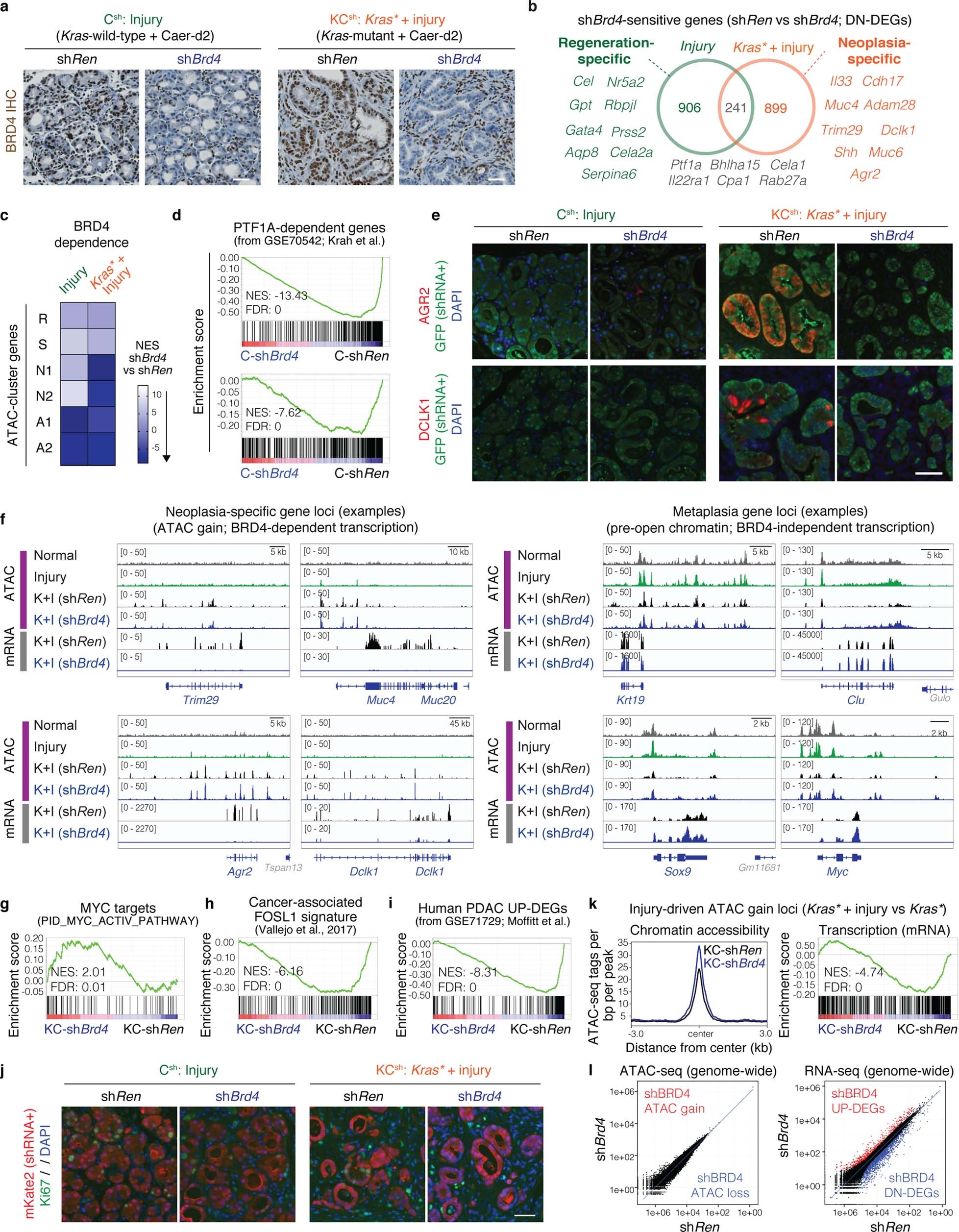
Extended Data Fig. 6: BRD4 suppression reveals distinct chromatin-associated transcriptional programs in normal versus Kras-mutant injured pancreases.
From: A gene–environment-induced epigenetic program initiates tumorigenesis

a, Representative IHC of BRD4 in pancreases from Csh (left) or KCsh (right) mice (n = 3 per group) containing shRen.713 or shBrd4.1448 at 48 h after caerulein treatment, placed on a doxycycline diet 6 days before the start of caerulein treatment. b, Overlap of DEGs that are downregulated after BRD4 suppression in the injury (regeneration) or Kras* + injury (neoplastic transformation) settings. Examples of BRD4-dependent genes that are shared or unique to each context are shown. DN-DEGs, downregulated genes. c, Heat map representation of normalized enrichment scores comparing the mRNA expression of genes associated with the ATAC-seq clusters identified in Fig. 1 between shBrd4.1448 and shRen.713 pancreatic epithelial cells (mKate2+GFP+) isolated from Kras-wild-type (injury, left) or Kras-mutant (Kras* + injury, right) metaplastic tissues, as analysed by GSEA at the 48 h after caerulein treatment time point. Negative normalized enrichment scores indicate downregulation of the gene set in shBrd4 cells as compared to their shRen counterparts. Consistent with the accelerated ADM but blunted neoplastic transformation phenotype (Fig. 3), BRD4 suppression impairs the expression of genes linked to the acinar ATAC-seq clusters (A1 and A2) in both wild-type and Kras-mutant cells and, in addition, of genes linked to the neoplasia-specific ATAC-seq clusters (N1 and N2) in Kras-mutant cells. Shared (S) and regeneration-specific (R) and ATAC-seq clusters are not blunted in either context, suggesting that these reflect injury-driven ADM states that can be induced in the absence of BRD4 in both wild-type and Kras-mutant contexts. d, GSEA comparing the expression of known PTF1A-dependent genes22 between shBrd4 and shRen cells isolated from Kras-wild-type (Csh; top) or Kras-mutant (KCsh; bottom) mice triggered to undergo regenerative (injury) or pro-neoplastic (Kras* + injury) metaplasia, respectively. e, f, Effects of BRD4 suppression on the protein (e) or mRNA and DNA accessibility (f) levels of known drivers of pancreatic tumorigenesis linked to ATAC gain loci specific to early neoplasia (Kras* + injury; K + I) that remain in a closed chromatin state in both regenerative metaplasia (injury) and normal pancreas. Panels in e show representative immunofluorescence stains of the indicated neoplasia-activated factors (red) co-stained with GFP (green, marking epithelial cells) in pancreases from wild-type or Kras-mutant shRNA-expressing mice two days after tissue injury (caerulein) or control (PBS). Nuclei are counterstained with DAPI (blue). Representative ATAC-seq and RNA-seq tracks of these and other neoplasia-activated genes herein identified to be induced during pancreatitis-induced neoplasia (Kras* + injury condition) in a BRD4-independent manner are shown in f (left panels). Examples of classic metaplasia genes that are not neoplasia-specific (i.e. induced by injury also during physiological regeneration) do not display injury-driven chromatin accessibility changes nor BRD4-dependent expression, as shown in f (right panels). g, GSEA comparing the expression of MYC-activated genes between Kras-mutant shBrd4 and shRen cells (Kras* + injury condition), showing retained expression in shBrd4 populations. Similar results were obtained with additional MYC signatures87,88 (not shown). h, GSEA comparing the expression of a mutant Kras-associated FOSL1 gene signature between shBrd4 and shRen cells isolated from KCsh mice (Kras* + injury condition). i, GSEA comparing the expression of genes upregulated in samples of human PDAC versus samples of healthy human pancreas (Human PDAC UP-DEGs) between shBrd4 and shRen cells isolated from KCsh mice (Kras* + injury condition). Similar results were obtained with the GSE62452 dataset. j, Representative immunofluorescence staining for the proliferation marker Ki67 (green) co-stained with mKate2 (red, marking epithelial cells) in pancreases from Kras-wild-type or Kras-mutant shRNA-expressing mice two days after treatment with caerulein (tissue injury) or PBS (control). Nuclei were counterstained with DAPI (blue). BRD4 suppression induces aberrant activation of Cdkn1a and other stress response p53-activated genes in both Kras-wild-type and Kras-mutant metaplastic cells (see Supplementary Table 4), which, accordingly, showed reduced proliferation. k, Metagene and GSEA plots showing the relative accessibility (left) and expression (right) status, respectively, of ATAC gain regions induced by tissue damage in Kras-mutant pancreases (Kras* + injury versus Kras*) in Kras-mutant shBrd4 versus shRen cells isolated from the same Kras* + injury tissue condition. l, Scatter plots comparing the genome-wide chromatin accessibility (left) and transcriptional (right) landscapes of Kras-mutant shBrd4 versus shRen cells isolated from the same Kras* + injury tissue condition (n = 3 mice per genotype). Each dot represents an ATAC-seq peak (left) or transcript (right); differentially accessible loci (log2-transformed fold change ≥ 0.58, FDR ≤ 0.1) or differentially expressed genes (fold change > 2, P < 0.05) between genotypes are marked in red (gained) or blue (lost). shBrd4 populations display ATAC-seq profiles indistinguishable from those of shRen controls, ruling out the possibility that the observed BRD4-dependent transcriptional changes result from confounding secondary effects of acute BRD4 perturbation on chromatin state or epithelial tissue cell composition. Scale bars, 50 μm.