Extended Data Fig. 4: BRD4 suppression is dispensable for both regenerative and pre-neoplastic ADM.
From: A gene–environment-induced epigenetic program initiates tumorigenesis

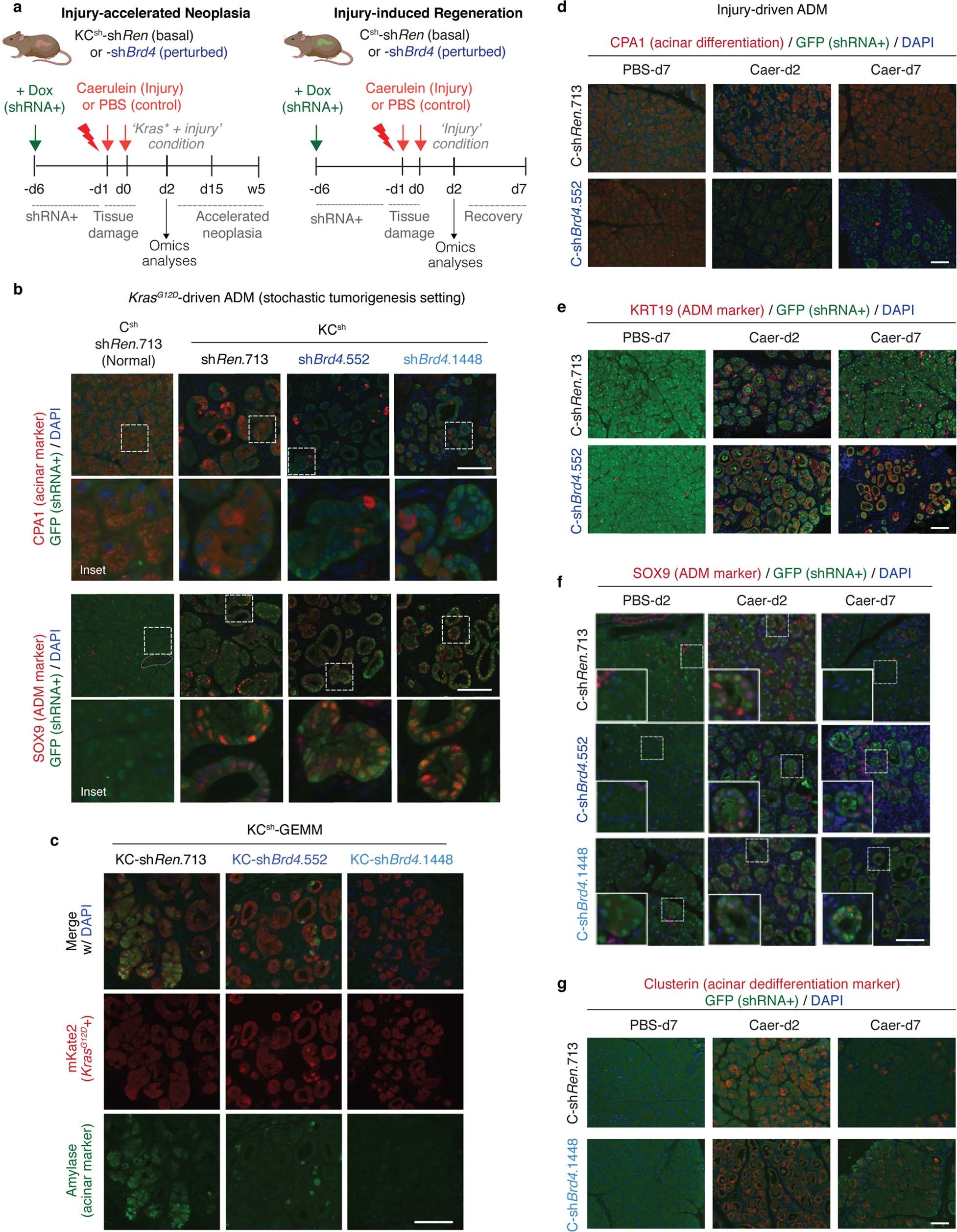
a, Experimental strategy to address the functional effect of spatiotemporally controlled perturbation of BRD4 during injury-accelerated tumorigenesis or physiological regeneration in KCsh or Csh mice, respectively. Four-week-old mice were placed on a doxycycline diet to induce the expression of shRNA targeting Brd4 or Ren (control) in the pancreatic epithelium, and pancreatic injury was induced by caerulein treatment six days thereafter to trigger synchronous ADM throughout the organ in the presence (shRen) or absence (shBrd4) of epithelial BRD4 function, respectively. Tissue responses were evaluated at the indicated days (d) or weeks (w) post-caerulein or PBS (control) treatment. Specifically, to match our previous profiling experiments, we examined pancreatic ADM at 48 h after caerulein treatment, a time point corresponding to the distinct, genotype-specific chromatin accessibility profiles identified above. Subsequent regeneration (Kras-wild-type context) or neoplasia (Kras-mutant context) were evaluated at five days or two to three weeks thereafter, respectively. In addition, separate cohorts of doxycycline-treated KCsh mice were analysed at six weeks and one year of age to track effects in the context of stochastic Kras-driven neoplasia. Mouse illustrations were made using BioRender. b, c, shBrd4 perturbation does not impair mutant Kras-driven ADM. Representative immunofluorescence stains of the acinar markers CPA1 (b, top) and amylase (c) or the ductal metaplasia marker SOX9 (b, bottom) co-stained with lineage-tracer markers (mKate2 and GFP) in Kras-mutant pancreases from six-week-old KC-shRen or KC-shBrd4 mice (n = 6 per group) in the stochastic tumorigenesis setting. d–g, shBrd4 perturbation does not blunt injury-induced ADM but impairs subsequent acinar regeneration. Representative immunofluorescence staining of pancreases from Kras-wild-type Csh mice expressing shRen or shBrd4 that were treated with caerulein or PBS control and analysed at the indicated days after treatment for protein expression of the acinar marker CPA1 (d), metaplasia markers KRT19 (e), SOX9 (f) or clusterin (g) co-stained with GFP (marking shRNA-expressing cells) and DAPI (nuclei). n = 5 mice per group. Scale bars, 100 μm.