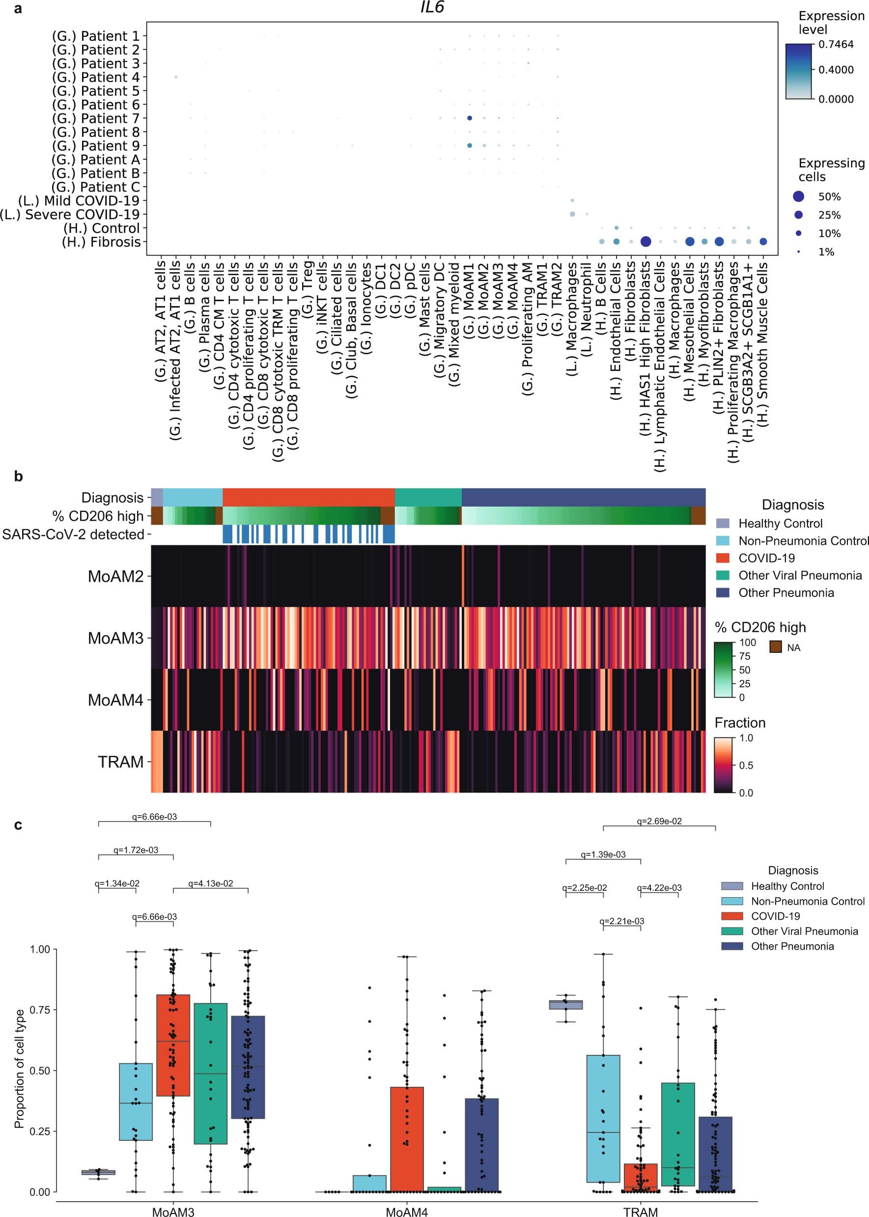
Extended Data Fig. 7: Deconvolution of bulk RNA-seq demonstrates loss of tissue-resident alveolar macrophages and persistence of mature monocyte-derived alveolar macrophages in patients with severe COVID-19.
From: Circuits between infected macrophages and T cells in SARS-CoV-2 pneumonia

a, Dot plot showing IL6 expression across cell types. Dot size is proportional to the number of cells expressing IL6 in the corresponding cluster. Data from the present study (G) are presented per patient, data from ref. 9 (L) and ref. 20 (H.) are averaged by condition. b, Heat map demonstrating proportion of alveolar macrophage subsets predicted from deconvolution analysis. Data are grouped by condition and ordered by proportion of CD206hi alveolar macrophages. c, Proportion of alveolar macrophage cell types in patients with COVID-19 in comparison to other types of pneumonia obtained from deconvolution analysis (pairwise Wilcoxon rank-sum tests with FDR correction; *q < 0.05, **q < 0.01, ***q < 0.001).