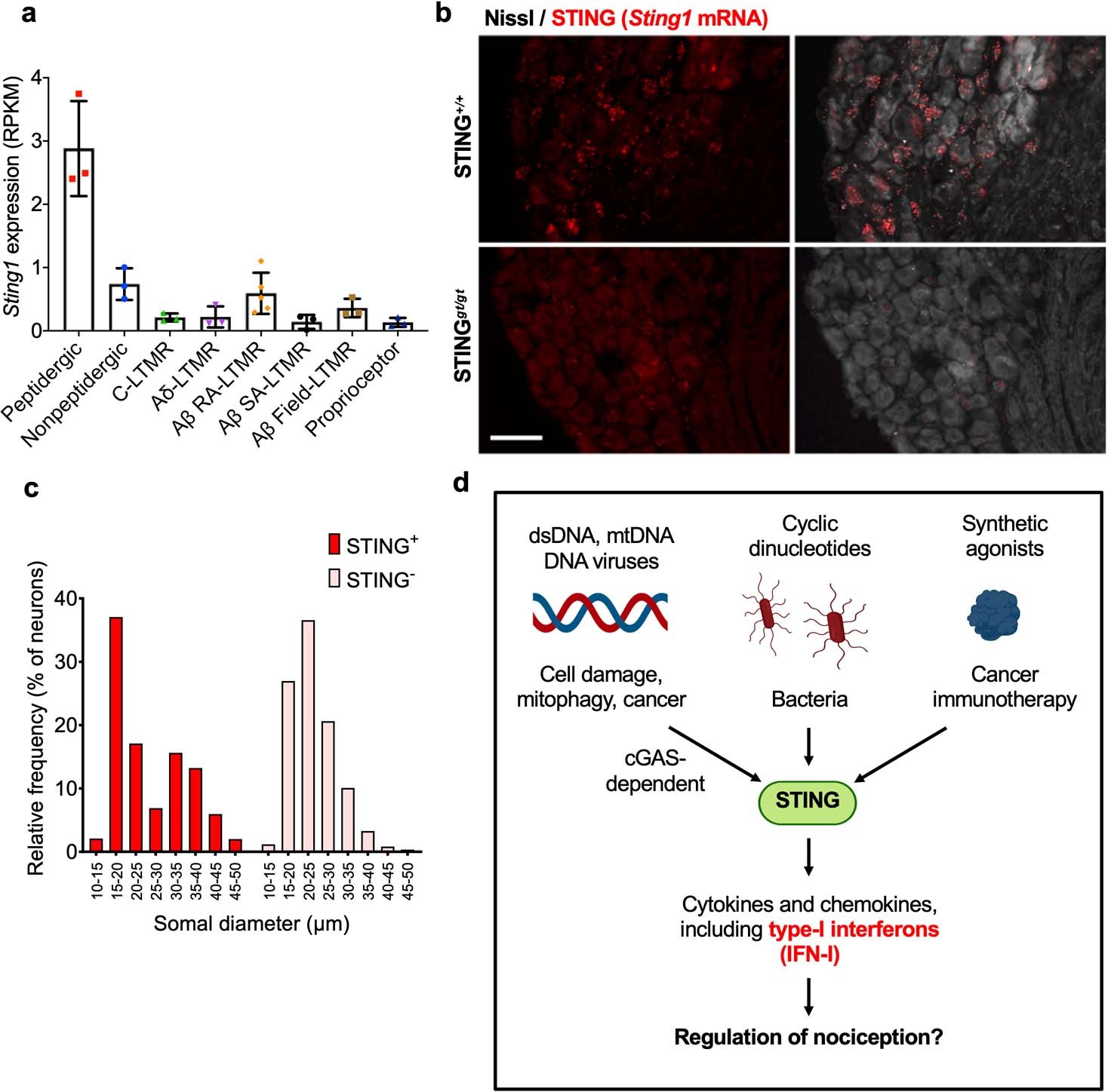
Extended Data Fig. 1: STING is expressed in nociceptive sensory neurons in the DRG.
From: STING controls nociception via type I interferon signalling in sensory neurons

a, Sting1 (STING) mRNA expression in sensory neuron populations recently profiled and previously described9. Peptidergic nociceptive sensory neurons exhibit the highest expression of STING. b, c, In situ hybridization of Sting1 in adult DRG sensory neurons using RNAscope, in conjunction with Nissl staining to label all neurons (b). STING expression is primarily observed in small-diameter sensory neurons. Quantification of DRG neurons expressing STING (≥5 puncta) or lacking STING found that approximately 60% of DRG neurons express STING. Scale bar is 100 μm. c, Quantification of somal diameter in STING+ and STING- neurons indicated that STING-expressing neurons are primarily small-diameter sensory neurons. d, Schematic indicating the various stimuli which activate STING and its downstream pathway. See Supplementary Information for complete sample sizes, sex, and statistical information.