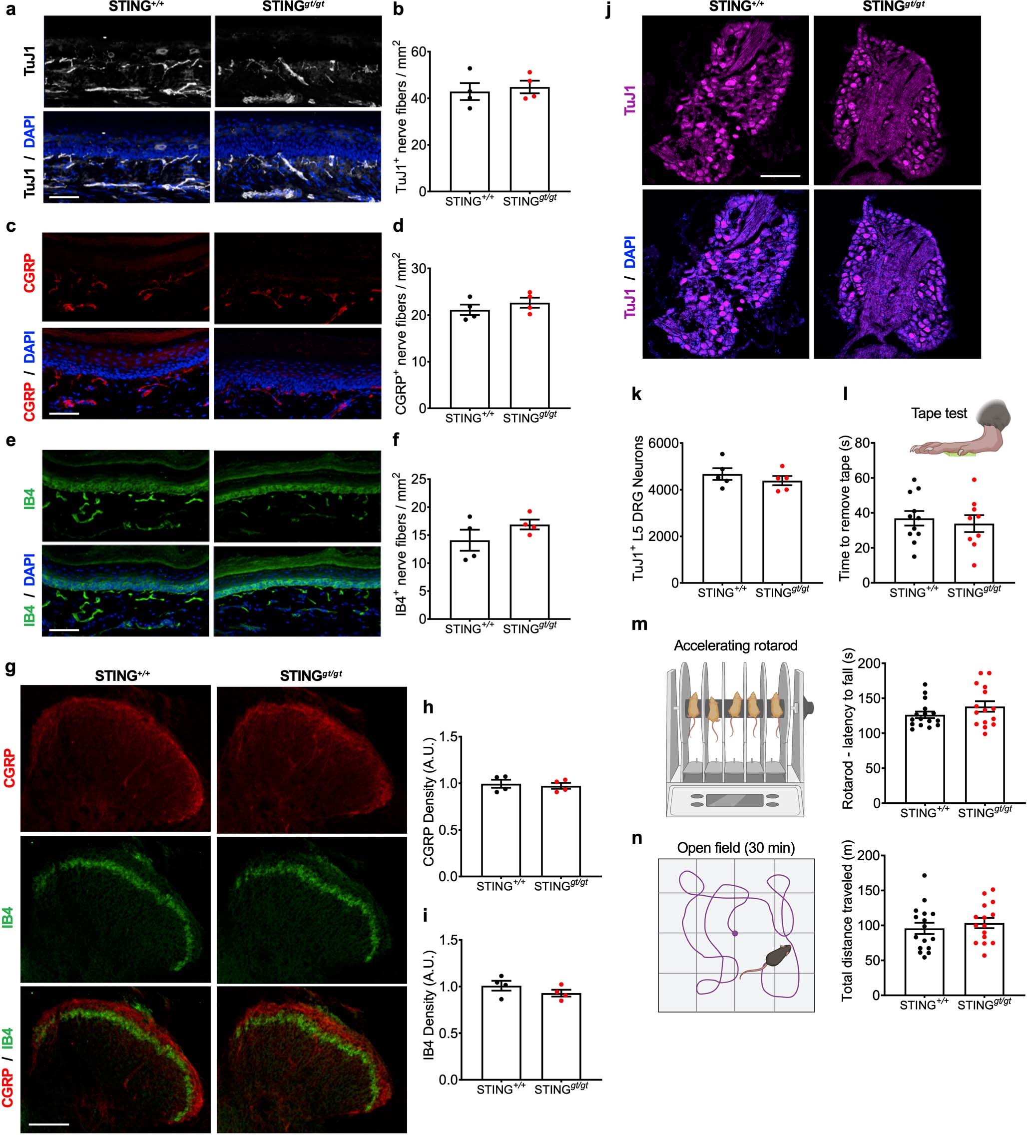
Extended Data Fig. 4: Mice lacking STING exhibit normal innervation patterns, sensory neuron numbers, and sensorimotor behaviours.
From: STING controls nociception via type I interferon signalling in sensory neurons

a–f, Hindpaw skin immunostaining for nerve fibres (a, c, e) and their quantification (b, d, f) from STING+/+ (gWT) or STINGgt/gt (gKO) mice. TuJ1 to label all nerve fibres (a), CGRP to label fibres from peptidergic nociceptors (c), or IB4 to label fibres from nonpeptidergic nociceptors (e). In each case, sections were counterstained with DAPI to identify the dermis-epidermis junction. Quantification of TuJ1+ (b), CGRP+ (d) and IB4+ nerve fibres (f) indicate that STING-WT and -gKO mice have similar peripheral innervation densities. Scale bar for (a-f) is 50 μm. g–i, L3-L5 spinal cord segments were collected from STING+/+ and STINGgt/gt mice and immunostained for CGRP (red) and IB4 (green) to label central nociceptive terminals. g, Representative images, scale bar is 100 μm. Image J quantification of CGRP (h) and IB4 (i) pixel density in the spinal dorsal horn (displayed in arbitrary units, A.U.) indicates that there are no changes in central innervation density in STINGgt/gt mice. j, k, Analysis of total DRG neuron numbers in STING+/+ and STINGgt/gt mice. j, L5 DRGs were collected from STING+/+ and STINGgt/gt mice, serially sectioned at 14 μm, and every 3rd section was immunostained for the pan-neuronal marker TuJ1 (purple), counterstained with DAPI (blue). Scale bar is 200 μm. k, Quantification of total DRG neuron numbers indicated that STING+/+ and STINGgt/gt have similar sensory neuron numbers. l–n, No differences were observed between STING+/+ and STINGgt/gt mice in the tape test (l), a measure of sensorimotor function, in an accelerating rotarod test to measure motor function (m), or in locomotor activity in the open field test (30 min test duration) (n). All data are expressed as the mean ± s.e.m. *P < 0.05; **P < 0.01; ***P < 0.001, ****P < 0.0001. Statistical comparisons were conducted with two-tailed t-test. See Supplementary Information for complete sample sizes, sex, and statistical information.