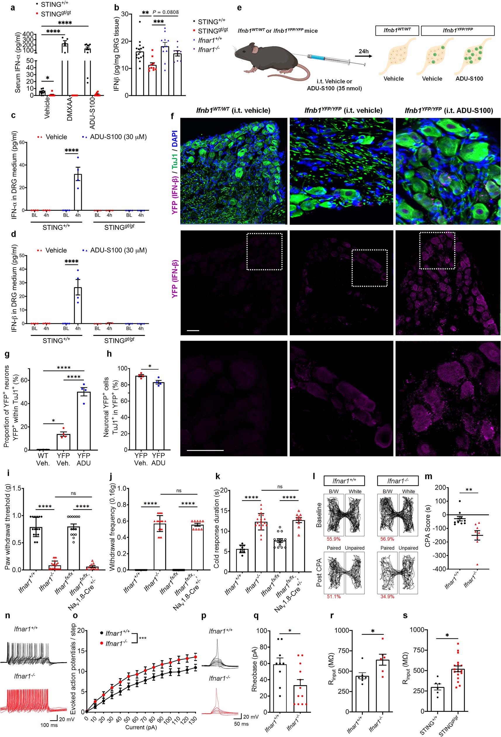
Extended Data Fig. 6: STING agonists induce IFN-I production in sensory neurons in vitro and in vivo.
From: STING controls nociception via type I interferon signalling in sensory neurons

a, Intrathecal administration of STING agonists increases IFN-α in serum 24 h following injection in WT, but not STINGgt/gt mice. b, While basal IFN-β could be detected in DRG tissue from all genotypes, STINGgt/gt mice exhibited significantly lower IFN-β levels. c, d, ADU-S100 treatment of high density DRG neuron cultures from STING+/+ (gWT) or STINGgt/gt (gKO) mice. In WT DRG neurons, ADU-S100 induced release of IFN-α (c) and IFN-β (d) into the culture medium, determined by ELISA. e -h, IFN-β expression in mouse DRG neurons. e, Schematic showing experimental design to determine which cell types within the DRG produce IFN-β in response to i.t. STING activation with ADU-S100 using an Ifnb1YFP reporter mouse. f–h, Administration of ADU-S100 induced an increase in YFP expression (indicating IFN-β expressing cells) within the DRG. f, Representative images showing YFP (purple), TuJ1 (green), and DAPI (blue). Scale bar is 50 μm. g, ADU-S100 increased the proportion of total neurons expressing YFP+ in Ifnb1YFP/YFP mice; virtually no YFP+ cells detected in WT Ifnb1+/+ mice. h, YFP expression was primarily detected in TuJ1+ neurons rather than TuJ1− non-neuronal cell types, although this neuronal expression bias was slightly reduced by ADU-S100 treatment. i–k, Mice lacking Ifnar1 globally (Ifnar1−/−) or selectively in sensory neurons (Ifnar1fl/fl;Nav1.8-Cre) exhibit significantly increased sensitivity to mechanical stimuli determined by paw withdrawal threshold (i) or paw withdrawal frequency (j) to a low stimulus 0.16 g Von Frey filament, compared to their littermate controls. k, These mice also exhibit increased sensitivity to cold stimulation. l, m, CPA testing was performed as in Fig. 1l. Pairing in the preferred chamber with 0.04 g filament induced CPA in Ifnar1−/− mice, but not Ifnar1+/+ littermate control mice. l, Representative trackplots of mouse movement pre- and post-pairing. m, Quantification of CPA score (Pre – post, in seconds). n–q, Action potentials (n, o) and rheobases (p, q) in DRG nociceptors as in Fig. 2h–k. Ifnar1−/− mice exhibit increased excitability, as determined by (n, o) number of action potentials evoked per current step (in 10 pA increments) or (p, q) basal rheobase. r, s, Input resistance was calculated from patch clamp recordings from DRG nociceptors from mice of the indicated genotypes. Increased input resistance was observed in neurons from both Ifnar1−/− (r) and STINGgt/gt (s) mice compared to their WT littermates. All data are expressed as the mean ± s.e.m. *P < 0.05; **P < 0.01; ***P < 0.001, ****P < 0.0001. Statistical comparisons were conducted with one-way ANOVA with Tukey’s post hoc test (b, g, i–k), two-way ANOVA with Dunnett’s post hoc test (a, c, d, o), or two-tailed t-test (h, m, q–s). See Supplementary Information for complete sample sizes, sex, and statistical information.