Extended Data Fig. 3: Identification of the cancer-associated NSD3(T1232A) variant as a gain-of-function variant.
From: Elevated NSD3 histone methylation activity drives squamous cell lung cancer

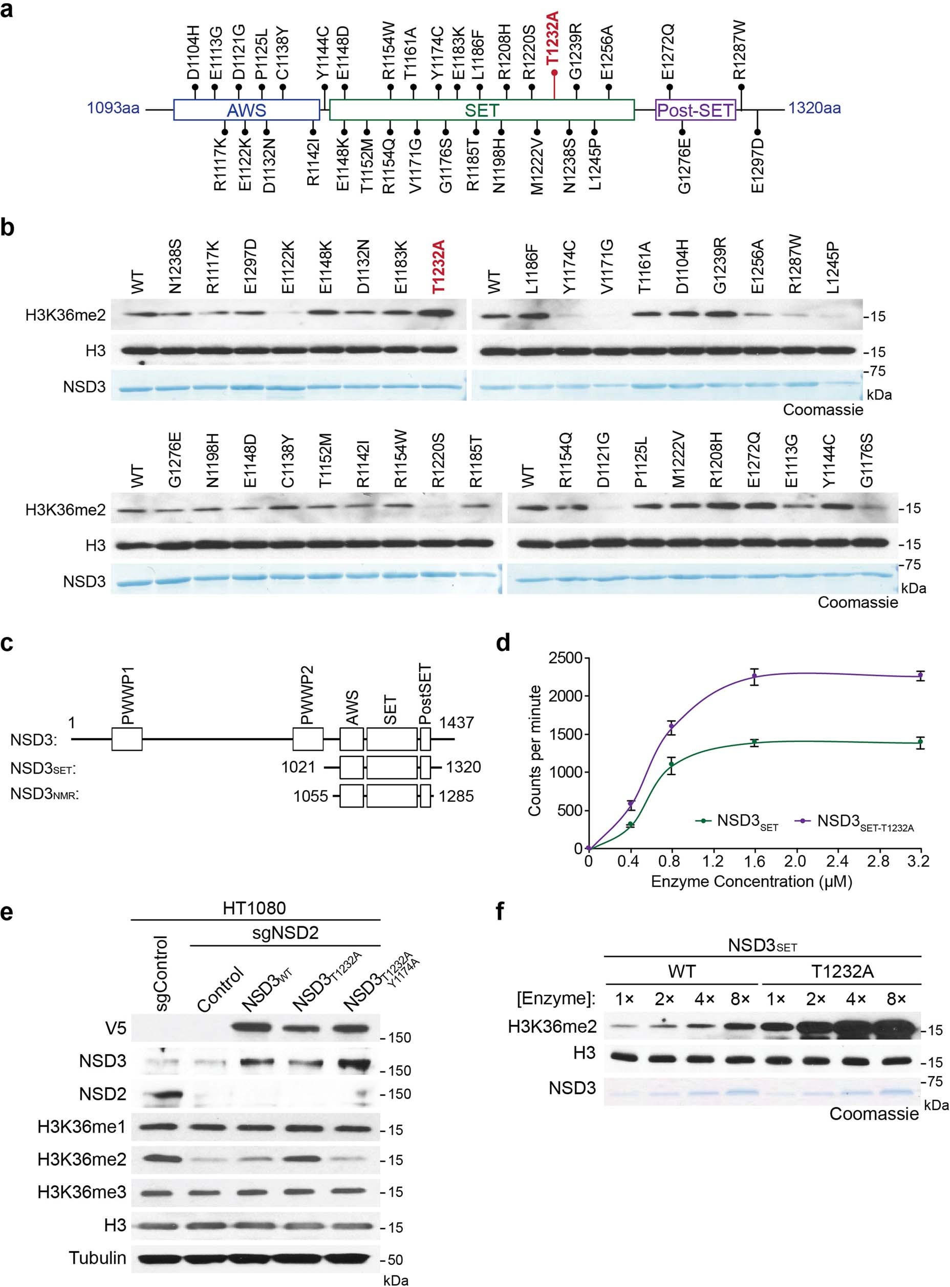
a, Schematic diagram of the distribution of the different NSD3 candidate mutants tested in b. b, In vitro methylation assay as in Fig. 2b on rNuc with recombinant wild-type NSD3SET or the indicated mutants (1–35) with non-radiolabelled SAM (the T1232A mutant is indicated in red). For each screening panel set, the top row shows the western blot and the bottom row shows Coomassie blue stain of the NSD3 proteins. c, Schematic diagram of NSD3 fragments used in this study. d, In vitro methylation reactions with rNucs and different concentrations of recombinant wild-type NSD3SET or NSD3SET(T1232A) with 3H-SAM. Methylation intensity was measured by liquid scintillation counting. Data shown as mean ± s.d. from three independent experiments. e, Western blot analysis with the indicated antibodies of whole-cell extracts from NSD2-deficient HT1080 cells (to deplete H3K36me2 compared to control HT1080 cells (lanes 1 and 2)) overexpressing the indicated NSD3 variants. Total H3 was used as a loading control. f, Methylation assays as in Fig. 2b with rNuc with linker DNA (187 bp) and increasing concentrations of enzyme as indicated. Western blot shows H3K36me2 generation, H3 is shown as a loading control. Bottom, Coomassie blue stain of NSD3 proteins.