Extended Data Fig. 8: Gene-Enhancer landscape related.
From: DNA methylation atlas of the mouse brain at single-cell resolution

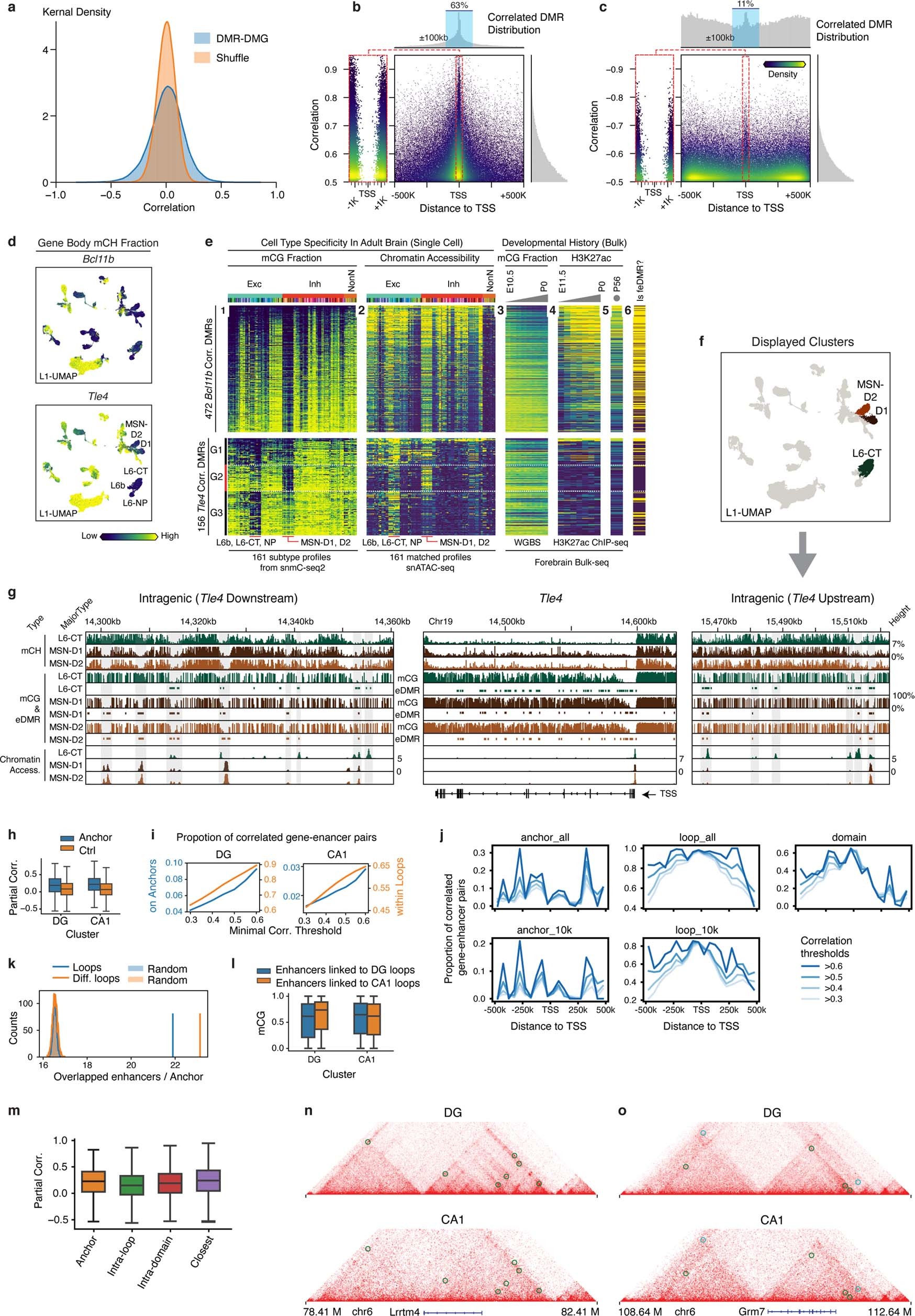
a, Distribution of actual DMR–DMG partial correlation compared to the shuffled null distribution. b, c, DMR–DMG correlation (y-axis), and the distance between DMR centre and gene TSS (x-axis), each point is a DMR–DMG pair, colour represents points kernel density. The positively (b) and negatively (c) correlated DMRs are shown separately, owing to very different genome location distributions that are plotted on the top histograms. d, The gene body mCH fraction of Bcl11b (top) and Tle4 (bottom) gene. e, The predicted enhancer landscape of Bcl11b (top) and Tle4 (bottom). Each row is a correlated eDMR to the gene, columns from left to right are: (1) mCG fraction and (2) ATAC FPKM in 161 subtypes; (3) bulk developing forebrain tissue mCG fraction and (4) H3K27ac FPKM; (5) adult frontal cortex H3K27ac FPKM; and (6) feDMR or not. f, detailed view of surrounding eDMRs that are correlated with Tle4 gene body mCH. Alternative eDMRs appear only in either CT-L6 or MSN-D1/D2 can be seen both upstream and downstream of the gene. g, Level 1 UMAP coloured by corresponding cell major types shown in f. h, Partial correlation between mCG of enhancers and mCH of genes on separated loop anchors of DG (left) and CA1 (right) compared to random anchors with comparable distance (n = 4,171, 4,036, 4,326, 5,133 (left to right)), P = 5.9 × 10−74 for DG and 3.0 × 10−158 for CA1, two-sided Wilcoxon rank-sum tests. i, Proportion of loop supported enhancer-gene pairs among the pairs linked by correlation analyses surpassing different correlation thresholds in DG (left) and CA1 (right). The proportion of pairs that the gene and enhancer located on separated anchors of the same loop (blue, left y-axis) or within the same loop (orange, right y-axis) is shown. j, Proportion of loop supported enhancer-gene pairs among those linked by correlation analyses surpassing different correlation thresholds at each specific distance. k, Number of enhancers per loop anchor (blue) or per differential loop anchor (orange) compared to randomly selected 25-kb regions across the genome.; P < 0.005, two-sided permutation test with 2,000 times repeats. l, mCG of enhancers linking to DG specific loops (blue, n = 13,854) and CA1-specific loops (orange, n = 14,373) in DG (left, P = 2.9× 10−3) or CA1 (right, P = 3.5 × 10−5). P values were computed with two-sided Wilcoxon rank-sum tests. m, Partial correlation between mCG of enhancers and mCH of genes linked by different methods (n = 4,171, 127,730, 28,203, 10,058 (left to right)). The elements of box plots are defined as: centre line, median; box limits, first and third quartiles; whiskers, 1.5 × interquartile range. n, o, Interaction maps, mCH, mCG, ATAC and differential loops tracks surrounding Lrrtm4 (n) and Grm7 (o). Circles on the interaction maps represent differential loops between DG and CA1, where green represents DG loops, and cyan represents CA1 loops.