Extended Data Fig. 8: Characterization of MFG-HSCs upon activation.
From: Live-animal imaging of native haematopoietic stem and progenitor cells

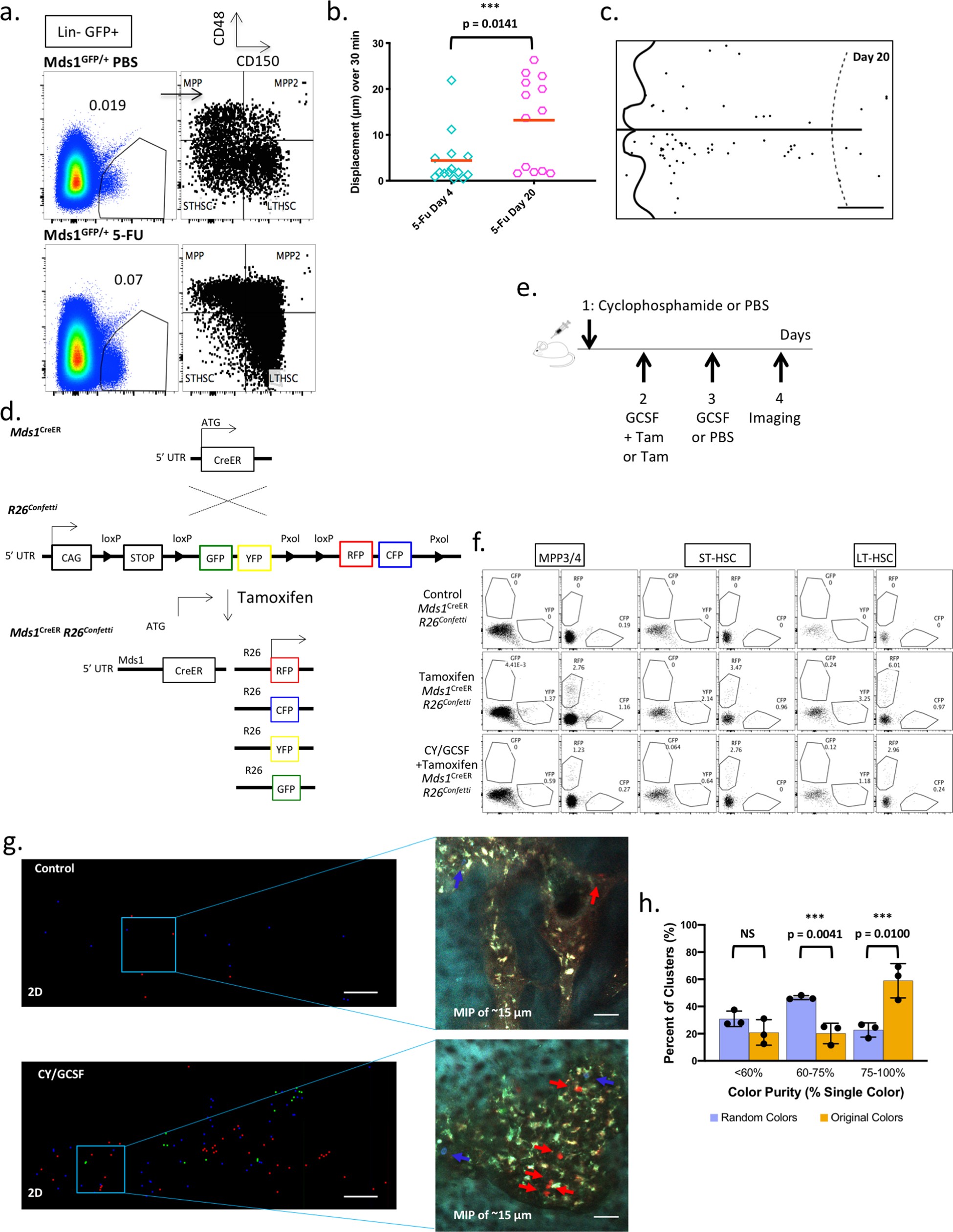
a, Bone marrow analysis of HSPC (Mds1GFP/+) PBS control (n = 1 mouse) and HSPC (Mds1GFP/+) 5-FU-treated mice (n = 2 mice, value represents mean), 17 days after treatment. Data show marked expansion of HSPCs even after recovery of blood (Extended Data Fig. 1e). b, Graph showing in vivo motility measurements of MFG-HSCs at days 4 (n = 14 cells) and 20 (n = 13 cells) after 5-FU treatment. Red bar represents mean. Compare to untreated Mds1GFP/+Flt3Cre mice in Fig. 3a and Extended Data Fig. 7e. P was calculated using two-tailed Mann–Whitney test. c, Representative map of the locations of MFG-HSCs in the calvaria on day 20 after 5-FU treatment (n = 2 mice). Scale barm ~500 µm. d, Generation of Mds1CreER/+Rosa26Confetti/+ mice. e, Schematic illustration of Cy/GCSF treatment protocol for multicoloured Mds1CreER/+Rosa26Confetti/+ labelling and activation. Low tamoxifen dosage (2 mg) was used to restrict recombination and expression of fluorescence in LT-HSCs that express higher levels of Mds1. f, Detailed flow cytometry analysis of MPP3/4 cells, ST-HSCs and LT-HSCs with differential colour labelling upon treatment of Mds1CreER/+Rosa26Confetti/+ mice shows labelling enriched in but not fully restricted to LT-HSCs. The experiment was performed once. g, 2D maps of the 3D locations of activated and labelled HSPCs in the fixed calvaria of control (left top, tamoxifen only, n = 2 mice) and induced mice (left bottom, tamoxifen + Cy/GCSF, n = 3 mice) along with maximum intensity projection (MIP) images (right top and bottom) of the Mds1-labelled cells (red, green, and blue). Scale bars for graphical map and MIP images, ~200 µm and 50 µm, respectively. h, Colour purity of cell clusters (original colours) compared to randomized colours (10,000 cycles) in three independent experiments (n = 3 mice). P values calculated using two-tailed unpaired t-test. Bar graphs with error bars represent mean and s.d., respectively.