Extended Data Fig. 1: AAV-based transcriptional profiling of enteric neurons.
From: Neuronal programming by microbiota regulates intestinal physiology

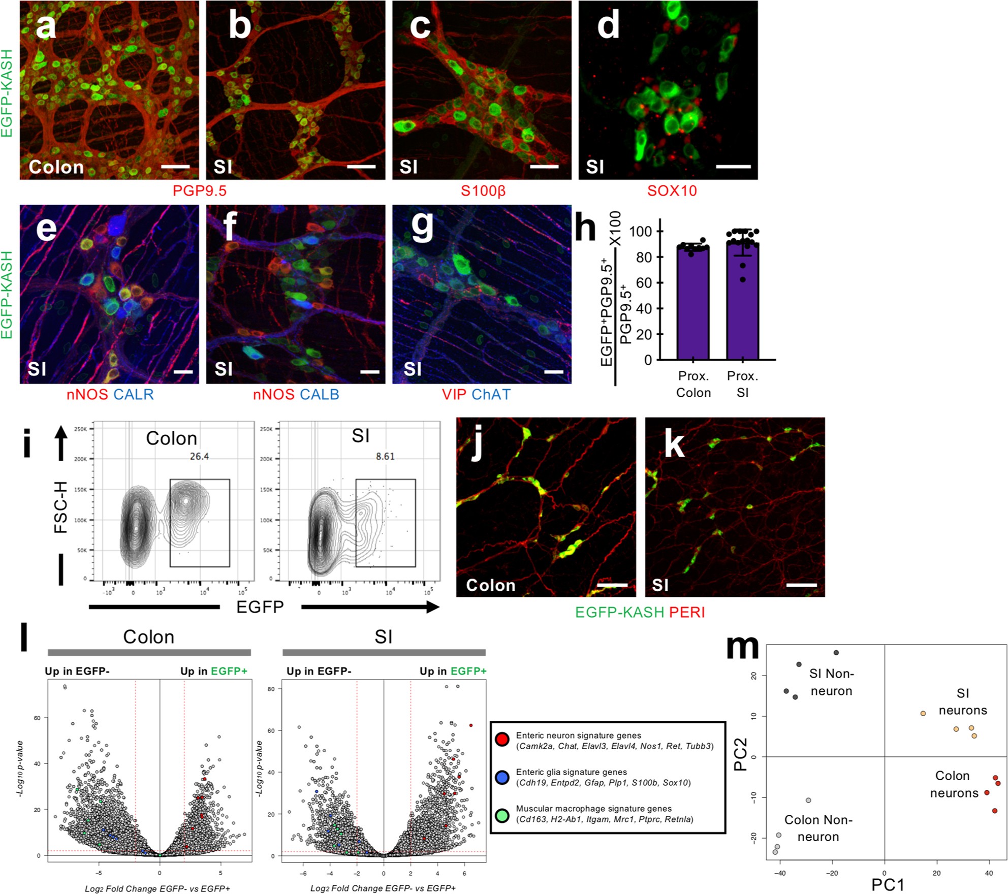
a–g, Representative images of myenteric ganglia from mice injected with the AAV9-CaMKII- eGFP-KASH vector. Colon (a) and small intestine (b–g) myenteric-plexus preparations were immunostained with antibodies against eGFP (a–g), PGP9.5 (a, b), S100β (c), SOX10 (d), nNOS and calretinin (CALR) (e), nNOS and calbindin (CALB) (f), and VIP and ChAT (g). Data represent two independent experiments. Scale bars, 100 μm (a, b) and 30 μm (c–g). h, Percentage of PGP9.5+ enteric neurons (mean ± s.d.) in the proximal small intestine and colon expressing eGFP, following intravenous administration of the AAV9-CaMKII-eGFP-KASH vector. n = 1,308 colon neurons and 784 small-intestine neurons from 3 mice. i, FACS plots indicating the gating parameters for the isolation of muscularis externa nuclei (gated on DAPI) from the colon (left) and small intestine (right) of mice injected intravenously with AAV9-CaMKII-eGFP-KASH. j, k, Peripherin (red) and eGFP (green) whole-mount immunostaining of the colon (j) and small intestine (k) of mice injected with AAV9-CaMKII-eGFP-KASH mice following dissection of the muscularis externa. The identification of an intact submucosal plexus demonstrates that our transcriptomic analysis is specific for myenteric neurons. Images represent two independent experiments. Scale bars, 100 μm. l, Volcano plots showing mean log2-transformed fold change (x axis) and significance (−log10(adjusted P value)) of differentially expressed genes between eGFP+ and eGFP− nuclei isolated from the colon (left) and small intestine (right) of mice injected with AAV9-CaMKII-eGFP-KASH vector. Coloured dots indicate genes specific to enteric neurons (Ret, Chat, Camk2a, Elavl3, Elavl4, Nos1 and Tubb3) in red, glial cells (Sox10, Gfap, Cdh19, Entpd2, S100b and Plp1)41 in blue and muscular macrophages (Itgam, Cd163, H2-Ab1, Mrc1 and Retnla)42 in green. n = 4 mice (Crick). m, Principal component analysis of the transcriptomes of eGFP+ (neuronal) and eGFP− (non-neuronal) nuclei isolated from the muscularis externa of the colon and small intestine of mice injected with AAV9-CaMKII-eGFP-KASH vectors. Segregation of nuclear transcriptomes according to their neuronal versus non-neuronal origin and anatomical location along the gut. n = 4 mice (Crick).