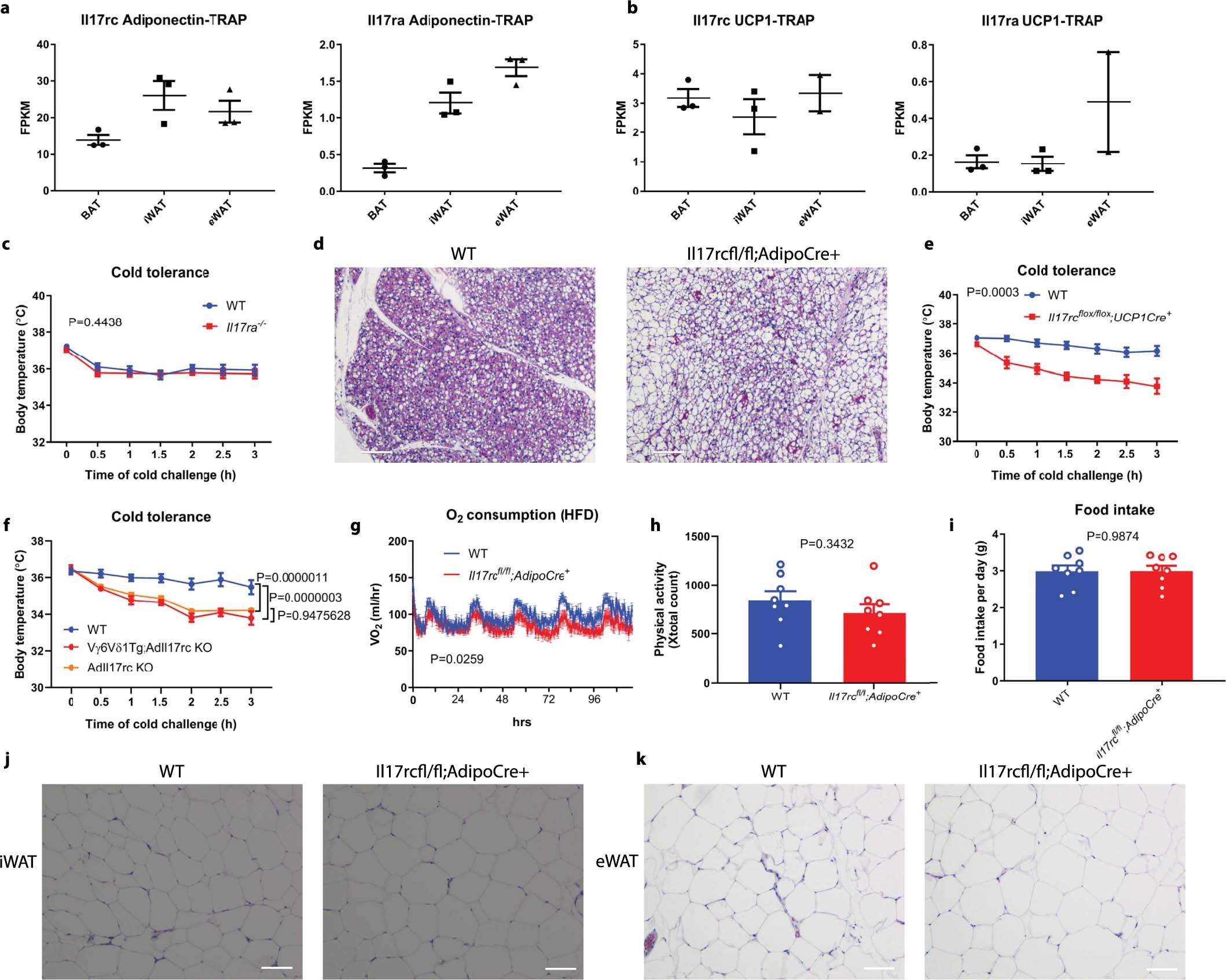
Extended Data Fig. 2: IL-17RC deficiency predisposes mice to cold sensitivity and obesity.
From: γδ T cells and adipocyte IL-17RC control fat innervation and thermogenesis

a, b, Il17rc mRNA expression shown by translating ribosomal affinity purification (TRAP) from adiponectin-positive (n = 3 mice) (a) and UCP1-positive (b) cells (BAT, iWAT n = 3 mice; eWAT n = 2 mice). eWAT, epididymal white adipose tissue; FPKM, fragments per kilobase of transcript per million mapped reads; iWAT, inguinal white adipose tissue. c, Il17ra−/− mice are not sensitive to cold exposure (WT n = 13, Il17ra−/− n = 10 mice). d, Increased lipid accumulation in the BAT of AdIl17rc-KO mice as determined by H&E histology. Scale bars, 100 μm. e, Ucp1-cre;Il17rcfl/fl mice are sensitive to acute cold exposure (WT n = 7, Ucp1-cre;Il17rcfl/fl n = 6 mice). f, AdIl17rc-KO;Vγ6Vδ1 transgenic mice are sensitive to acute cold exposure (WT n = 8; AdIl17rc-KO;Vγ6Vδ1, AdIl17rc-KO n = 5 mice). g, Reduced oxygen consumption (VO2) induced by a high-fat diet (HFD) in AdIl17rc-KO mice as measured by indirect calorimetry (2 weeks after the start of high-fat diet feeding) (n = 8 mice). h, i, No significant differences in physical movement (h) or food intake (i) in wild-type and AdIl17rc-KO mice (n = 8). j, k, H&E histology of iWAT (j) and eWAT (k) of high-fat-diet-treated wild-type and AdIl17rc-KO mice (n = 8 mice). Scale bars, 100 μm. Data are mean ± s.e.m. and representative of at least two or three independent experiments. P values were determined by unpaired Student’s two-sided t-test (h, i) or two-way ANOVA (c, e–g).