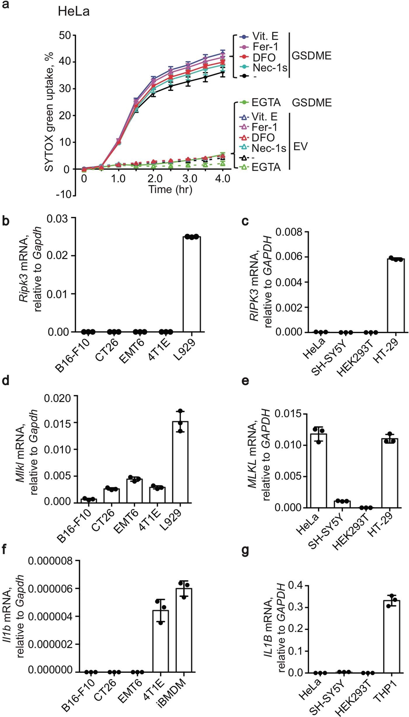
Extended Data Fig. 9: Necroptosis and ferroptosis are not involved in GSDME-mediated pyroptosis.
From: Gasdermin E suppresses tumour growth by activating anti-tumour immunity

a, Effect of EGTA, necrostatin-1s (Nec-1s), α-tocopherol (Vit. E), ferrostatin-1 (Fer-1) and desferoxamine (DFO) on YT-cell-induced SYTOX green uptake in EV and hGSDME-positive HeLa cells. b–g, Cell-death-related gene expression in mouse and human cancer cell lines. Ripk3 (b), RIPK3 (c), Mlkl (d), MLKL (e), Il1b (f) and IL1B (g) mRNA levels, relative to Gapdh or GAPDH, respectively, of the indicated mouse (b, d, f) or human (c, e, g) cancer cell lines were assayed by qRT–PCR. Data are mean ± s.d. of biological (a) or technical (b–g) triplicates and are representative of two independent experiments.