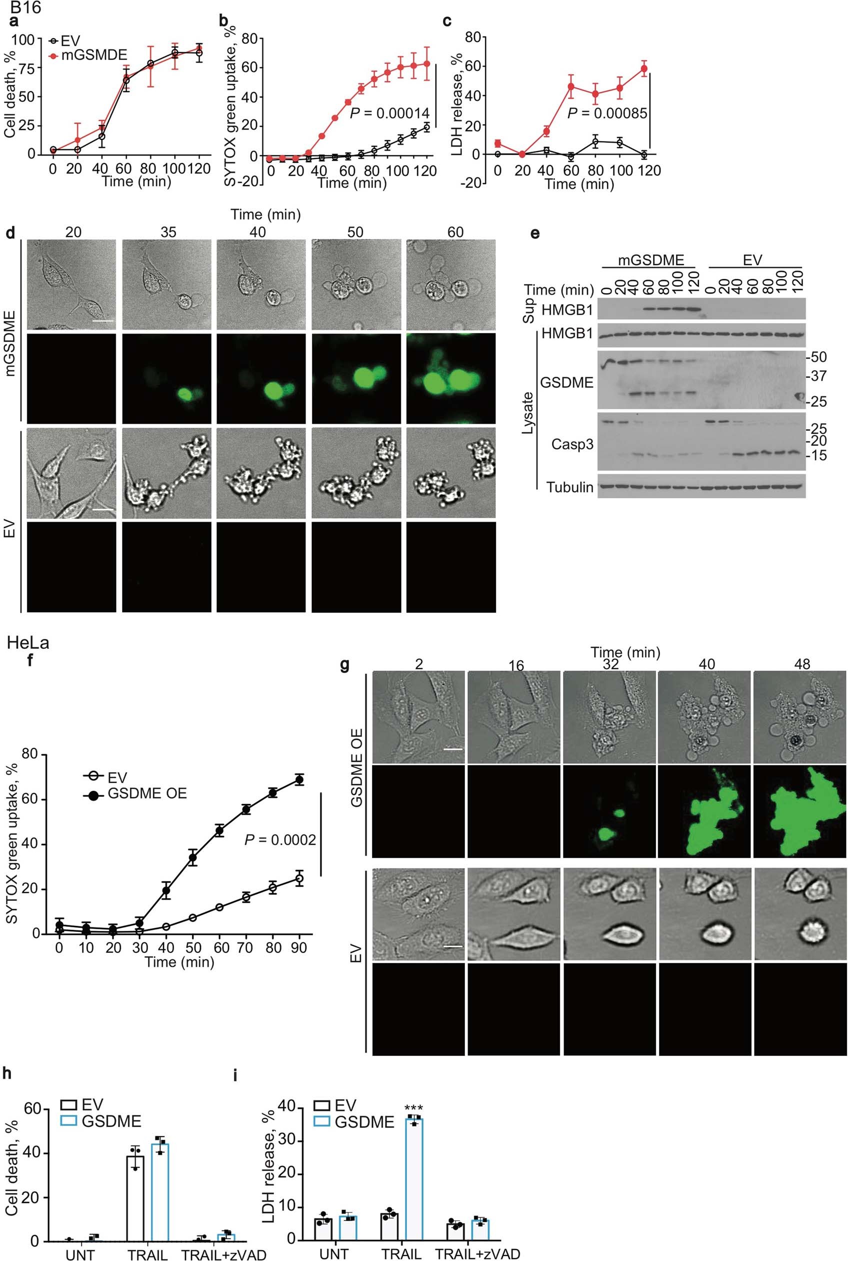
Extended Data Fig. 2: Raptinal and/or TRAIL induces pyroptosis in B16 and HeLa cells overexpressing GSDME.
From: Gasdermin E suppresses tumour growth by activating anti-tumour immunity

a–e, Comparison of cell death after adding raptinal to empty vector and mGSDME-overexpressing B16 cells. a, Kinetics of overall cell death, assayed by counting annexin-V-positive and/or PI-positive cells by flow cytometry. b, c, Pyroptosis assessed by SYTOX green uptake (b) and LDH release (c). d, Time-lapse microscopy images showing morphological changes and SYTOX green uptake. e, Kinetics of caspase 3 and GSDME cleavage and HMGB1 release by immunoblot of cell lysates and culture supernatants. f, g, SYTOX green uptake assessed by plate reader (f) and time-lapse confocal microscopy (g) after treatment of empty vector and hGSDME-overexpressing HeLa cells with raptinal. h, i, TRAIL-mediated induction of cell death at 16 h post treatment, assessed by CellTiter-Glo (h), and LDH release in HeLa cells transduced with an empty vector or in hGSDME-overexpressing HeLa cells in the presence or absence of the pan-caspase inhibitor zVAD-fmk (i). UNT, untreated. The areas under the curve in a–c, f and data in h, i were compared by two-tailed Student’s t-test. Data are means ± s.d. of biological triplicate wells. ***P < 0.0001. Scale bar, 20 μm. Data are representative of two independent experiments.