Extended Data Fig. 7: Comparing eight-mark ChromHMM model with six-mark models.
From: An atlas of dynamic chromatin landscapes in mouse fetal development

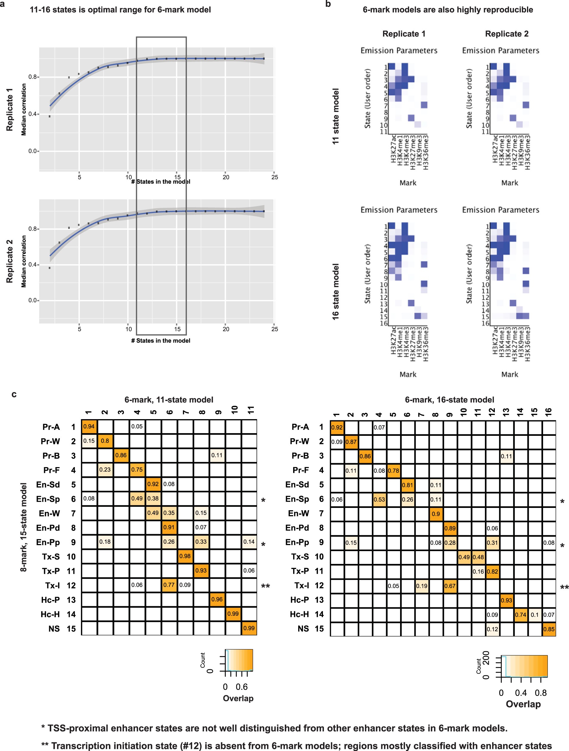
a, Median correlations of the 24 states in the full model (y-axis) with its best matching state in each simpler model (x-axis). The box indicates that a value close to the maximum is already reached with an 11-state model, and a value virtually equal to the maximum is obtained with a 16-state model. Shaded area represents confidence intervals of the smoothing line obtained using stat_smooth() of ggplot2 (using default parameters, default method is LOESS). b, Emission probabilities for each histone modification in each state, as defined by ChromHMM, for both replicates (11-state model on top, and 16-state model at the bottom). c, Overlap of regions in each of the eight-mark 15-state models with the regions classified by the 11- and 16-state models using only 6 marks. Major differences are indicated by asterisks and explained below.