Extended Data Fig. 13: Dynamic d-TACs.
From: An atlas of dynamic chromatin landscapes in mouse fetal development

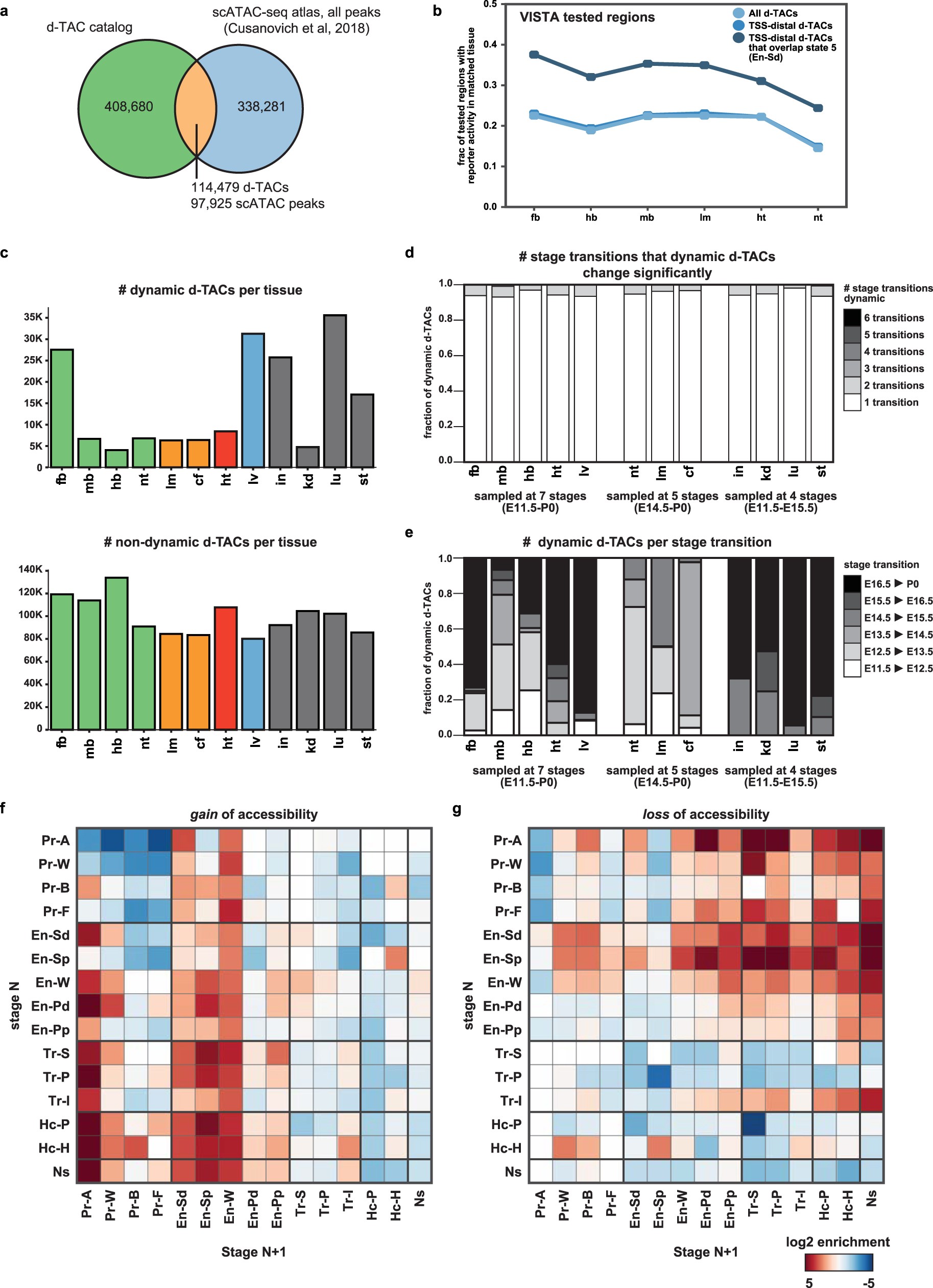
a, Overlapping regions between our d-TAC catalogue and the adult single-cell ATAC–seq atlas from ref. 33. b, Fraction of tested d-TACs active in each tissue that exhibit positive reporter activity in the same tissue. This analysis was performed for three different sets of tissue-accessible d-TACs: all d-TACs, TSS-distal d-TACs, and TSS-distal d-TACs that overlap state 5 (strong TSS-distal enhancers). c, Top, number of dynamic d-TACs per tissue. Bottom, number of non-dynamic d-TACs per tissue. If a d-TAC was called as significantly dynamic at any stage transition within it a tissue it was labelled as dynamic; otherwise it was labelled as non-dynamic. d, Stacked bar plot shows the fraction of dynamic d-TACs in each tissue that are dynamic at one, two, three, four, five, or six stage transitions. e, The fraction of dynamic d-TACs within a tissue that undergo significant changes in accessibility at each stage transition. f, Similar schema to Fig. 3h but showing each chromatin state separately instead of as supersets. The heatmap shows the chromatin state changes that occur at dynamic d-TACs that gain accessibility at a given stage transition. Enrichment is relative to the coverage of each state in total d-TAC catalogue. g, As in f, but for d-TACs that lose accessibility at a given stage transition.