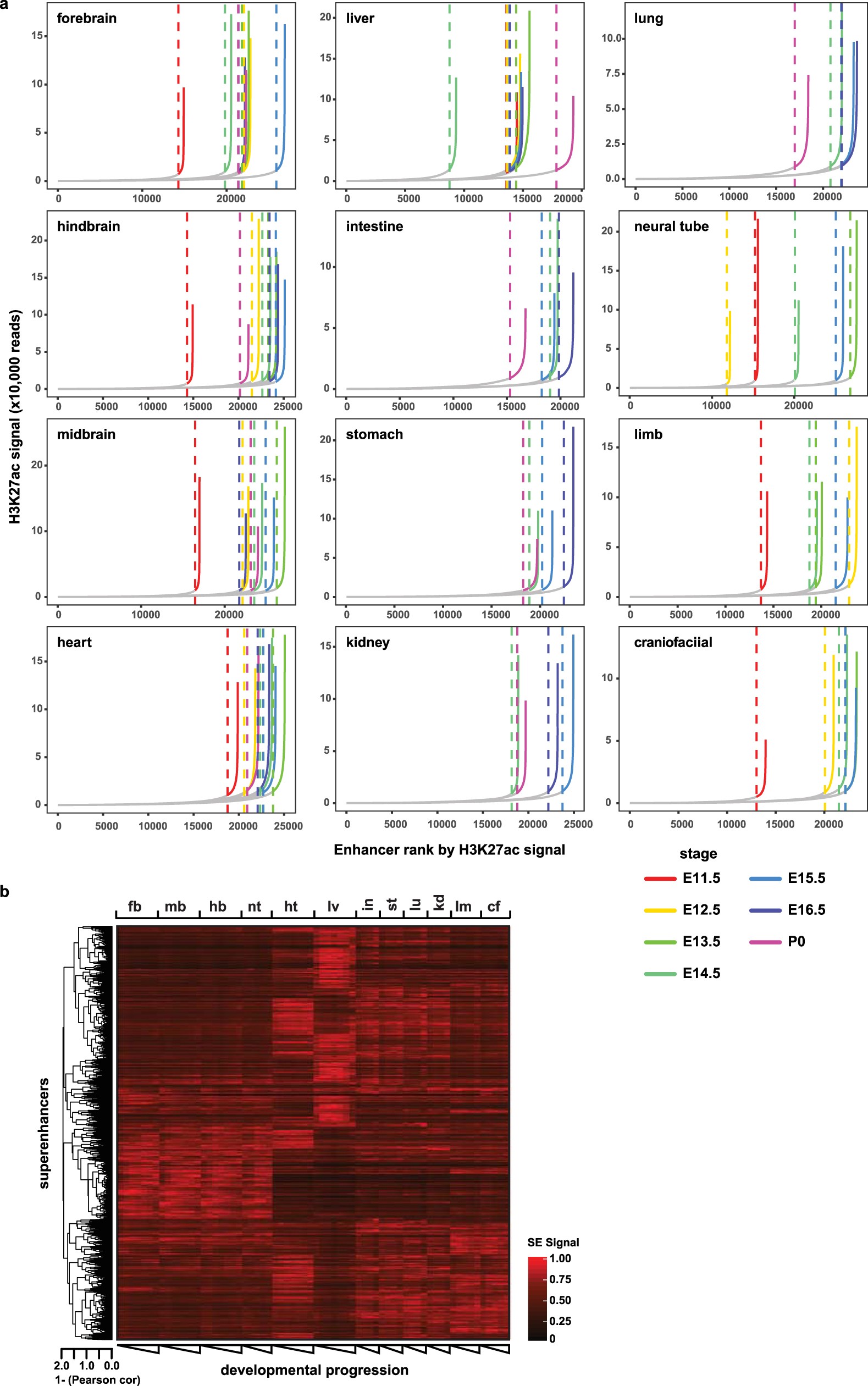
Extended Data Fig. 15: Super-enhancers.
From: An atlas of dynamic chromatin landscapes in mouse fetal development

a, Distribution of the H3K27ac signal (read counts) across all enhancers identified in each tissue. Within each tissue, different stages are plotted as separate lines. A subset of the enhancers (super-enhancers) show exceptionally high levels of signal, as represented by coloured lines. b, Heatmap shows the normalized H3K27ac signal for all super-enhancers merged across tissues and stages (n = 4,833). The rows are hierarchically clustered according to Pearson’s correlation distance.