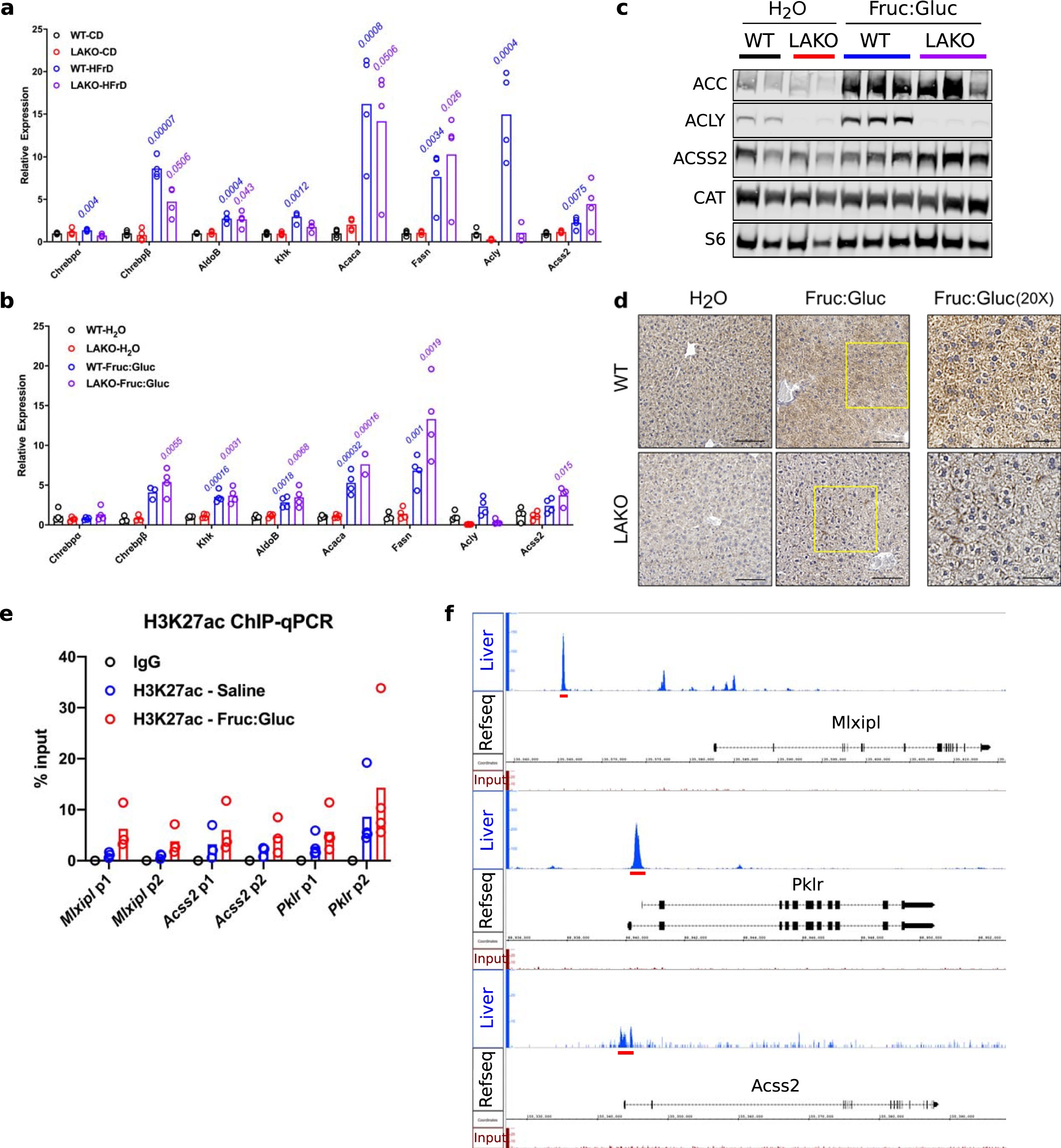
Extended Data Fig. 5: Fructose signals the use of acetate for de novo lipogenesis.
From: Dietary fructose feeds hepatic lipogenesis via microbiota-derived acetate

a, mRNA expression of ChREBP and its target genes in livers of wild-type or LAKO mice fed a chow or high-fructose diet (n = 4 mice per group). P values for WT-CD versus WT-HFrD (blue text) and for LAKO-CD versus LAKO-HFrD (purple text) determined by two-sided t-tests with Holm–Sidak method for multiple comparisons. b, mRNA expression of lipogenic genes in livers of wild-type or LAKO mice given H2O or fructose:glucose water for 4 weeks (n = 4 mice per group). P values for WT-H2O versus WT-Fruc:Gluc, WT-H2O versus WT-Fruc:Gluc (blue font) and LAKO-H2O versus LAKO-Fruc:Gluc (purple font) were determined by two-sided t-test with Holm–Sidak method for multiple comparisons. c, Western blots of lipogenic enzymes in liver lysates of wild-type or LAKO mice given H2O or fructose:glucose water for 4 weeks. Each lane represents an individual mouse. d, Immunohistochemistry staining analysis of ACLY in livers from wild-type or LAKO mice given H2O or fructose:glucose water for 4 weeks. Yellow boxes mark the approximate location of the ×20 panels. Scale bars, 100 μm and 50 μm (for ×20). e, H3K27ac ChIP–quantitative PCR (qPCR) analysis of livers from wild-type mice provided either water for 24 h followed by an oral gavage of saline, or fructose:glucose water for 24 h followed by an oral gavage of 2.0 g kg−1 glucose and 2.0 g kg−1 fructose (n = 3 Mlxipl, Acss2; n = 4 Pklr). Livers were obtained 90 min after gavage. ‘p1’ and ‘p2’ are two different primer sets. f, ChIP–seq tracks of Mlxipl, Pklr and Acss2 genomic loci16. Red bars indicate genomic regions used to design ChIP–qPCR primers. Data in a, b, and e denote mean values.