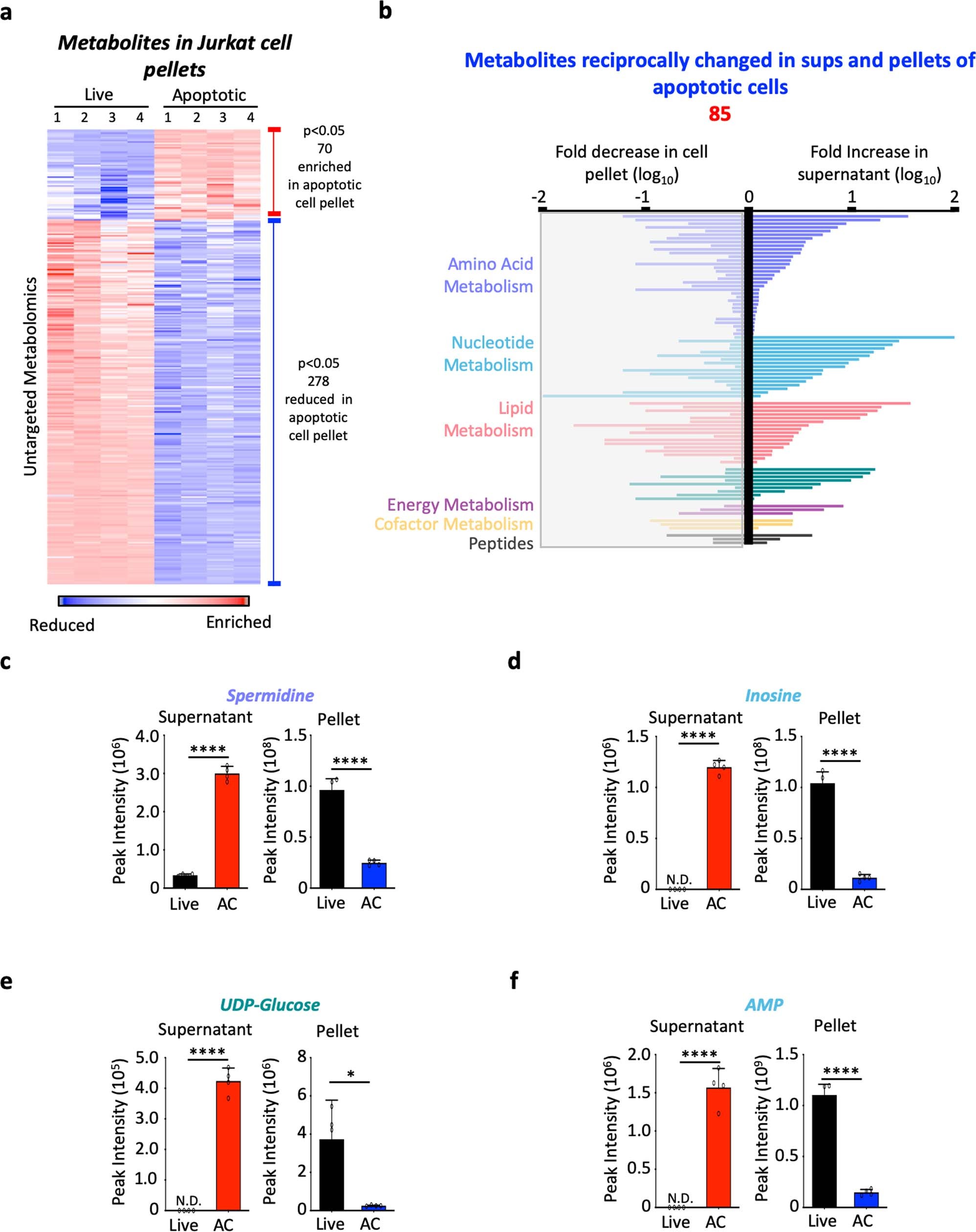
Extended Data Fig. 2: Reciprocal metabolite changes between apoptotic supernatant and pellet.
From: Metabolites released from apoptotic cells act as tissue messengers

a, Heat map produced from untargeted metabolomics of Jurkat T cell pellets, representing statistically enriched or reduced (P < 0.05, two-sided Welch’s two-sample t-test) metabolites in the apoptotic pellet relative to the live cell pellet (n = 4 biologically independent samples). b, Bi-directional plot representing the 85 metabolites that were statistically enriched in the apoptotic supernatant and simultaneously reduced in the apoptotic cell pellet relative to live cell conditions (P < 0.05, two-sided Welch’s two-sample t-test). Metabolites were grouped by metabolic pathways (n = 4 biologically independent samples). c–f, Mass spectrometry was used to determine the relative amount of spermidine (c), inosine (d), UDP-glucose (e) and AMP (f) in supernatants and cell pellets from Jurkat T cells in live and apoptotic conditions (n = 4 biologically independent samples). *P = 0.014, ****P < 0.0001, unpaired two-tailed Student’s t-test. Data are mean ± s.d.