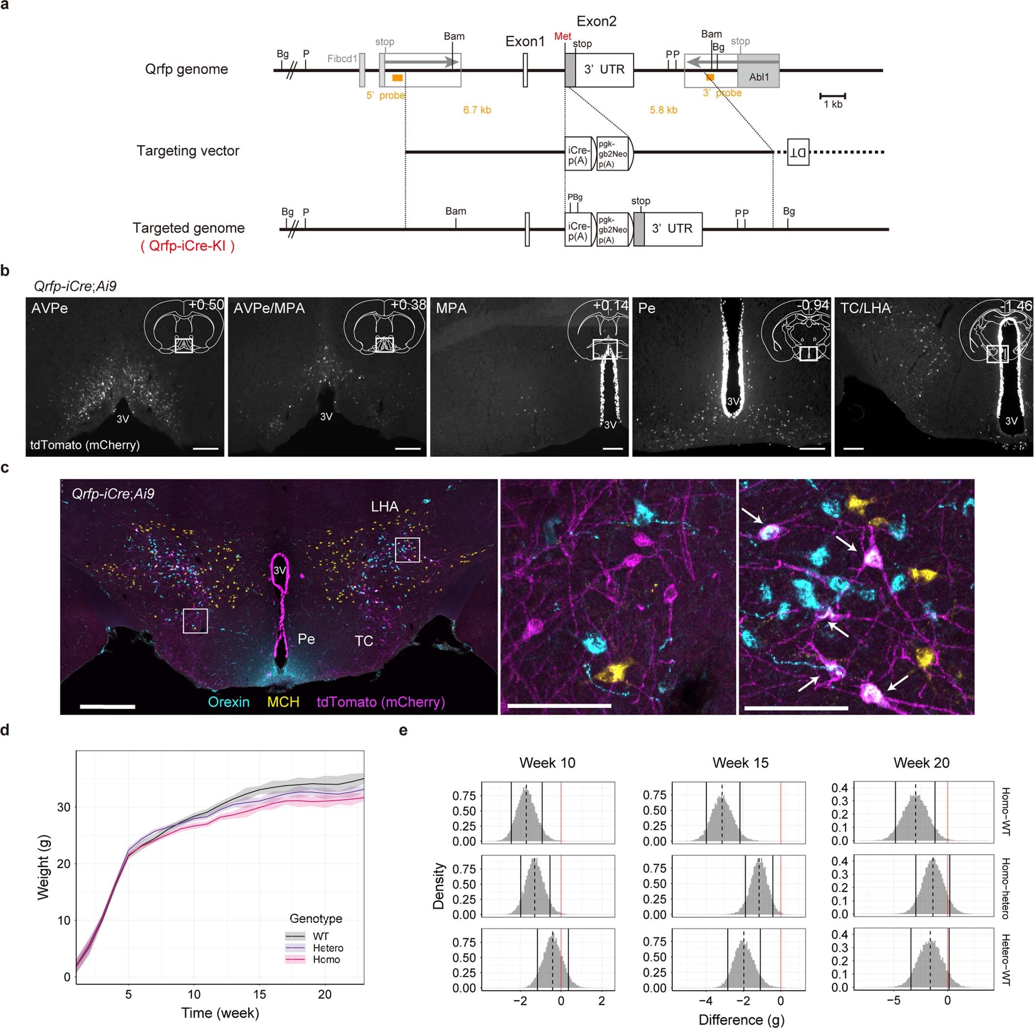
Extended Data Fig. 1: Generation of QrfpiCre mice.
From: A discrete neuronal circuit induces a hibernation-like state in rodents

To examine the role of QRFP-producing neurons, we engineered mice in which codon-improved Cre recombinase (iCre) is inserted in the Qrfp allele. a, Targeting vector and structure of the targeted allele of QrfpiCre mice. We mated mice with the targeted genome with FLP66 mice to delete the pgk-Neo cassette and create the QrfpiCre mice used in this study. b, Distribution of Cre-positive neurons in coronal sections of brain prepared from QrfpiCre;Ai9 mice. Scale bars, 200 μm. c, Immunostaining of hypothalamic slices prepared from a QrfpiCre;Ai9 mouse with anti-mCherry, anti-orexin and anti-melanin-concentrating hormone (MCH) antibodies. Along the wall of the third ventricle, we found extensive expression of mCherry, presumably derived from tanycytes and ependymal cells. However, we could not express exogenous genes by injecting Cre-dependent AAV vectors into this region in adult mice, suggesting transient expression of Cre in these cells during the developmental stage. In addition, we observed the existence of iCre-positive neurons in the LHA in reporter mice crossed with QrfpiCre mice that were also positive for orexin-like immunoreactivity—although a previous study did not find orexin and QRFP double-positive cells in adult mice13. This suggests that a low level of iCre is expressed in some orexin neurons, and that orexin neurons and QRFP neurons might be derived from the same cell lineage. Single-cell RNA-sequencing analysis of the hypothalamus showed colocalization of Qrfp and Orexin (also known as Hcrt), and hierarchical clustering defined by molecular fingerprints showed that orexin- and QRFP-expressing neurons have a close neuronal lineage44. The middle and right images are magnifications of the boxed areas. QRFP-expressing neurons in the LHA were positive for mCherry (arrows) but negative for MCH. Scale bars, 500 μm (left); 100 μm (middle, right). d, Growth curve of QrfpiCre mice (n = 9 wild type (WT), n = 9 QrfpiCre heterozygous and n = 10 QrfpiCre homozygous). Lines show median and shaded areas denote the estimated 89% HPDI of the body weight of each group at a given age. e, Posterior distribution of estimated difference in body weight between two groups. The dotted line shows median and solid lines denote 89% HPDI of differences. Homozygous QrfpiCre mice are smaller than wild-type mice, consistent with a previous observation13.