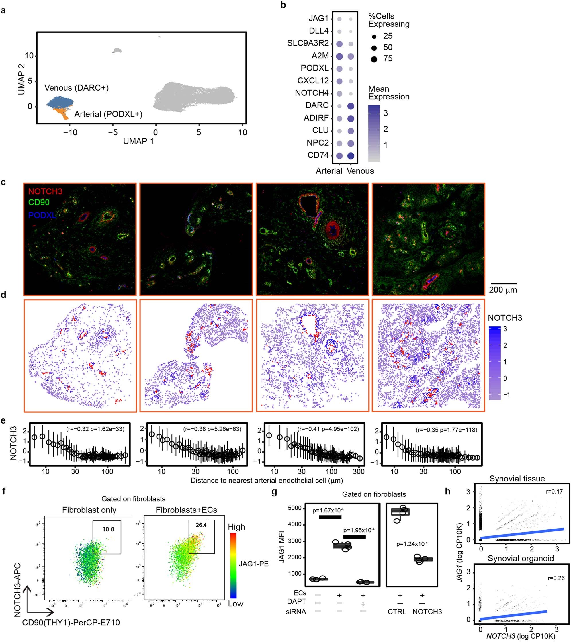
Extended Data Fig. 5: Endothelial cells induce the expression of NOTCH3 and JAG1 in fibroblasts.
From: Notch signalling drives synovial fibroblast identity and arthritis pathology

a, Fine-cluster analysis of synovial tissue endothelial cell scRNA-seq data: arterial PODXL+ (orange) and venous DARC+ (blue) subtypes are highlighted in UMAP projection. All non-vascular endothelial cells are coloured grey. n = 35,153 cells from the synovial tissues of 6 patients with rheumatoid arthritis and 6 with osteoarthritis. b, Mean expression (colour) and percentage of cells with non-zero expression (size) of top gene markers that distinguish arterial and venous endothelial cells. c, Confocal microscopy images of synovial tissues in which NOTCH3 (red), CD90 (green) and PODXL (blue) are visualized by immunofluorescence staining. d, Images from c were then processed to segment cells and output their spatial location and mean intensity of all three markers. Cells labelled as arterial vascular endothelial cells are coloured in red, and non-arterial endothelial cells are coloured according to NOTCH3 expression, from low (grey) to high (blue). e, Spatial correlation between the expression of NOTCH3 and the distance from the nearest arterial vascular endothelial cell. Non-arterial cells in each image were used to analyse the function between arterial distance, measured by distance to the nearest arterial vascular endothelial cells, and NOTCH3 expression. Spearman correlation values and significance were computed with the base R cor.test function. Cells were binned by frequency into groups of 50 cells along the x axis. f, g, Flow cytometric analysis of fibroblasts and endothelial cell co-culture experiments. Cells are gated on CD31−CD90+ fibroblasts to exclude endothelial cells (n = 4 replicates). f, Representative flow plot of NOTCH3, CD90 and JAG1 expression in the fibroblast-only culture (left) and the fibroblast + endothelial cell co-culture (right). Colour indicates the level of expression of JAG1 in fibroblasts. g, Mean fluorescence intensity showing the expression of JAG1 in fibroblasts in the presence and absence of endothelial cells (EC), the γ-secretase inhibitor DAPT, or after pre-treatment with control siRNA or siRNA against NOTCH3 (si-NOTCH3). Box plots summarize the median, interquartile range and 95% quantile range. h, Biaxial plots of normalized JAG1 and NOTCH3 expression (in CP10K) from the scRNA-seq data of synovial tissues (top, n = 12 donors) and synovial organoids (bottom, n = 3 organoids).