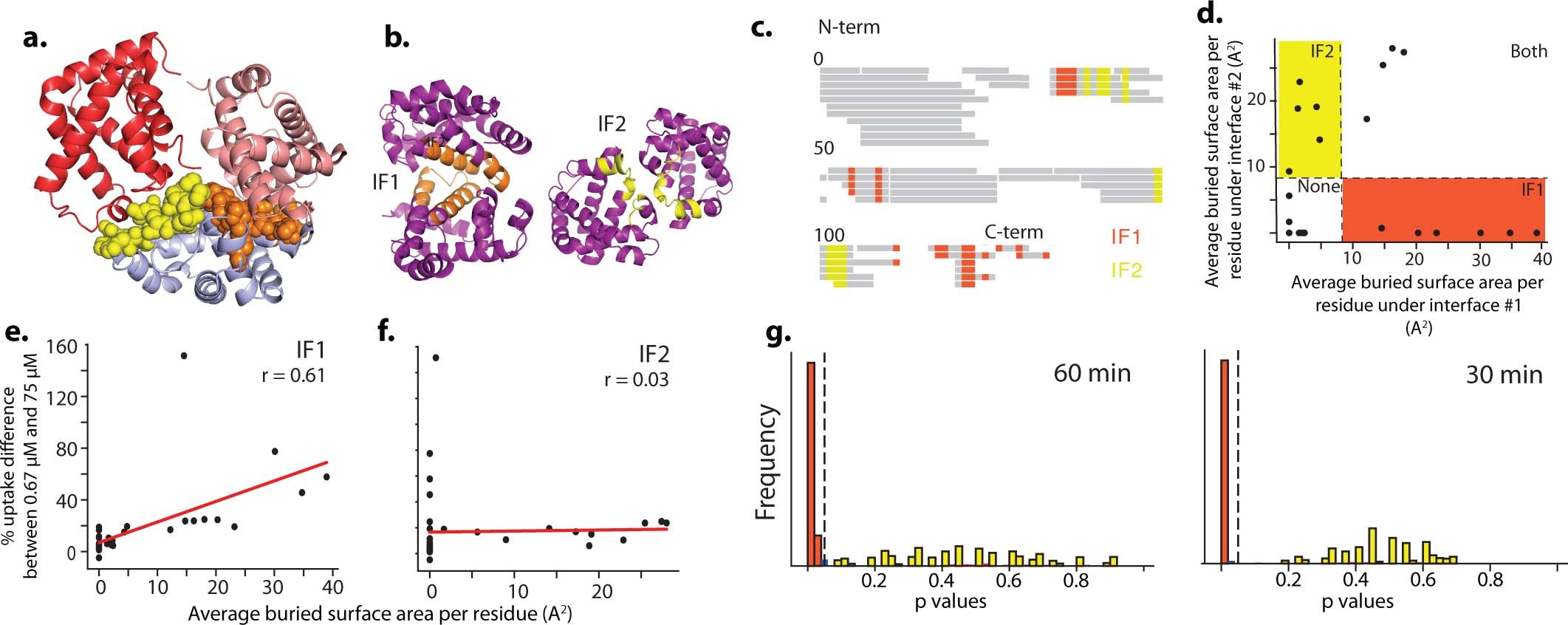
Extended Data Fig. 6: Statistical analysis of HDX-MS results for peptides containing interface residues.

a, Residues in human Hb (PDB 1A3N) that bury at least 50% of their surface area in either IF1 (orange) or IF2 (yellow) are shown as spheres. Red and pink, α-subunits; blue, β-subunits. b, Homology models of Ancα/β dimer across IF1 (left) and IF2 (right). Two subunits of Ancα/β were computationally docked using HADDOCK using the α1/β1 interface (IF1, left) or α1/β2 interface (IF2, right) of human Hb (1A3N) as a template. c, Coverage of peptides produced by trypsinization of Ancα/β, assessed by MS. Orange and yellow, sites that bury surface area at IF1 and IF2 in the modelled dimeric structures, respectively. d, Classification of trypsin-produced peptides that contribute to IF1 or IF2. Each circle represents one peptide, plotted by average surface area per residue buried at each interface (total buried area divided by total number of residues). Dashed lines, cutoffs to classify peptides as contributing to IF1 (orange) or IF2 (yellow). e, f, Correlation between change in deuterium uptake and burial of surface area at IF1 or IF2. Each point is one of 47 peptides, plotted according to the normalized difference in deuterium uptake between concentrations at which monomer or dimer predominates (0.67 or 75 μM, normalized by uptake at 75 μM) and average buried surface area at IF1 or IF2. r, Pearson correlation coefficient. g, Permutation test to evaluate the difference in deuterium uptake at two time points by peptides containing IF1 versus all other peptides (orange), or IF2 versus all other peptides (yellow). To avoid non-independence, the experimental data were reduced to a set of nonoverlapping peptides by sampling without replacement. Peptides were categorized by whether they contained residues at IF1, IF2, or neither; peptides that contributed to both IFs were excluded. For each interface, the mean uptake by peptides contributing to the interface was calculated, as was the mean uptake by peptides not in that category, and the difference in means was recorded. Peptide assignment to categories was then randomized, and the difference in mean uptake recorded; this permutation process was repeated until all possible randomized assignment schemes for those peptides had been sampled once. P value, fraction of permuted assignment schemes with a difference in mean uptake between categories greater than or equal to that from the true scheme. This process was repeated for 1,000 nonoverlapping peptide sets; the histogram shows the frequency of P values across these sets. Dashed line, P = 0.05.