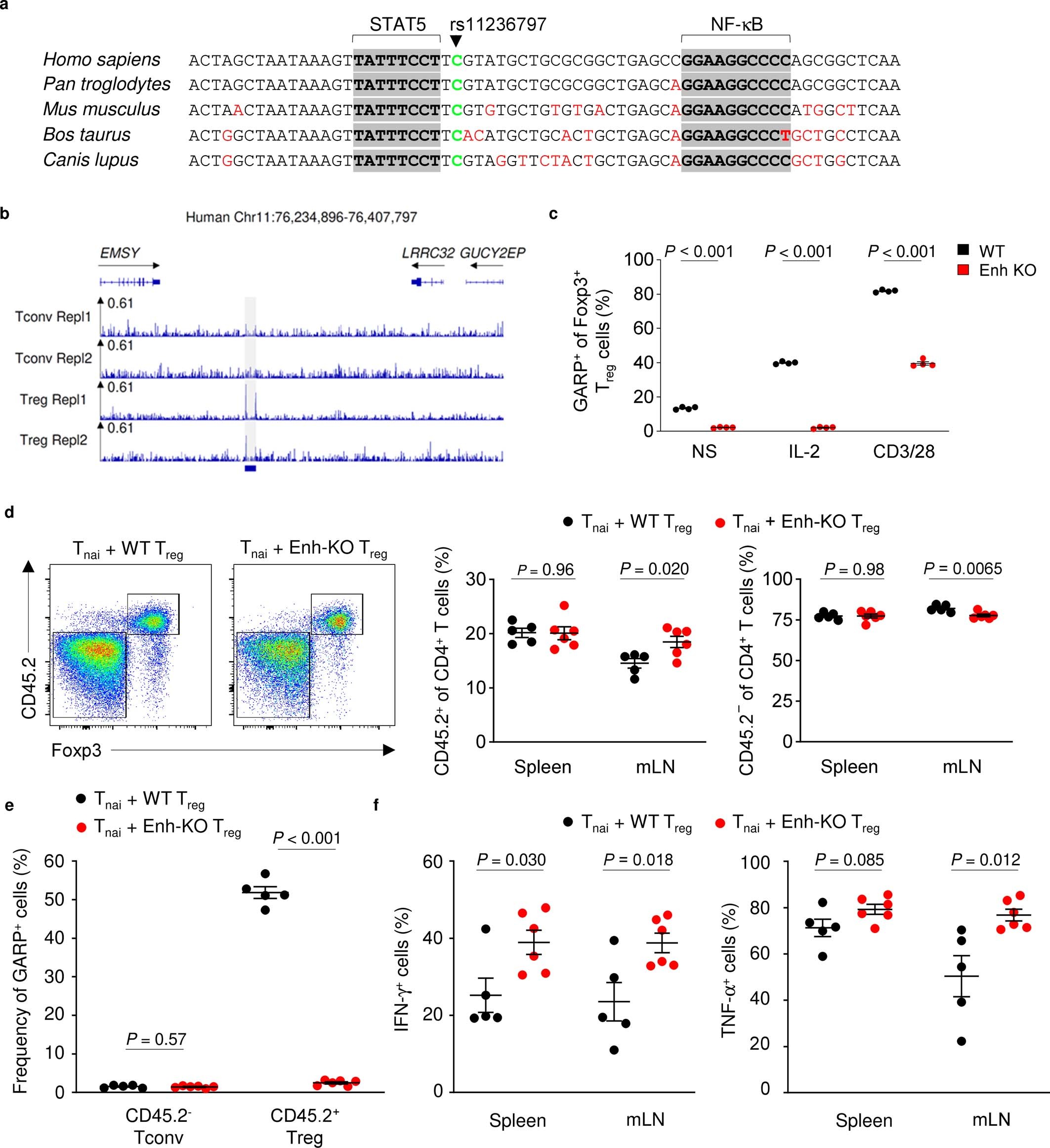
Extended Data Fig. 9: Molecular and functional characterization of mouse and human enhancer homologues.
From: A distal enhancer at risk locus 11q13.5 promotes suppression of colitis by Treg cells

a, Evolutionarily conserved STAT5 and NF-κB binding motifs within Lrrc32 +70k. Genomic sequence alignments of reference genome sequences of indicated mammals are shown. The position of conserved STAT5 and NF-κB binding motifs (V$STAT5A_03 and V$NFKAPPAB_01, respectively) are highlighted in grey. The position of rs11236797 is shown. b, Alignment of previously determined STAT5 ChIP-seq binding at the indicated locus in human Treg and Tconv cells. Sample information and replicate statistics are in ref. 21. The identified distal enhancer is shown indicated by the grey shaded area. c, GARP expression in CD4+Foxp3+ Treg cells following stimulation under the indicated conditions for 16 h in vitro. n = 4 technical replicates per condition; data are representative of three independent experiments. d, Representative flow cytometry showing gating (left) and replicate measurements (right) of CD45.2+ (transferred Treg) and CD45.2− (transferred Tconv) cells within the spleen and mesenteric lymph node of cell-transfer recipients. e, Replicate measurements of GARP expression on the indicated cell types from the spleen. f, Replicate measurements of expression of indicated cytokines by CD45.2− Tconv cells from indicated tissues following brief restimulation ex vivo. n = 5 and 6, WT and Enh-KO Treg recipients (d–f). Data representative of two independent experiments. Unpaired two-tailed Student’s t test (c–f). Data are mean ± s.e.m.