Extended Data Fig. 1: NETs are predominantly presented in liver metastases of breast cancer.
From: DNA of neutrophil extracellular traps promotes cancer metastasis via CCDC25

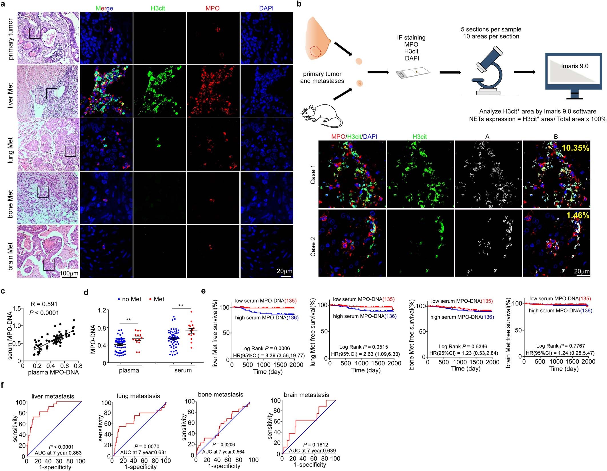
a, Representative images of haematoxylin and eosin (H&E) staining (first column) and immunofluorescence staining for myeloperoxidase (red), citrullinated histone H3 (green) and DAPI (blue) (subsequent columns) in human primary breast cancer (n = 461) and metastases (Met) in liver (n = 20), lung (n = 23), brain (n = 7) or bone (n = 33). b, NET quantification was performed by immunofluorescence staining using Imaris 9.0 Microscopy Image Analysis Software. The first column indicates MPO, H3cit and DAPI staining and the second column indicates H3cit staining in the same tissue section. Columns A and B show the results of analysis using the Imaris 9.0 Software. Column A indicates the H3cit-positive signal area, and column B shows the percentage of H3cit areas in the whole section. c, Correlation between serum MPO–DNA and plasma MPO–DNA levels in breast cancer samples (n = 72, the Pearson’s correlation coefficient R value and the P value are shown). d, Plasma and serum levels of MPO–DNA in patients with breast cancer with (n = 14) or without (n = 58) distant organ metastases. Data are mean ± s.e.m., **P = 0.0052 (plasma) and 0.0035 (serum), calculated using two-tailed Student’s t-test. e, Kaplan–Meier survival curves for patients with breast cancer with low (n = 135) and high (n = 136) serum MPO–DNA levels. The significance was assessed using a two-sided long-rank test. f, Receiver operator characteristic (ROC) curves to predict liver, lung, bone or brain metastases from serum MPO–DNA levels. n = 271, AUC, area under curve.