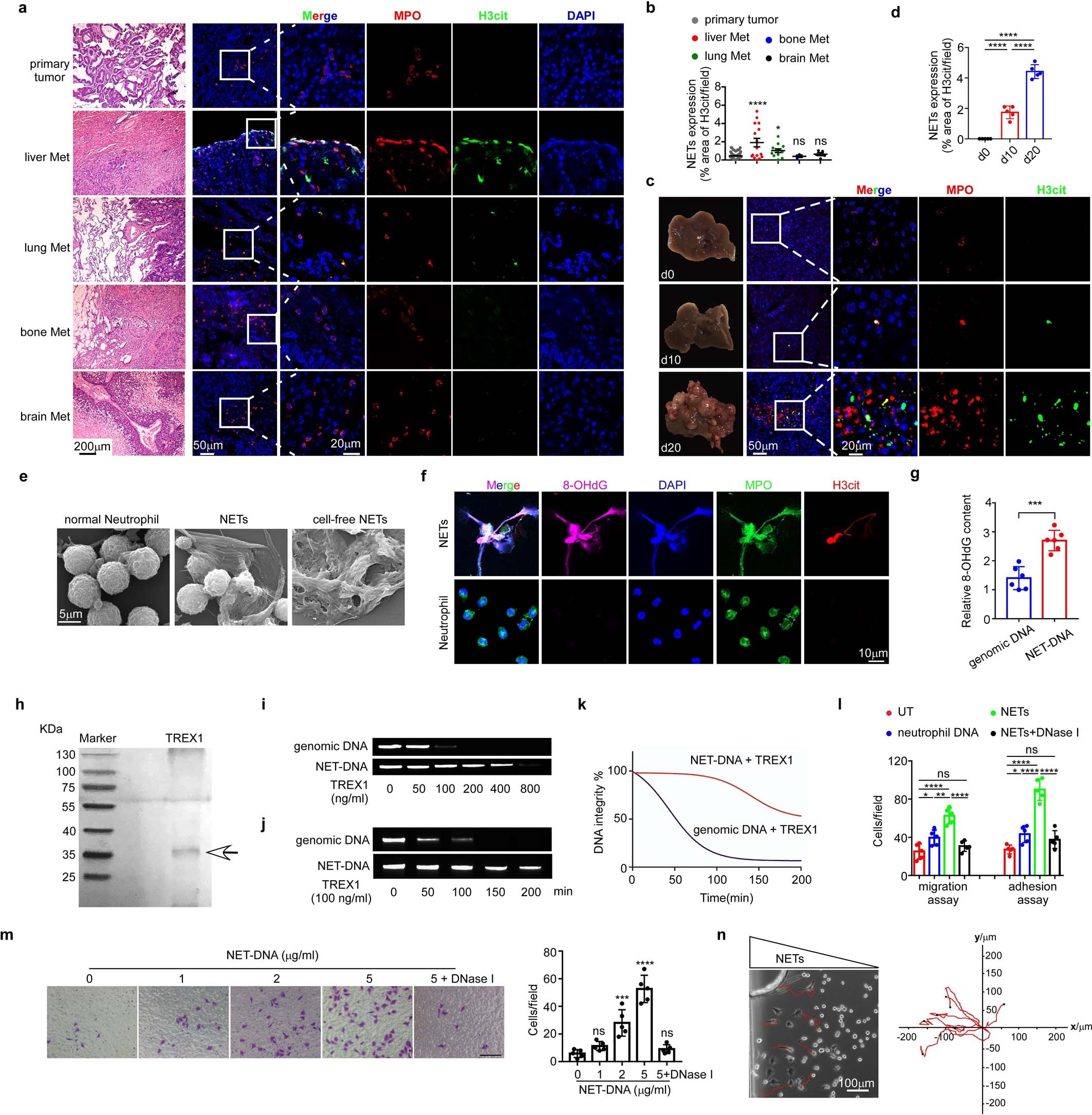
Extended Data Fig. 3: 8-OHdG-enriched NETs are predominantly detected in liver metastases of colon cancer.
From: DNA of neutrophil extracellular traps promotes cancer metastasis via CCDC25

a, Representative images of H&E (first column) and immunofluorescence (subsequent columns) staining for MPO (red), H3cit (green) and DAPI (blue) in human primary colon cancer and metastases (Met) in the liver, lung, bone or brain. b, NETs infiltrated in primary colon cancer tissues (n = 130) and in liver (n = 16), lung (n = 12), bone (n = 3) and brain (n = 5) metastases. Data are mean ± s.e.m., two-sided one-way ANOVA with Tukey test, ****P < 0.0001, *P = 0.0359, ns > 0.9999 (bone met.) and = 0.9710 (brain met.) compared with primary tumour. Met, metastases. c, d, Representative images of confocal microscopy (c) and quantification (d) of NETosis, denoted by H3cit and MPO immunofluorescence staining in the liver tissues at various time points (0, 10 and 20 days) following intrasplenic injection of HCT116 colon cancer cells. n = 5 mice per time point. Data are mean ± s.d., two-sided one-way ANOVA with Tukey test, ****P < 0.0001. e, Representative scanning electron microscopy images of normal or PMA-stimulated neutrophils (NETs) and cell-free NETs isolated from PMA-stimulated neutrophils (cell-free NETs). f, Representative images of 8-OHdG staining in the NETs (top) produced by PMA-stimulated neutrophils or normal neutrophils (bottom). g, 8-OHdG levels in the genomic and NET-DNA of human neutrophils, determined by 8-OHdG ELISA assays (n = 6 biologically independent samples). Data are mean ± s.d. ***P = 0.0001 calculated using a two-tailed Student’s t-test. h, Silver staining of His–TREX1 expressed and purified from Escherichia coli. i, j, Agarose gel analysis of the genomic DNA and NET-DNA from neutrophils incubated with increasing concentrations of recombinant TREX1 protein (i) or with 100 ng ml−1 of recombinant TREX1 protein for increasing time periods (j). k, Dynamics of the levels of genomic DNA and NET-DNA treated with recombinant TREX1 at 100 ng ml−1, quantified from the agarose gels in j. l, Adhesion and migration assays for MDA-MB-231 cells stimulated with 5 μg ml−1 neutrophil DNA or 5 μg ml−1 NETs in the presence or the absence of DNase I. n = 5 biologically independent experiments. Data are mean ± s.d., two-sided one-way ANOVA with Tukey test, ****P < 0.0001; for migration assays: *P = 0.0390, **P = 0.0011 and ns = 0.6578; for adhesion assay: *P = 0.0469 and ns = 0.2841. m, Migration assays for MDA-MB-231 cells in Boyden chambers. NET-DNA at increasing concentrations (0–5 μg ml−1) or pretreated with DNase I was added to the culture media in the lower chambers. n = 5 biologically independent experiments, Data are mean ± s.d. two-sided one-way ANOVA with Tukey test, ****P < 0.0001, ***P = 0.0003, ns = 0.6978 (1 μg ml−1) and 0.9372 (5 μg ml−1 + DNase I) compared with the untreated cells. Scale bars, 100 μm. n, MDA-MB-231 cells were randomly attached to the seeding chamber in PBS. The media in the left chamber was replaced with media containing 5 μg ml−1 NET-DNA. Tracks of individual cells are shown as coloured lines (left). The spider plot (right) demonstrates tracks of the bulk cells. Data in e, f, h–k, n were representative of three biologically independent experiments.