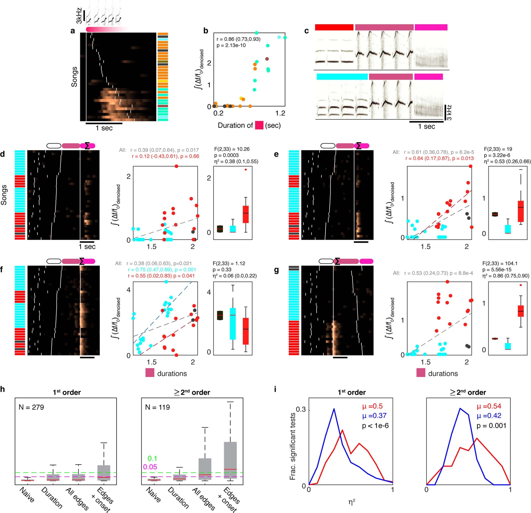
Extended Data Fig. 6: Durations and onset times of phrases also correlate with their sequence, but cannot fully account for HVC activity.

a, (Δf/f0)denoised signal traces (ROI 18, bird 3) during one phrase type (red) arranged by phrase duration. Coloured barcode annotates the final phrase in the sequence. b, The signal correlates to the red phrase’s duration (r (95% CI), P: Two-sided Pearson’s test for n = 32 songs). Colours match barcode in a. c, Sonograms of two phrase sequences. d–g, ROI signals during n = 36 sequences containing the last two phrases in c have various relations to the duration of the middle (purple) phrase (middle; scatter plots as in b, dashed lines indicate significant correlations) and the identity of the first phrase (right; colours, one-way ANOVA (F, P, η2 (95% CI)) tests the effect on the signal Σ. Whiskers, boxes, and lines show full range, first and third quartiles, and medians, respectively). d, Signal correlation with phrase duration is completely entangled with the signal’s sequence preference and does not apply in separate preceding contexts (red, P > 0.5). e, Signal correlation with phrase duration is influenced by the signal’s sequence preference but also exists in the preferred sequence context separately (red). f, Signal duration correlation is observed within each single preceding context separately, but the correlation reduces across all songs. g, Similar to a, but the signal is in the second phrase, not the third. h, Distributions of one-way ANOVA P values (y axis; whiskers, boxes, and red lines show full range, first and third quartiles, and medians, respectively) relating phrase identity and signal for adjacent phrases (n = 279 independent first-order tests, left) and non-adjacent phrases (n = 119 independent second- or higher-order tests, right). Tests were also done on residuals of signals, after discounting the following variables: variance explained by the target phrase duration, the timing of all phrase edges in the test sequence, and the time-in-song (x axis, effects accumulated left to right by multivariate linear regression; see Methods). Coloured dashed lines mark P = 0.05 and 0.1. i, Effect size (η2 denotes fraction of variance accounted for by the signals’ context dependence) of past (red) and future (blue) one-way ANOVA tests for first-order (left, N = 279 tests) and second- or higher-order (right, n = 119) correlations. The difference in the mean value (μ) is tested using one-sided bootstrap shuffles (P values, see Methods).