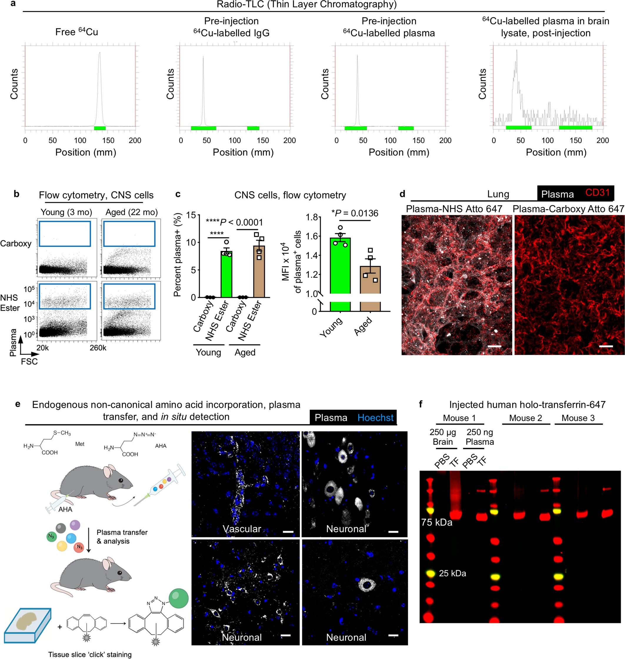
Extended Data Fig. 4: Plasma signal in the brain does not arise from free label or degradation product.
From: Physiological blood–brain transport is impaired with age by a shift in transcytosis

a, Representative radio-TLC (thin layer chromatography) of free 64Cu, pre-injection 64Cu-labelled IgG, pre-injection 64Cu-labelled plasma and brain lysates after intravenous injection of 64Cu-labelled plasma. Note the migration of free 64Cu relative to protein. Brain lysates are near the limit of detection, hence the background noise. b, Flow cytometry of fluorescent plasma uptake across all CNS cells. Plasma fluorescence appears only if plasma is appropriately labelled via NHS ester chemistry before intravenous injection (bottom), compared to plasma similarly incubated with fluorophore without a covalent conjugative moiety (carboxy; top). mo, month old. c, Flow cytometry quantification of plasma uptake by CNS cells from young (3-month-old) and aged (22-month-old) mice, as assessed by the per cent (%) of cells that are plasma+ and the MFI of plasma+ cells, 4 h after intravenous injection of 150 μl plasma. Note the lack of signal from carboxy-fluorophore-injected plasma, indicating no detectable confound from non-specifically bound free label (n = 4; two-sided t-test; mean ± s.e.m.). d, Representative images of plasma accumulation in lung tissue and endothelium (CD31+), showing no detectable signal from residual, non-specifically bound free dye in lung tissue lacking a canonical barrier. Scale bars, 20 µm. e, Schematic and representative images of azidohomoalanine (AHA)-incorporated plasma detected in brain vasculature and neurons. Unlike NHS ester labelling, there is no protein-reactive ‘free label’ with AHA-incorporated plasma, as AHA substitutes for methionine at a low rate via the methionyl-tRNA synthetase. AHA-incorporated plasma is dialysed and transfused into recipient mice and brain tissue collected for copper-free click chemistry. Scale bars, 20 µm. f, Fluorescent gels showing minimal protein degradation of an example BBB-permeable ligand, holo-transferrin, 3–4 h after intravenous injection. Human holo-transferrin runs at the expected approximately 75 kDa in size, with its dimer visible in collected plasma samples of injected mice.